
长兴县八都岕景区关于进一步做好新冠肺炎疫情防控工作的通知
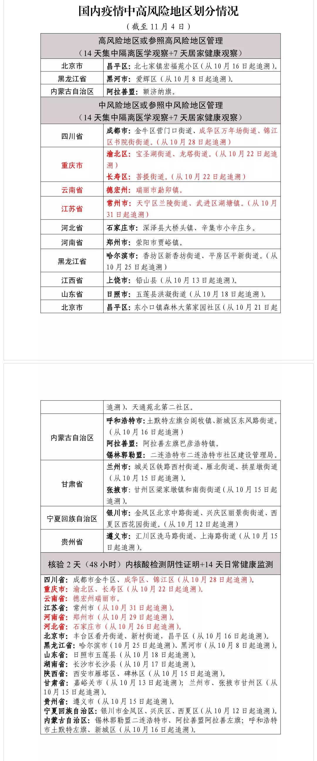
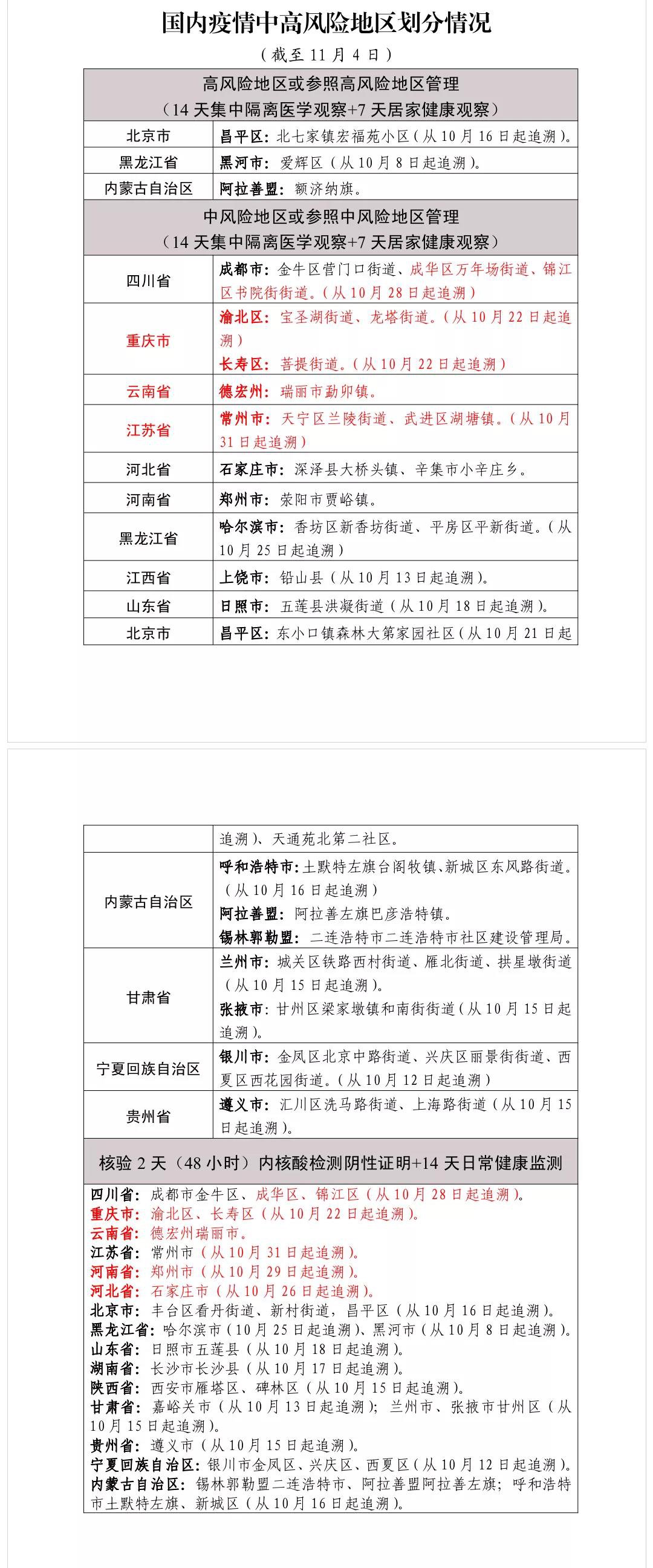
1、请广大市民、游客密切关注国内中高风险地区信息动态,合理安排行程,不去中高风险地区和已有本土阳性病例发生的省份。
2、中高风险地区人员、按照追溯期内有中高风险地区旅居史人员应暂缓来景区(详见附件1)。有中高风险地区旅居史、与阳性病例行程轨迹有交集的、“健康码”显示异常的来访游客,要主动向入住的民宿、酒店和景区报告。
3、其他非中高风险地区或尚未报告发现本土阳性病例的省外来八都岕景区人员,建议提供48小时内新冠肺炎核酸检测阴性证明,配合测温、亮码(健康码、行程码)、戴口罩等常规检查,并提前与入住酒店、民宿联系做好报备,团队游客提前与景区联系对接。未能提供48小时内核酸检测证明的省外来八都岕景区人员,倡导主动前往长兴县新冠病毒核酸采样机构(详见附件2)免费做一次核酸检测,同时进行自我健康监测14天。
4、从严控制举办大型群众性活动、文化活动等人群聚集性活动,按照“非必要不举办”、“能线上不线下”的原则控制会议、论坛、会展等活动。
以上规定,根据省、市、县防控工作要求动态调整。
每个人是自己健康的第一责任人,请做好个人防护,自觉养成“勤洗手、常通风、少聚集、一米线”等文明健康好习惯,不扎堆、不聚集,保持安全社交距离。
长兴县八都岕景区疫情防控咨询电话:0572-6071888 13587201295
长兴县小浦镇疫情防控工作指挥部咨询电话:13819216121
中高风险地区名单

图源:八都岕景区

图源:八都岕景区
核酸检测机构

图源:八都岕景区





