
2021吴江运河文化旅游景区优惠政策
门票:免费开放
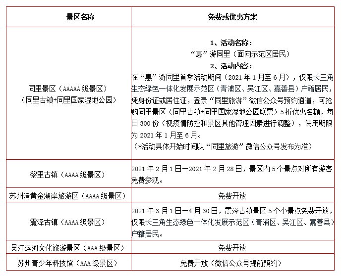
更多示范景区优惠方案:
苏州更多免费景点推荐:
1、苏州博物馆
苏州博物馆是贝聿铭先生送给家乡的礼物。巧借拙政园的一方粉墙黛瓦,于古典园林中融入现代感极强的几何线条,点缀江南常见的青竹绿柳,“不高不大不突出”成了苏博设计的重要理念。伫立苏博院外,你很难想象出这是一家博物馆,但是稍稍回味,就会觉得这才是苏州博物馆该有的样子,有着传统的美感,却又不显得过时,再等待上几百年,苏州博物馆也应当是这古典与现代融合的刚刚好的模样。
地址:苏州市姑苏区东北街204号
交通:市内公交游1路、游2路、游5路、55路、178路、202路、309路、313路、518路、529路、923路等可直接到达。
提前预约可以不用排队→苏州博物馆预约指南
2、平江路
这是一个走过就会留下深刻印象的地方,它与观前街一巷之隔,却清净古朴,与咫尺之外的鼎沸喧哗迥然不同。
所以不管去多少次,何时去,只要叫人,都乐意去(平江路可不仅仅只是卖吃的那一段)。
或许这里的小吃越来越新苏式,但这里的东西独具风味。最具韵味的石板路、听听昆曲、尝尝鸡脚、糖粥、苏州地道绿豆汤......
网红打卡地→电视剧都挺好苏州取景地有哪些?
3、山塘街
这里没有精细的城市装扮,有的只有喧嚣热闹的人群,以及昭示着岁月沧桑的墙体痕迹...
地址:苏州市姑苏区石路山塘街
交通:地铁1号线石路站下即可
4、金鸡湖景区
园区自然少不了刷爆朋友圈的金鸡湖啊,不论是“秋裤”,亦或是音乐喷泉,都是不得不去的一个地儿。
地址:园区金鸡湖景区
交通:地铁1号线至文化博览中心下即可





