
广州市文化广电旅游局在2020年12月12日起推出为来穗外地游客免费派发3.5万张24 小时卡“广州城市旅游卡”活动,该卡整合优化了公共交通、景区、酒店、旅行社、餐饮、购物场所等多种资源方便游客自由行,此活动是我市引客入穗系列优惠活动的举措之一。
使用规则:
1.自首次启用24小时内可不限次数乘坐广州市内地铁,及乘坐广州公交(含水上巴士和BRT)10次。
2.限一人一卡、逾期失效、不可充值、不设退卡。
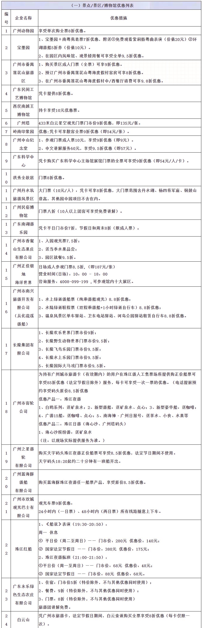
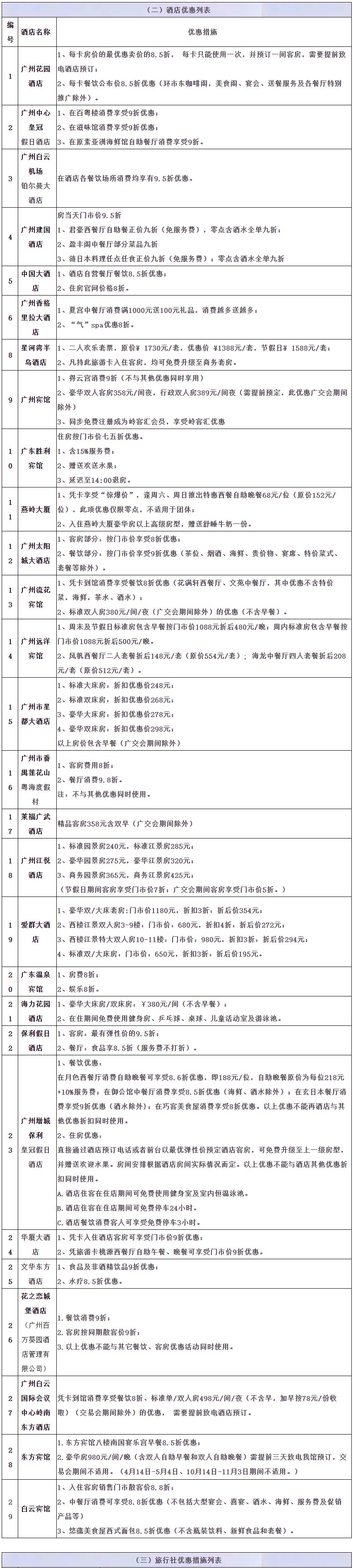
3.持卡用户可享受旅游折扣优惠详情如下:




旅游攻略2022-07-20 00:13:20未知

广州市文化广电旅游局在2020年12月12日起推出为来穗外地游客免费派发3.5万张24 小时卡“广州城市旅游卡”活动,该卡整合优化了公共交通、景区、酒店、旅行社、餐饮、购物场所等多种资源方便游客自由行,此活动是我市引客入穗系列优惠活动的举措之一。
使用规则:
1.自首次启用24小时内可不限次数乘坐广州市内地铁,及乘坐广州公交(含水上巴士和BRT)10次。
2.限一人一卡、逾期失效、不可充值、不设退卡。
3.持卡用户可享受旅游折扣优惠详情如下:



