
2021广东文旅护照申领方式
方式一:线上申领
通过,进入线上报名通道,填写你的个人信息和线下领取地点,提交成功后,等待神州印迹官方客服通知,在规定时间内,去指定文旅单位领取。(线上申领成功后,将会100%获得)
线上申领入口:点击进入
(长按扫码,进入线上申请渠道)
方式二:线下申领
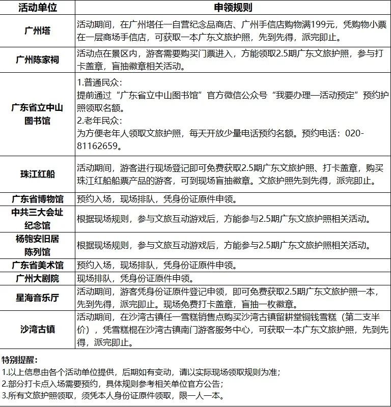
直接去线下11个活动单位,凭自己的身份证,根据景区相关规则,排队申领,先到先得,送完即止。
2.5期广东文旅护照限量重启,面向所有民众开放申请,不管你是否参与了一期、二期广东文旅护照活动,都拥有申领资格。
活动须知:
1. 文旅护照申领者,须持六岁及以上中国公民本人身份证申领,全省联网,智能识别,每个身份证仅可申领一次(户口本、护照等其他证件无法申领);
2. “见多识广”徽章收集盒,在文旅护照申领时领取,每本护照限领一个,数量有限,先到先得,领完即止;
3. 为了响应部分老玩家的呼吁,拥有一期护照的玩家,也可以在自己的“本本”上盖上此次活动的印章和钢印,但无法参与“系统打卡”、“盲抽徽章”、“万元大奖”等环节。





