
郑州2022高考完去哪里玩比较好玩?
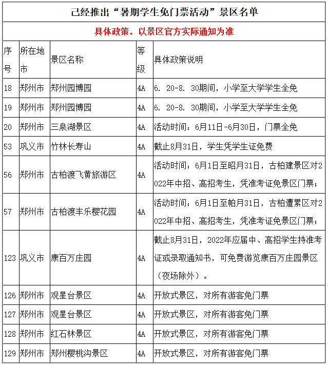
1、郑州园博园,等级:4A,具体政策说明:6. 20-8. 30期间,小学至大学学生全免
2、三泉湖景区,等级:4A,具体政策说明:活动时间:6月11日-6月30日,门票全免
3、竹林长寿山,等级:4A,具体政策说明:截止8月31日,学生凭学生证免费
4、古柏渡飞黄旅游区,等级:4A,具体政策说明:活动时间:6月1日至昭月31日,古柏建景区对2022年中招、高招考生,凭准考证免景区 门票;
5、古柏渡丰乐樱花园,等级:4A,具体政策说明:活动时间:6月1日至帕月31日,古柏遭累区对2022年中招、高招考生,凭准考证免景区 门票;
6、康百万庄园,等级:4A,具体政策说明:截止8月31日,2022年应届中、高招学生持准考证或录取通知书,可免费游览康百万庄 园景区(夜场除外)。
7、观星台景区,等级:4A,具体政策说明:开放式景区,对所有游客免门票
8、红石林景区,等级:4A,具体政策说明:开放式景区,对所有游客免门票
9、郑州樱桃沟景区,等级:4A,具体政策说明:开放式景区,对所有游客免门票
点击查看免费政策及原图详情:





