2022天宫课堂第二课直播课时间+入口+课程简介

教育百科2022-04-09 21:02:47佚名

  2022天宫课堂第二课直播课时间:

  3月23日15:40

  2022天宫课堂第二课直播课观看入口:

  中央广播电视总台

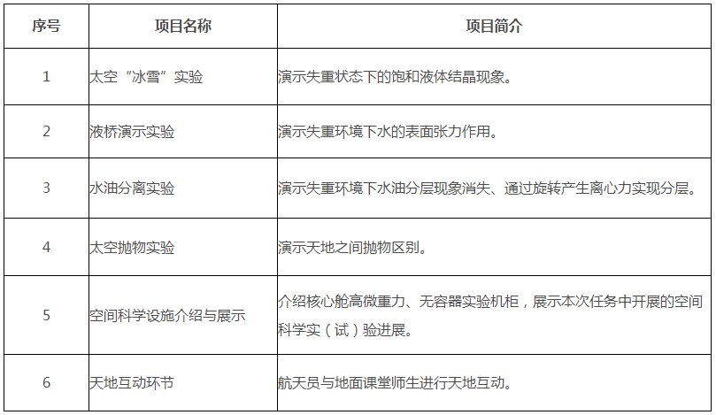
  2022天宫课堂第二课直播课课程简介:

  

本文标签: ,天宫  ,课堂  ,总台  ,课时  ,广播电视  

相关推荐

猜你喜欢

大家正在看