2023年高考报名工作即将开始,为了做好高考报名工作,依据省市文件精神,现就兴平市高考返回户籍所在地考生报名工作通知如下:
一、报名时间:
11月1日—11月10日(上午:8:30-12:00,下午14:30-18:00,报名期间周六、周天正常上班),考生本人持相关证件办理报名手续。
二、报名地点:
兴平市高级职业中学(兴平市新南环路中段)
三、报名流程:
第一步:提交资料、资格审查、登记信息;
第二步:现场采集二代身份证信息、采集头像,领取报名条(包含报名号和初始密码);
第三步:考生凭报名条自行登录“陕西教育考试院门户网站”或“陕西招生考试信息网”网上填报信息,并通过网银或微信缴纳高考报名费110元;
第四步:11月11日返回户籍地报名考生本人持报名条、身份证到报名点领取确认表,现场确认报名信息,核对信息无误后签字,并在确认表签字处下方书写:“照片一致,信息无误”然后上交确认表。网上报名信息如有错误的,确认信息时考生现场纠正错误信息。逾期不确认的,后果自负。
申请提供合理便利的残疾考生除提供相应证件外,需持本人第二代及以上《中华人民共和国残疾人证》,11月10日前提出书面申请,逾期不再受理。
四、证件复印要求及说明
复印要求:
A4纸正面复印考生本人页和户口本首页(盖印章页),A4纸反面复印身份证正反面及相关准考证等,所有资料一式两份。
要求考生在《2023年陕西省回户籍所在县高考报名考生学籍证明及思想政治品德考核表》复印件上面书写两个真实有效的电话号码。下方书写:“本人提供的高考报名资审资料真实有效,如有虚假,愿承担一切后果”并签名。
身份证号非本省但户籍已迁入的考生,应提供派出所出具的常住人口详细或个人户籍信息证明。
五、疫情防控有关要求
1.报名期间,疫情防控措施严格按照兴平市疫情防控指挥部相关政策要求执行。近期考生应随时关注我市疫情防控政策,提前了解我市疫情防控指挥部最新政策规定,遵守属地防疫要求,在确保安全的前提下前来报名。
2.考生进入报名场所时须出示健康码、行程码、24小时核酸检测结果(电子、纸质均可),自觉接受并配合工作人员的引导与管理。考生在办理报名过程中,必须全程佩戴口罩(核查相貌采集照片时摘除口罩),考生家长不得进入报名场所。
3.为避免人群聚集,在报名时间内,考生可错时错峰,合理规划办理时间。
六、考生报名注意事项
1.所有考生领到报名条后请于11月1日至11月10日完成网上报名、网上缴费(必须用电脑操作)。11月11日考生本人凭报名条、身份证来报名点办理签字确认手续,不得代签,否则后果自负。
2.考生类别(城市应届、城市往届、农村应届、农村往届)和报考科类(文史、理工、艺文、艺理、体育)是否准确填报会对报名和高考志愿填报产生重要的影响,考生一定不能出错。
选报艺术(文)、艺术(理)和体育(理)的考生应注意:填报提前批次志愿时,只能填报相应科类志愿,不能兼报包括文史类和理工类(含军队院校、公安院校公安专业、司法本科专业、中国消防救援学院;免费医学定向生;全国重点马克思主义学院;优师专项;公费师范生;综合评价招生;定向培养军士以及其他经批准参加提前批次录取的高校及专业)在内的其他科类志愿。在其他批次,艺术(文)类考生可以填报文史类志愿,艺术(理)类、体育(理)类考生可以填报理工类志愿。文史类、理工类考生不得兼报其他科类志愿。
3.考生在进行信息表确认时,要认真核对“考试类型(统一考试、单招)、考生类别、科类、语种、录取通知书邮寄地址、接收信息手机号”等信息,所填写的接收录取通知书地址和手机号,在高考录取结束前请勿随意更换。如因电话号码更改联系不上本人的,后果自负。
4.艺术类考生专业统考报名和高考报名时间同步;考生在完成高考网上报名及缴费后,即可进行专业课统考报名。艺术类和体育类专业课考试报考证11月25日后登录陕西省教育考试院门户网站或陕西招生考试信息网自行下载打印。(艺术生统考、联考、校考有关具体事项请关注微信工作群陕试普招【2022】32号文件)
5.考生必须保管好报名条及修改后的密码,以备高职分类招生考试报名和高考填报志愿时使用。
6.高考报名实行网上缴费,报考费通过网上银行或微信支付缴纳110元(11月1日---11月10日)。
7.所有考生报名时请携带手机添加微信群(每位考生只能进一个群,进群后请修改备注名为考生姓名+报名号)。高考体检时间、领取2023年高考准考证(应届生上交学籍档案)时间等后续有关事项将在此微信群公布,请注意查看群通知,不再电话另行通知。
8.报考指南、招生计划汇编等资料考生如有需要,请在就读学校订购,兴平市教育考试中心不代办征订。
9.兴平市教育考试中心联系电话:029—38822175
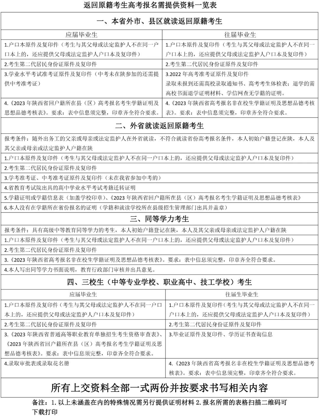
附:高考报名需提供材料一览表、各类表样及复印格式
兴平市教育考试中心
2022年10月23日





