根据教育部、重庆市教育考试院相关工作要求,重庆医科大学报考点(考点代码:5006)对于我校考点考生今年继续实行网上确认(因审核原因要求到现场的考生除外)。
一、网上确认对象
在我校考点参加2023年全国硕士研究生招生考试的考生,符合本考点报考条件且在网上报名结束前已完成交费。
具体要求请参照我校研究生招生网于2022年9月23日发布的《重庆医科大学报名考试点2023年硕士研究生招生考试报名公告》(网址:https://yjszs.cqmu.edu.cn/info/1119/2161.htm)。凡不满足本考点要求的考生一律不予网上确认。
二、网上确认时间安排

特别提醒:
1. 考生凭网报用户名和密码登录中国研究生招生信息网“网上确认”栏目(网址:http://yz.chsi.com.cn/wsqr/stu),按照要求上传相应的确认材料。
2. 考生自网上确认系统开通后须尽快上传审核材料,以免因审核不通过没有充足的时间准备补充材料。
3. 补充上传材料截止时间为2022年11月4日上午8:00。考生须在此时间前完成最后一次补充材料的上传,否则将无法完成网上确认,最终无法参加考试,请考生务必重视!
4. 未上传审核材料并提交网上确认审核的考生,视为放弃网上确认,将无法参加考试。
5. 请考生密切关注微信“学信网”公众号信息推送或手机短信,及时登录网上确认系统查看审核结果。未通过审核的考生,应根据提示重新提交相关材料或到现场审核地提供原始材料现场审核。
三、网上确认材料要求
凡不符合下述全部材料要求的照片一律退回。考生须按要求重新上传材料,否则影响审核!
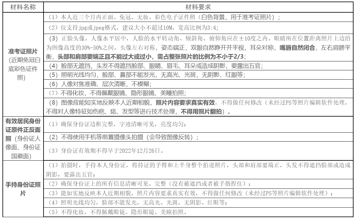
(一)必要的确认材料
三个必要的确认材料都必须上传,缺一不可。

(二)本考点要求材料

特别提醒:
学生证若遗失等特殊情况的应届本科毕业生,须出示学校教务部门出具的考生在读证明。在读证明内容要求:含有考生姓名、身份证号、照片、学号、年级、专业、证明人及学校教务部门公章。
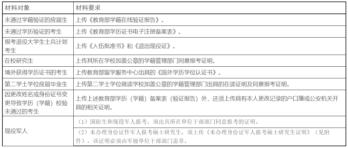
(三)特殊情况要求材料
出现下述情况的考生,除上传上述材料(一)和(二)之外,还须按照下述相应情况上传其他材料。所有材料要求原件图片为JPG格式,保证真实、清晰、完整、无遮挡,不得翻拍复印件,否则一律退回,按要求重新上传再审。

四、审核说明
(一)本考点只对考生提交的资料进行审核,考生报考资格的全面审查由招生单位进行。
(二)本考点不接受考试时间在三小时以上六小时以内的招生单位自命题科目(考试科目代码以5开头,使用绘图、绘画等特殊考试用具)的考生进行确认。
(三)应届本科毕业生应选择就读学校所在省(区、市)设置的考点报名;本考点不接收本科就读学校不在重庆的应届毕业生进行确认。
(四)因不符合国家报考条件或报考点接收条件等原因导致最终审核不通过的考生,报名信息无效。
(五)不符合本考点条件的考生,请尽快重新选择符合条件的报考点,以免耽误您的学习和考试!
(六)本考点以通过中国研究生招生信息网管理平台等官方平台发送给考生的消息、重庆医科大学研究生招生信息网发布的通知公告、以及通过邮寄或电子邮件方式给考生的相关信息和文件,均视为送达,因考生个人疏忽等原因影响网上确认,造成的一切后果由考生本人承担。
(七)未通过审核的考生,应根据提示重新提交相关材料;若材料重审仍不能通过的考生,本考点会具体通知考生到现场审核地提供原始材料现场审核。
五、注意事项
(一) 所有考生均应当对本人网上报名信息进行认真核对并确认。每位考生仅能确认一个有效的网上报名信息。报名信息经考生确认后一律不作修改,因考生填写错误引起的一切后果由其自行承担。
(二) 未交费考生信息为无效信息,不能参加网上信息确认。
(三)考生未在考点规定时间内完成网上确认,报名无效,不能参加考试;参加网上确认但未通过网上确认审核的考生,不能参加考试。
(四)考生提交材料务必真实、有效,并符合标准要求。如因提供虚假材料,后期不能考试、录取的责任由考生本人承担。
(五)考生可关注微信“学信网”公众号并绑定微信账号,以便及时接收重要消息提醒。
(六)其他未尽事宜请参照教育部、重庆市相关文件规定执行。
六、诚信考试温馨提醒
(一)根据《中华人民共和国刑法》第二百八十条(节选):在依照国家规定应当提供身份证明的活动中,使用伪造、变造的或者盗用他人的居民身份证、护照、社会保障卡、驾驶证等依法可以用于证明身份的证件,情节严重的,处拘役或者管制,并处或者单处罚金。
(二)根据教育部《国家教育考试违规处理办法》第七条(节选):教育考试机构、考试工作人员在考试过程中或者在考试结束后发现下列行为之一的,应当认定相关的考生实施了考试作弊行为:通过伪造证件、证明、档案及其他材料获得考试资格、加分资格和考试成绩的。
(三)根据教育部《全国硕士研究生招生工作管理规定》文件要求,报考点工作人员发现有考生伪造证件时,应通知公安机关并配合公安机关暂扣相关证件。
(四)重庆医科大学考点特别提醒广大考生:在2023年硕士研究生招生考试报名、信息确认、考试过程中要树立诚信意识、规则意识、法律意识,避免违纪违法。
七、疫情防控要求
为落实疫情常态化防控要求,确保顺利参考,请考生务必在完成报名交费后关注“重庆招考”官方微信公众号或扫描右方二维码,完成注册并按要求进行考前自主健康打卡,随时关注此公众号发布的报考相关信息。





