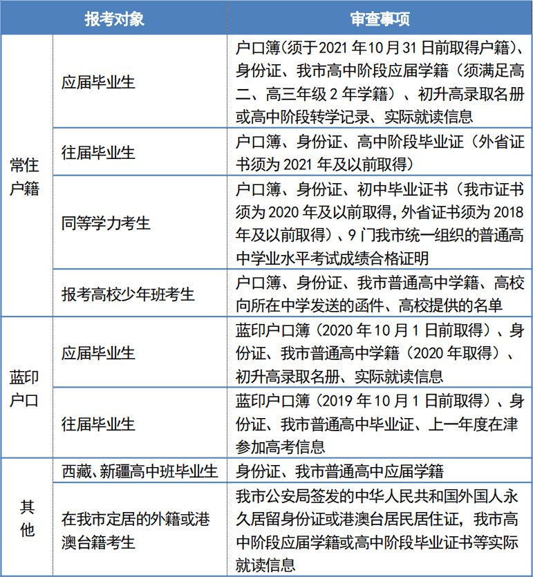
➤➤各类型考生具体审查事项
➤➤审查主体
高中阶段应届毕业生的资格审查工作由学籍所在学校负责,学校主要负责人是本校考生资格审查工作的第一责任人。
高中阶段学校往届毕业生、同等学力考生等资格审查工作由各区指定的报名单位负责,报名单位主要负责人为资格审查的第一责任人。
区教育行政部门、各相关单位的学籍管理部门负责对考生的学籍和实际就读情况进行复查,相应部门的主要负责人是学籍复查工作的第一责任人。
区考试机构负责对考生报名资格进行复查,区考试机构主要负责人是本区考生资格复查工作的第一责任人。
➤➤审查办法
1.各报名单位进行资格审查
(1)对于高中阶段应届毕业生,学籍所在学校须审查其户口簿、身份证、初升高录取名册或高中阶段转学记录,以及高中阶段学籍和实际就读情况,考生的户籍和学籍取得时间须符合我市相关规定;须进行考生本人、身份证照片和高中阶段学籍照片“三比对”,身份信息要真实一致。
(2)对于高中阶段往届毕业生,报名单位须审查其户口簿、身份证和高中阶段毕业证书,毕业年限须符合我市相关规定;须进行考生本人、身份证照片、高中毕业证照片的“三比对”,身份信息要真实一致。
(3)对于高中阶段同等学力考生,报名单位须审查其户口簿、身份证,我市统一组织的9门普通高中学业水平合格性考试成绩合格证明,初中毕业年限须符合我市相关规定;须进行考生本人、身份证照片、参加普通高中学业水平合格性考试照片的“三比对”,身份信息要真实一致。
(4)对于持蓝印户口考生,报名单位须审查其蓝印户口簿、身份证和普通高中学籍或毕业证书,蓝印户口的审批时间须符合相关规定并持有“城市建设增容费”票据,须符合我市学籍和实际就读相关规定;须进行考生本人、身份证照片和普通高中学籍照片的“三比对”,身份信息要真实一致。
报名单位对各类考生资格审查无误后,须进行登记造册,经审核人员、报名单位主要负责人签字确认后,交由所在区教育行政部门、相关单位和考试机构进行资格复查。
2.各区教育行政部门和考试机构等部门进行报考资格复查
(1)各区教育行政部门、各相关单位的学籍管理部门,须对高中阶段应届毕业生的学籍情况及实际就读情况再次进行核查确认,严禁“空挂学籍”或“人籍分离”考生报考;各区学籍管理部门须将高中阶段往届毕业生及同等学力考生信息,与全国学籍库进行比对,复核考生毕业证信息,确保考生毕业证书真实准确,严禁具有高中阶段学籍的考生以往届生或同等学力考生身份报名。
(2)各区考试机构须逐人逐项复查各类考生的资格条件,对于户籍、学籍、实际就读、证件证明材料存在疑义的考生,要协调区公安部门、教育行政部门及相关单位,对考生资格条件进行及时核实确认。对于不符合报名资格的考生,一律不得予以报名。
复核经办人员及复核机构主要负责人要进行签字确认,并永久留存备查。
3.各部门进行联合复审
在各报名单位、区教育行政部门、区考试机构及相关单位对考生进行资格审查和复查的基础上,市高招办将联合市教育行政部门和市公安部门等按照教育部和我市有关规定,对考生的学籍、户籍情况进行复审,并将所有报名数据上报至教育部,进行跨省重复报名和违规情况筛查,对不符合规定条件的考生,坚决予以清退。
➤➤纪律要求及违规处理
1.纪律要求
(1)各区教育行政部门要加强学籍管理和学籍复查,严禁非正常学籍迁移,严禁空挂学籍,严禁人籍分离,严禁为不符合学籍和实际就读条件的考生办理报名资格复查通过手续。
(2)各高中阶段学校要规范办学行为,不得招收借读生、插班生、旁听生,不得违规自行接收非本校学籍的考生报名,不得将非本校学籍的考生宣传为本校生源,不得为非本校学籍的考生出具任何与高考升学有关的推荐证明材料。
(3)各区考试机构和报名单位要严格资格审核,做好政策咨询和工作培训,不得随意放宽报名条件,不得随意简化工作程序;对于户籍、学籍、证件证明等有疑义的考生,要主动协调本区公安部门、教育行政部门等,及时进行核实确认。
(4)建立投诉举报制度,各区均须面向社会公布高考报名咨询服务电话,接受社会各界对普通高考报名中违法违纪行为的监督,对于违法违纪行为,发现一起、查处一起,绝不姑息。
2.违规处理
(1)对于空挂学籍、在学不在籍等违规考生,坚决予以清退。对于违规参加普通高考的高中阶段非应届毕业的在校生,取消其当年报名资格,同时给予其应届毕业当年不得报名参加高考的处理。
(2)对于通过非正常户口迁移,提供假身份证、假学籍、假照片等虚假信息,伪造、非法获得证件、证书等虚假材料获取高考资格的,一律取消报考资格,并按照国家有关规定严肃处理。
(3)对于在资格审查中失职渎职的单位或个人,以及为考生出具虚假材料或指使、协助、伙同考生弄虚作假的单位或个人,依照党内法规和国家有关规定予以严肃处理;涉嫌犯罪的,依法移送司法机关处理。





