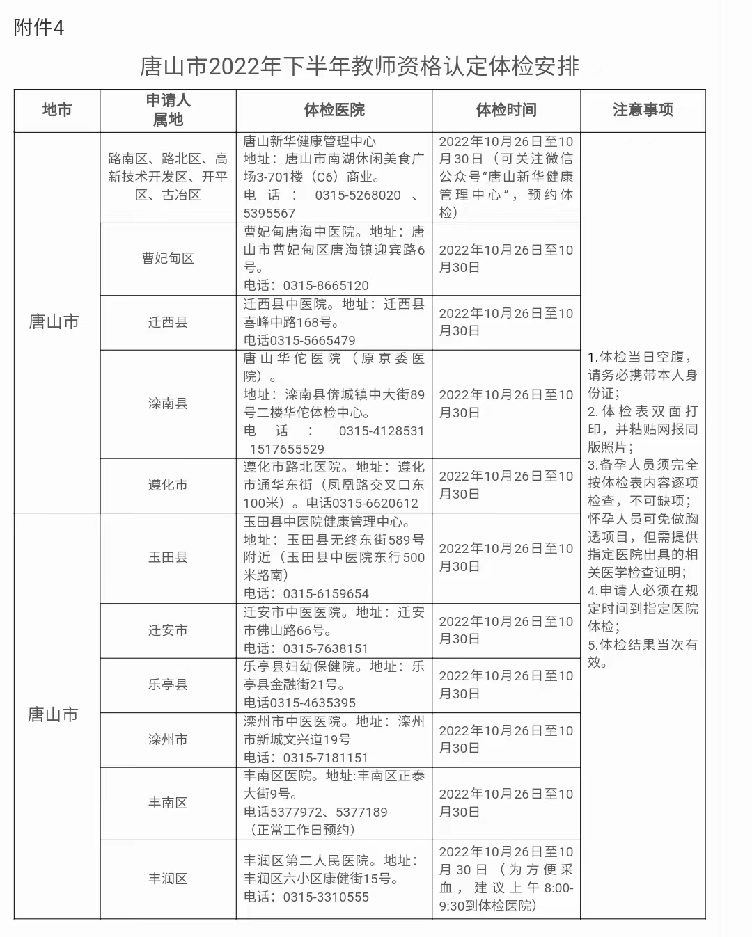
2022下半年唐山教师资格认定体检医院+时间
1、时间:10月26日至10月30日。体检时,申请人持贴有与网报同版照片的《申请教师资格人员体检表》(体检表需双面打印)一份,到指定医院体检,体检结果当次有效。体检表等登陆“河北省教师资格认定事务中心”http://jszg.hee.cn官方网站查看下载。
2、备孕人员须完全按体检表内容逐项检查,不可缺项;怀孕人员可免做胸透项目,但需提供指定医院出具的相关医学检查证明。
3、唐山市2022年下半年教师资格认定体检医院
教育百科2022-10-27 08:22:48未知
2022下半年唐山教师资格认定体检医院+时间
1、时间:10月26日至10月30日。体检时,申请人持贴有与网报同版照片的《申请教师资格人员体检表》(体检表需双面打印)一份,到指定医院体检,体检结果当次有效。体检表等登陆“河北省教师资格认定事务中心”http://jszg.hee.cn官方网站查看下载。
2、备孕人员须完全按体检表内容逐项检查,不可缺项;怀孕人员可免做胸透项目,但需提供指定医院出具的相关医学检查证明。
3、唐山市2022年下半年教师资格认定体检医院