2022河北省高职单招志愿怎么填报?
答:高职单招志愿填报采取网报形式,考生需在规定时间内登录 河北省高职单招服务平台 (http://hebgzdz.sjziei.com ,以下简称单招平台 ) 填报志愿。高职单招实行平行志愿填报方式,设一志愿和二志愿,二志愿采取征集方式。考生每次填报志愿可在所报考的同一考试类中最多选择 5 所院校,每所院校最多填报 6 个专业。考生不得跨考试类填报志愿,跨考试类填报的志愿无效。符合条件的免试生在高职单招一志愿投档前完成录取备案,已录取备案免试生的志愿无效。
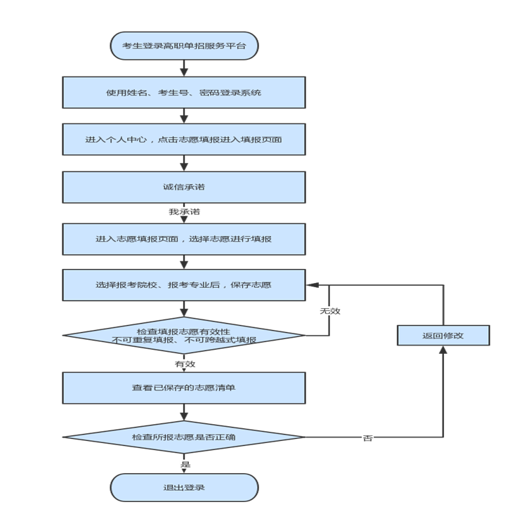
一、志愿填报流程
完成河北省 2022 年高职单招报考的考生,方可填报志愿。 考生登录“单招平台”后,进入“个人中心”,点击“志愿填报”进入志愿填报系统。具体操作 流程如下:
1. 考生打开“单招平台”,输入姓名、考生号、密码(与报考时的密码相同)和验证码登录系统,通过个人中心点击“志愿填报”按钮进行志愿填报。
如忘记密码,可点击考生登录界面的“忘记密码”按钮,填写姓名、考生号、验证码,填写完成后点击“下一步”,进行人脸识别验证,验证通过后,可进行密码修改。如无法完成密码修改,考生可联系单招牵头院校进行密码重置 。
2. 考生首次进入志愿填报系统,必须进行诚信承诺。考生点击“我承诺”按钮后,系统自动跳转至志愿列表,点击 “填报”按钮进入志愿填报页面。
考生最多可以填报 5 所院校(不能重复或跨越式填报,比如不能平行志愿 A 、 B 填报同一所院校,也不能不填报“平行志愿 A” ,直接填报 “ 平行志愿 B” 等,志愿填报系统不予支持。专业志愿填报同样不支持类似形式填报),每所院校最多可选择 6 个专业。若服从专业调剂,需对“服从专业调剂”选项进行勾选。
3. 考生在填报志愿完毕后,必须点击“保存”按钮来保存所报志愿信息,保存后系统将显示考生当前志愿已填报的志愿信息。在志愿填报截止时间前,考生可多次进行志愿修改和保存,最终以其网上最后一次修改并保存成功的志愿为准。
考生填报志愿结束后,可在志愿列表页面,点击“查看”按钮,查看本人填报的志愿信息。
提醒考生注意: 志愿填报后要及时保存志愿并退出系统,妥善保存登录密码,以防他人篡改。
志愿填报时间:
一志愿填报时间:2022年5月9日9时至10日17时 。
二志愿填报时间:2022年5月13日12时至22时 。二志愿填报 采取公布缺额计划、征集志愿方式进行,一志愿未录取的考生届时可登录单招平台,按规定填报二志愿。





