1.随迁子女在我市就读普通高中,并同时符合以下条件的,可在东莞市报名参加高考(含春季高考和夏季高考):
(1)父亲或母亲在我省具有合法稳定职业;
(2)父亲或母亲在我省具有合法稳定住所;
(3)父亲或母亲在2020年9月1日前已在我省办理居住证,且持有的居住证截止至2023年8月31日属于有效状态;
(4)父亲或母亲在我省依法参加社会保险(含医疗和养老两个险种),截止至2023年8月31日,按规定实际缴费累计年限3年以上;
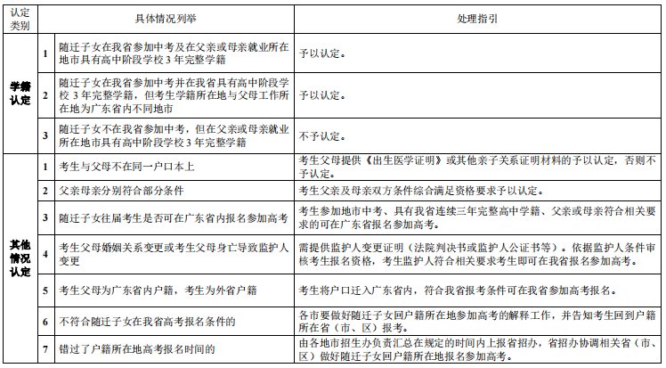
(5)随迁子女在我省参加中考;
(6)随迁子女具有我省高中阶段学校3年完整学籍。
2. 随迁子女在我市就读中等职业学校(简称中职学校,含技工学校,下同),并同时符合以上(1)、(2)、(3)、(4)、(6)五项条件的,可在我市报名参加高等职业学院招收中职学校毕业生招生考试(即:“3+专业技能课程证书”考试和高职院校对口自主招生考试)。





