一、政策依据
《河东区2022年义务教育阶段学校招生工作实施方案》(临东政办发【2022】16号等文件精神为依据)
二、招生范围
临沂第二十七中学招生片区:东到九曲街道边界、西到滨河东路、南到解放路、北到北京路区域内户籍、父母或其他监护人有自有房产的小学毕业生和符合入学条件的随迁子女。
三、招生程序
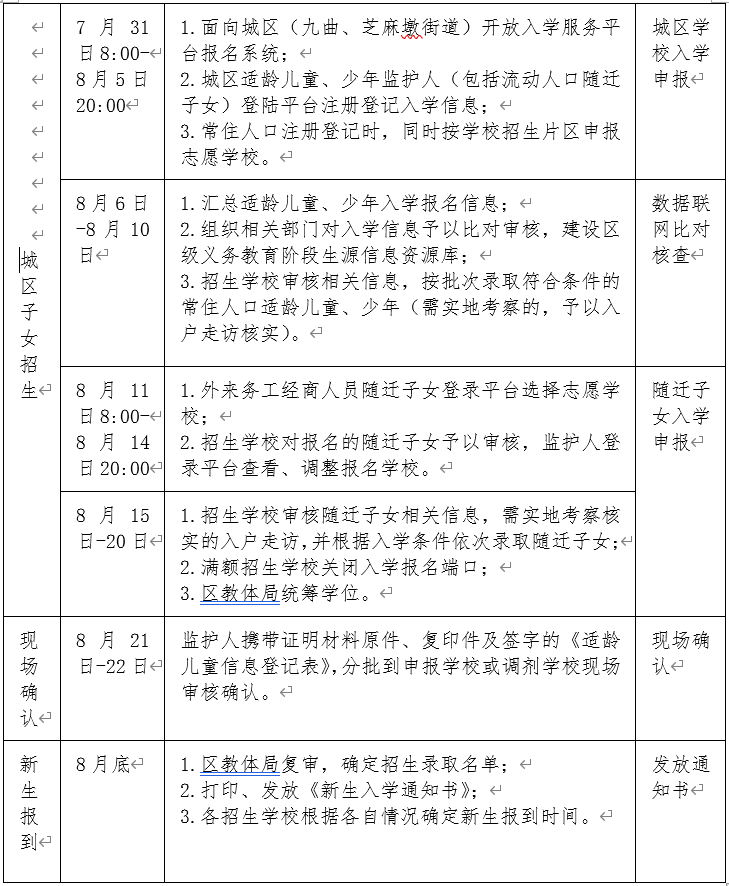
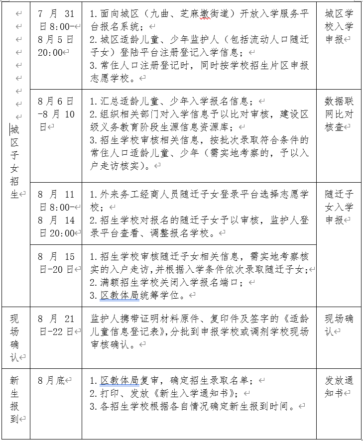
1. 河东区中小学招生分“两个阶段”
今年河东区义务教育阶段学校招生工作全程使用“义务教育入学服务平台”(以下简称平台),小学和初中招生工作同步进行,整体上分“信息采集”和“招生录取”两个阶段组织实施。
“信息采集”阶段主要面向家长采集报名入学的相关信息。拟入学的常住人口子女和随迁子女,其家长均需根据2022年招生工作日程安排,登陆平台注册填报入学信息。常住人口子女注册填报时,可按学校招生片区直接申报志愿学校。
2. “招生录取”阶段分“两个步骤”
第一步,河东城区小学、初中招生学校先审核招收片区内常住人口子女,主要审核儿童少年户籍、儿童少年本人或其监护人自有住宅情况,并根据审核结果分批次录取。第二步,随迁子女登录平台选择志愿学校;招生学校对报名的随迁子女予以审核,监护人登录平台查看、调整报名学校;招生学校结合随迁子女监护人居住证、社保、经商纳税时间长短等综合因素,按空余学位情况依次录取至满额;满额招生学校关闭入学报名端口,未被申报学校录取的可申请区内其他有空余学位的学校。也可回户籍所在地学校就读或自行申请民办学校。
四、报名条件
1.河东区常住居民子女入学
(1)报名条件:①学生须为小学毕业生。②身体健康,具备基本学习能力。③具有河东区户籍的适龄儿童少年或父母(监护人)在学区内有自有住宅且实际居住。
(2)所需信息:适龄儿童少年及法定监护人、房权人的户籍信息;学区内房权信息(不动产权证信息、网签商品房买卖合同信息)。
(3)报名工作流程:手机下载“爱山东APP” 或者“爱山东容沂办APP”,注册并实名认证登录→进入招生平台填报相关信息 →学校核查→区教体局及相关部门对适龄儿童入学报名信息进行比对审查→申报学校确认→录取新生、发放《新生入学通知书》、新生报到、阳光分班。
(4)录取办法说明:根据《义务教育法》“免试就近入学”规定,学校应根据学龄儿童户籍和家庭住址情况,按照“住、户一致”优先的原则,分类分批依次录取。
①河东区户籍的学龄儿童,户籍地址与自有住宅一致,均在学校片区的;②河东区户籍的学龄儿童,户籍地址与自有住宅不一致,但自有住宅在学校片区的;③河东区户籍的学龄儿童,户籍地址与自有住宅不一致,但户籍地址在学校片区的;④河东区户籍的学龄儿童,其祖父母或外祖父母的自有住宅在学校片区内的(祖孙需在同一户口簿上且其父母无其他房产的);⑤非河东区户籍的学龄儿童,其法定监护人在学校片区内有自有住宅的。
条件中的自有住宅,指适龄儿童本人或其法定监护人具有住宅房屋所有权证(或通过生效法律文书取得房屋所有权),且已实际交房入住的住宅(截止2022年8月31日)。产权人为共有的,产权份额应高于50%。房产用途(性质)须为住宅,工业用房、商业用房(含公寓)、储藏室、车库等非住宅不能作为入学房产。政府拆迁还建的,提供政府征收部门盖章的《房屋征收补偿安置协议书》。
2.外来务工、经商人员随迁子女入学
(1)报名条件:①初中入学学生须为小学毕业生。②身体健康,具备基本学习能力。③需同时具备以下条件:父母至少一方持有河东区公安部门核发的有效期内的居住证,且在之后一直按规定办理,原则上连续满6个月以上;父母至少一方在河东区务工或经商;父母在河东区有稳定住所。
(2)报名所需信息:①身份信息:原籍户口簿(包含适龄儿童少年及其法定监护人的户籍信息)、河东区公安部门核发的有效期内的法定监护人至少一方的居住证信息。②从业信息:在河东区务工者,需有河东区或市属用工单位(或个人)缴纳的社会保险(报名时提供参保方身份证号,由人社部门核对审查参保缴费信息);在河东区经商者,需在河东区税务部门进行纳税申报(报名时提供纳税人的身份证号和统一社会信用代码,由税务部门核对审查纳税信息)。
五、报名流程
(一)信息采集
1.入学信息采集时间为:7月31日8:00—8月5日20:00。
2.信息采集流程
(1)进入招生平台手机下载“爱山东APP” 或者“爱山东容沂办APP”,注册并实名认证登录,进入“义务教育入学招生专栏”, 选择报名地区“临沂市—河东区”,点击“确认,去报名”进入平台。(注意:使用手机报名,不要使用电脑)
(2)进入信息采集:点击“中小学入学信息采集和网上报名”进入信息采集页面。
(3)选择报名类型:点击“我要的报名”后,根据自身情况点击选择小学入学信息采集或初中入学信息采集,下一步点击选择城区学校(然后选择入口中的“常住人口”或“进城经商务工”)或非城区学校。
(4)填报相关信息:从上到下依次如实填写户籍、房产、监护人信息并点击保存,直至填报完成。常住人口子女同时按学校招生片区申报志愿学校;随迁子女填报信息完成后,需待平台开放相关学校随迁子女学位时,才能申报志愿学校。
3.注意事项
带*号为必填项目。填写信息务必准确、详细,漏项、错项及填写不规范,都无法完成信息填报工作;信息填报不分先后,在规定时间内完成即可。基本信息、户籍信息、房产信息、监护人信息、社保信息、纳税信息等,均通过大数据联网与职能部门比对审核,请据实正确填写,以免影响审核与录取。
(1)基本信息:据实填写。
(2)户籍信息:①“户籍地址明细”,以户口簿为依据认真填写;②户籍地址属于河东区的,填写户籍所在小区(社区、村庄)。
(3)房产信息:认真查看房产填写示例,并根据系统提示完成本项填报;房产地址请据实填写(以产权证明房产地址为准)。
(4)监护人信息:依据系统提示据实填写。
(5)居住证信息:外来务工经商人员随迁子女入学需填此项。请根据系统提示认真填写。
(6)工作信息:外来务工经商人员随迁子女入学需填此项。家长为务工者,需据实选择是否缴纳河东辖区职工社保,社保缴纳情况以人社部门联网核查结果为准,未缴纳社保将影响审核录取。家长为经商者,需提供纳税申报信息,纳税情况以税务部门联网核查结果为准。是否交税需在经营人提交纳税申请后,由税务部门核定。
(7)信息更改:信息审核工作结束前,家长可以登陆系统更改报名信息;被学校驳回的报名信息也可更改。
(二)申报学校
1. 河东城区常住人口子女申报:7月31日8:00-8月05日20:00,河东城区常住居民子女登陆小学或初中入学服务平台,完成入学信息填报后,既可同时申报学校。
2. 外来务工经商人员随迁子女申报:8月11日8:00-8月14日20:00,外来务工经商人员随迁子女登陆入学服务平台,按照入学信息申报学校。
(三)招生录取
8月6日-10日,河东城区小学、初中招生学校按批次预录取符合条件的常住人口适龄儿童、少年。
8月15日-20日,河东城区小学、初中招生学校按入学条件依次录取随迁子女。未被申报学校录取的可申请区内其他有空余学位的学校。也可回户籍所在地学校就读或自行申请民办学校。
(四)审核确认
报名信息中的户籍、居住证、房屋所有权和社保缴纳、纳税申报等入学信息,将通过大数据比对审核。凡部门联网能够审核认定的入学信息,家长无需再提供相关证明材料。
对于部门联网不能确认的信息,由招生学校对家长提供的证明材料审核确认;需要现场认定的,学校将组织家访,予以考察核实。
(五)领取入学通知书
已被录取的儿童、少年监护人根据学校通知的时间、地点,领取入学通知书。
(六)新生报到
领到入学通知书的儿童、少年根据学校工作安排,持入学通知书到指定地点报到,切勿错过报到时间。
六、招生工作安排

未尽事宜,欢迎在工作日的工作时间,拨打临沂第二十七中学招生咨询电话:0539-7116232,0539-7116238(热线电话接听时间:8:00—11:30,14:00-17:30,如遇电话线路忙请稍后拨打)。





