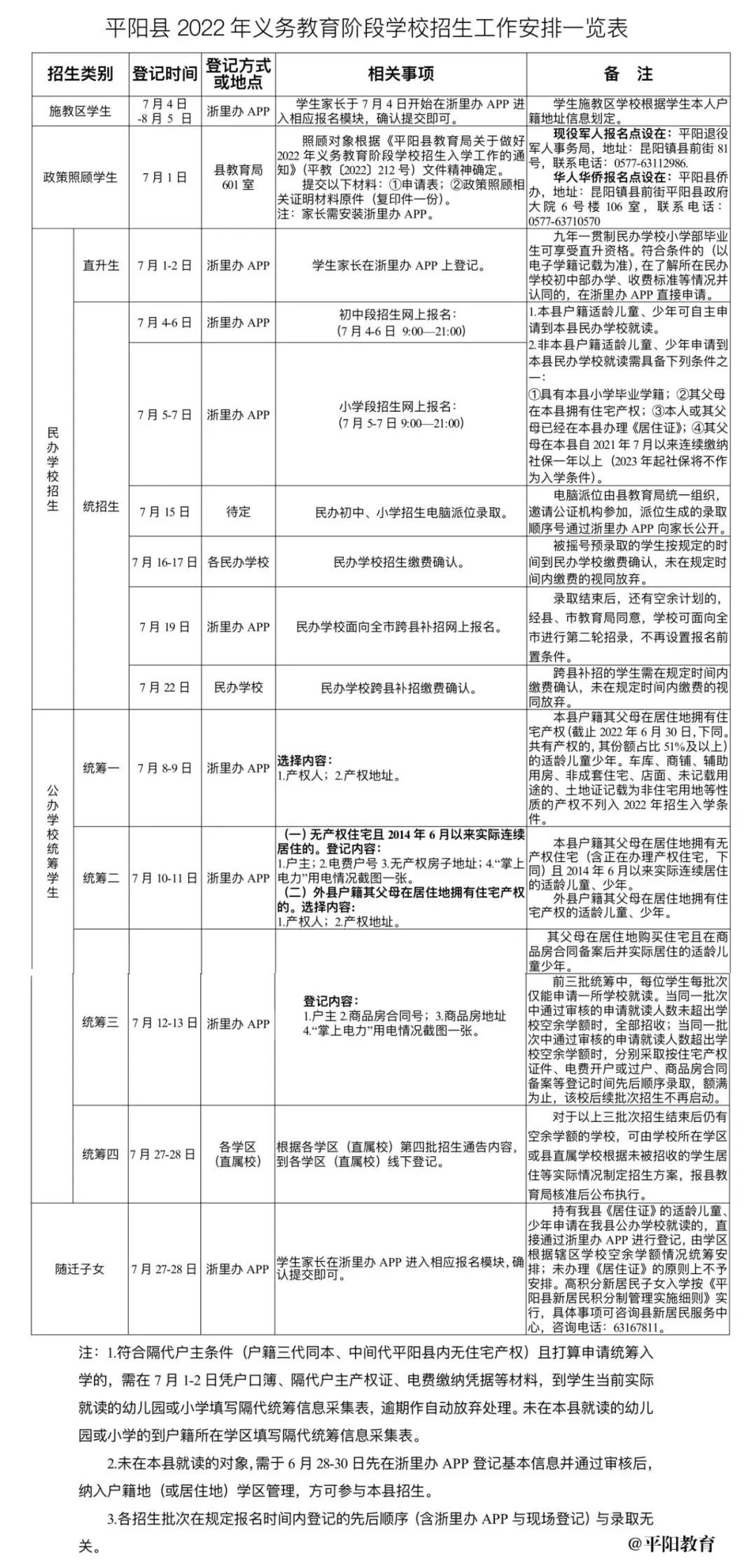
2022温州平阳新居民子女申请公办学校就读报名指南
凡非平阳户籍适龄儿童、少年申请在我县公办学校就读的,请于7月27-28日提交申请,由学区根据辖区内相关学校空余学额情况,结合居住登记地址和现实际住址等情况,给予统筹安排(其中已办居住证的优先安排),不服从安排的,可回原籍就读。现将有关报名方法说明如下:
特别强调
1.平阳县义务段招生采用信息预绑定授权访问的方式,非经绑定关联的手机将无法进行报名(关联手机默认同家长在学校登记的学籍系统监护人手机号;每个学生在同一时间只能绑定一个手机号,该号码只负责学生的报名,一般情况下为学生监护人的手机号,也可以用其他亲戚朋友的手机号,该号码的所有者与学生信息中的“监护人”没有强制对应关系,不涉及学生各项招生资格与权益认定;每个手机号在同一时间可以绑定多个学生,每次进入APP可以选择其中一个进行报名;学生关联手机号需变更的,可在报名前向当前就读幼儿园或小学提出变更申请,由学校修改)。
2.2022年春季在平阳就读的大班和六年级毕业生家长登录浙里办APP平阳县义务段招生平台后,若在“学生基本信息”中查无学生,则说明登录的手机号未经绑定,家长需使用经绑定的手机号操作,或向学生就读学校联系申请修改绑定手机号。
3.2022年春季未在平阳就读的大班和六年级学生家长通过手机登录浙里办并在我县招生平台进行信息登记后,该手机号即与学生实现自动绑定,信息经招生部门审核匹配后可使用该手机进行报名。
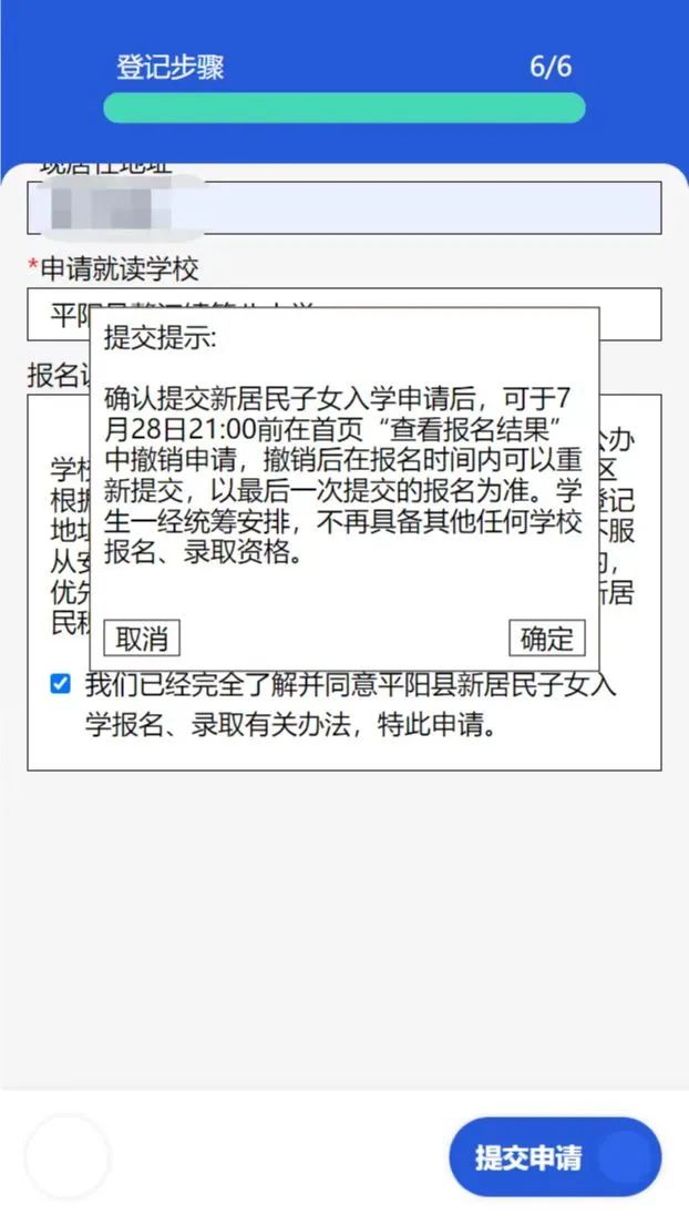
4.在新居民子女报名期限内,家长可以撤销(删除)报名,撤销后原有报名随即失效,撤销后可以重新报名,以最后一次报名信息为准;超过报名期限(7月27日21:00),不予撤销(删除),也不予补报。
5.部分启动新居民子女招生的学校,因空余学位有限,需线下同步提交材料审核,详见各学区招生通告。
6.招生平台开放时间为每日9:00-21:00,其他时间暂不开放。
第一步
下载、安装浙里办APP,并用家长信息实名注册。(已经完成的忽略)
浙里办APP是基于浙江政务服务网一体化平台的掌上办事唯一入口,是省政务部门主导开发的一款公共免费服务APP,未下载安装的家长从各手机应用市场下载安装。安装后,学生家长以其本人信息(非学生信息)进行实名注册,注册后可享受一系列便利政务服务,包括义务段招生入学报名等。
第二步进入《平阳县入学入园综合集成服务平台》。家长在手机上进入浙里办APP,在首页定位“平阳县”后,查找“浙里新市民”,进入“浙里新市民”后在“积分应用专区”点击“全员积分入学”。
第三步招生信息查阅。在平阳县入学入园平台可以查阅招生信息(招生方案、招生通告、答家长问等)、查询招生预警信息、双向查询公办学校施教区、在地图上查看学校信息、查询常见问题、查阅各项操作指南等。请各位家长在报名前详细阅读相关材料,认真了解我县招生政策与办法。
第四步、使用关联手机号,点击“报名入口”,点击“义务段报名”,勾选“同意报名过程中授权通过大数据查询信息真实性”,点击“开始报名”。
第五步、勾选“平阳县”,点击“下一步”。
第六步在平阳县招生主页,各位家长在报名前可再详细阅读相关材料,认真了解我县招生政策与办法。阅读完毕后,点击“我要报名”进行报名。
第七步选择报名学生(若一个手机号关联了两个及以上学生,每次可选择一个报名),点击“下一步”。
第八步:选择报名类型(对象)。先选择“公办初中”或“公办小学”,再选择“新居民子女”。
第九步、查阅学生基本信息及报名说明,先选择现实际居住乡镇,再填写现实际居住地址(格式为:**镇**路**小区**号),再选择申请就读学校,确认无误后,勾选“知情同意”,再提交申请。
第十步、认真阅读系统弹出的“提交提示”,确认申请的,按“确定”提交。
第十一步、可到浙里办APP“温州市义务教育招生管理系统”首页“查看报名结果”,报名期限内删除申请,删除后可在7月28日21:00前重新申请,以最后一次报名申请为准。

附:撤销(删除)报名信息的方法
第一步、在“温州市义务教育招生管理系统”中进入“查看报名结果——我的报名”,点击“点击进入报名记录”。
提示:若不撤销(删除)报名,则不要进入“点击进入报名记录”。
第二步、在报名表中点击“撤销报名”,认真阅读弹出的“警告”提示,若确认要撤销(删除报名),按“确定”。
第三步、认真阅读第二次弹出的提示,若确认要撤销(删除)报名,按“确定”,完成撤销(删除),报名随即失效。
再次特别强调在新居民子女报名期限内,家长可以撤销(删除)报名,撤销后原有报名随即失效,撤销后可以重新报名,以最后一次报名信息为准。超过报名期限(7月28日21:00)的,不予撤销(删除),也不予补报。





