2022中山市各高中学校录取分数线公布 2022中山市各高中学校录取分数线公布吗

教育百科2022-10-02 05:14:47未知

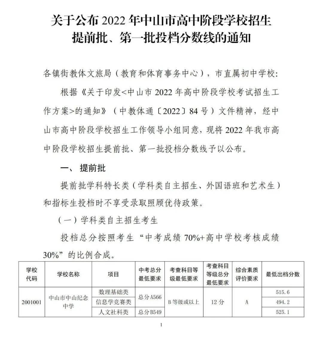
  根据《关于印发<中山市 2022 年高中阶段学校考试招生工作方案>的通知》(中教体通〔2022〕84 号)文件精神,经中山市高中阶段学校招生工作领导小组同意,现将2022年我市高中阶段学校招生提前批、第一批投档分数线予以公布

  

  

  

  

  

  

  

  

  

  

  

  

本文标签: ,中山市  ,阶段  ,学校招生  ,高中  ,领导小组  

相关推荐

猜你喜欢

大家正在看