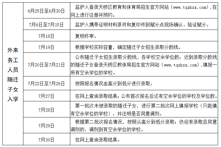
随迁子女入学报名流程

★赋分地点
天桥区体育馆(堤口路14号)
可乘7、12、15、67、85、111、K91、K107、K149(堤口路东口站)下车西行即到;或者乘坐4、5、32、35、84、140、K50、K58、K90、K92、K149(成丰桥站西)下车。
天桥区瑞景中学(蓝翔中路2号东)
可乘K143路瑞景小学站下车。
★温馨提示:因场地有限,请家长不要驾车前往,不用带适龄儿童,不要重复选点赋分。
★疫情期间,请家长按照省、市疫情防控各项要求,确保生命安全和身体健康,佩戴口罩进入赋分场地,保持适当距离,不聚集。





