1、阎良区户籍适龄儿童少年于7月9日至11日到学区学校进行信息审核登记。
小学: 适龄儿童及其家长持《西安市义务教育招生入学信息审核登记表》、全家户口簿、父母身份证等相关资料按时到学区学校进行信息审核登记。
初中: 适龄少年及其家长持《西安市义务教育招生入学信息审核登记表》、全家户口簿、父母身份证和《小学毕业生登记表》等相关资料按时到学区学校进行信息审核登记。
2、城区集体户、各类优抚及其他符合条件的适龄儿童少年于7月13日至15日持相关证明材料到指定审核点进行信息审核登记
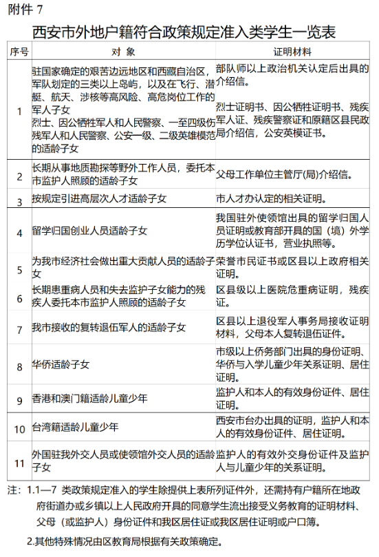
西安市外地户籍符合政策规定准入类学生入学。由学生家长或其法定监护人,按规定时间和要求,持相关证件和证明到指定审核点进行信息审核登记,区教育局统筹安排入学。

优抚对象子女入学。对烈士子女、符合条件的现役军人子女、综合性消防救援队伍人员子女、公安英模和因公牺牲伤 残警察子女、引进高层次人才子女及其他各类优抚对象,落实义务教育优待政策。
集体户人员适龄子女入学。由户籍所在区的教育行政主管部门根据学位情况统筹安排入学,购房人员须提供全家户口簿、适龄儿童少年父母的房产证或购房合同,租房人员须提供区不动产登记服务大厅出具的无房证明、《房屋租赁备案登记证明》或与房屋产权所有人签订的合法有效的房屋租赁合同等。
3、进城务工人员随迁子女于7月17日至19日进行信息审核登记。
在城区居住的进城务工人员子女及其家长持《西安市义务教育招生入学信息审核登记表》、"居住、务工、户籍、流出" 等证明材料按时到指定审核点进行信息审核, 填报统筹安排意愿表;
符合条件的进城务工人员随迁子女可以申请在阎良区接受义务教育,按照"以流入地政府 为主,以公办学校为主"的原则,实施以居住证为主要依据的随迁子女入学政策。非西安市户籍随迁子女由其父母或者其他法定 监护人持"居住、务工、户籍、流出"等证明材料,到指定审核点进行信息审核登记,由区教育局统筹安排入学。

西安市鄠邑区、周至县、蓝田县户籍随迁子女父母或者其他法 定监护人持户籍证明及能表明在阎良区有合法稳定居住、务工和流出等证明材料,到指定审核点进行信息审核登记,由区教育局统筹安排入学。
西安市其他区县、开发区户籍的交叉务工人员,其子女在户籍所在地登记入学。
》》》
》》》





