一.招生对象
1.小学一年级招生对象为年满6周岁(2016年8月31日以前出生,含8月31日)的适龄儿童
2.初中一年级招生对象为完成小学学业的适龄儿童。
二.报名方式:网上统一报名登记
1.适龄儿童、少年法定监护人登陆东营市义务教育学校招生入学统一报名平台(点击进入),点击义务教育招生进行报名登记。
2.登录爱山东app报名(点击下载),点击义务教育招生进行报名登记。
三.报名具体时间安排
1.模拟报名登记(8月5日—7日)。法定监护人模拟网上报名,熟悉填报程序与内容,准备相应资料,8月7日24:00模拟报名登记填报数据清零。
2.网上报名登记(8月8日—10日)。法定监护人通过电脑登录报名平台或手机登录微信东营掌上通进行报名登记。
网上信息登记截止时间为8月10日24:00,报名登记内容要真实、准确、规范,不能缺项。监护人确因不具备上网条件无法正常网上报名的,可与居住地所在招生服务区学校联系,到学校在工作人员协助下报名登记。信息登记完成,法定监护人审核无误后方可提交。
3.信息审核(8月11日—14日)。开发区教育分局通过报名平台信息审核功能,集中安排义务教育学校对报名信息进行联合交叉审核(具体安排另行通知)。信息审核完成后,各学校通过报名平台反馈审核结果。
4.信息核实(8月15日—17日)。网上报名登记未通过审核的,法定监护人根据反馈进一步核实报名材料,选择符合报名条件的学校通过平台再次进行报名登记。确因网络平台数据信息未及时更新等原因造成未通过审核的,可携带相关补充证明材料到报名学校进行信息核实,由学校通过平台确认审核通过,报名平台关闭时间为8月17日24:00。
5.公示(8月18日)。各学校公示符合入学条件学生名单。
6.发放入学通知书(8月19日开始,具体时间由学校确定)。报名学生家长根据学校公示的入学名单在规定时间内领取入学通知书。凡未在规定时间内领取入学通知书的,视为放弃在该校的登记入学资格。
7.阳光分班(具体时间由学校确定)。各学校对符合入学条件的学生进行阳光分班。
四.申请入学条件和审核信息:
1.常住居民子女
适龄儿童、少年户籍须与法定监护人户籍相统一,适龄儿童、少年户籍所在地须与实际居住地相统一。审核信息包括:
①户口簿户籍信息。
②法定监护人在学校招生服务区内实际居住房屋信息。
2.非常住居民子女。落实以居住证为主要依据的非常住随迁子女入学政策,非常住居民子女法定监护人在开发区范围内合法稳定就业,有合法稳定住所。
审核信息包括:
①户口簿户籍信息和居住证办理登记信息。
②法定监护人在学校招生服务区内实际居住房屋信息。
③法定监护人在开发区民营经济从业信息。
④法定监护人在开发区务工及劳动保障信息。
五.民办义务教育招生:
开发区范围内民办与公办义务教育学校同步招生,使用同样的网上报名平台登记报名。
民办学校必须按照公布的招生片区或范围进行登记入学,不得跨区域、跨范围招生。民办学校报名学生人数超过招生计划的,由审批地教育部门采取电脑随机派位方式招生,全程接受社会监督,派位结果即时向社会公开。未被民办学校招收的学生,可通过网上报名平台继续进行公办义务教育学校网上报名登记。
六.残疾儿童入学细则:
适龄盲聋(哑)、智障、其他中重度残疾儿童少年统一到市特殊教育学校入学就读,市特殊教育学校在中心城区范围内招收走读智障学生。
具体招生办法由市特殊教育学校向社会发布,招生咨询电话:8086990、8060905、8082991、8060814。
七.新生学籍注册须知:
新生报到后,学校需在开学两周内到开发区教育分局进行新生学籍注册,进城务工人员随迁子女、农村留守儿童、残疾儿童信息在学籍信息中准确标示,新生学籍信息要经过学生本人或法定监护人核对并签字确认,学籍注册将严格按照学校招生计划和各学校新生分班名单办理。初中学校新生注册时,需提交学生原学校的学籍表,凡没有学籍表的学生将不予注册。对于民办学校未通过平台报名、电脑随机派位录取的学生不予注册学籍。
八.义务教育学校公共招生区域有关规定
1.高速路以东、北二路以南、东一路以西、北一路以北常住居民及该区域内符合入学条件的非常住居民适龄子女,小学阶段可到胜利胜东小学或者华山小学就读。
2.东三路以东、北二路以南、沂州路以西、北一路以北常住居民及该区域内符合入学条件的非常住居民适龄子女,小学阶段可到胜利运输小学或者景苑学校就读。
3.东一路以东、汾河路以南、东二路以西、北一路以北常住居民子女及该区域内符合入学条件的非常住居民子女,小学阶段可到胜利胜东小学或者胜利锦华小学就读。
4.东二路以东、大渡河路以南、郑州路以西、淮河路以北常住居民子女及该区域内符合入学条件的非常住居民子女,小学阶段可到市春晖小学或者丽景小学就读。
5.东二路以东、北一路以南、郑州路以西、大渡河路以北的胜源小区、天鹅小区等居民区常住居民子女及该区域内符合入学条件的非常住居民子女,小学阶段可到胜利运输小学或者丽景小学就读。
6.沂州路以东、北二路以南、康洋路以西、北一路以北和胜利大街以东、北二路以南、沂州路以西、汾河路以北常住居民子女及该区域内符合入学条件的非常住居民子女,小学阶段可到景苑学校或者科达小学就读。
7.惠州路以东,黄河路以南,东二路以西,府前大街以北常住居民子女及该区域内符合入学条件的非常住居民子女,小学阶段可到英才小学或者市海河小学就读。
8.原开发区西界水系以东,黄河路以南,沂州路以西,府前大街以北常住居民子女及该区域内符合入学条件的非常住居民子女,小学阶段可到悦来湖小学或者市海河小学就读。
9.原开发区西界水系以东,府前大街以南,沂州路以西,南一路以北常住居民子女及该区域内符合入学条件的非常住居民子女,小学阶段可到东凯小学或者市实验小学就读。
10.荣乌高速公路以东,广利河以南,东二路以西,南二路以北区域居民子女可到英才小学或东三路小学就读。
11.胶州路以东、北二路以南、康洋路以西、大渡河路以北(原属市晨阳学校初中招生区域)常住居民及该区域内符合入学条件的非常住居民适龄子女,初中阶段可到景苑学校或者市晨阳学校就读。
12.荣乌高速公路以东、德州路以南、康洋路外延线以西、北二路以北常住居民及该区域内符合入学条件的非常住居民适龄子女,小学阶段可到胜利八分场小学或者金湖学校就读,初中阶段可到胜利四中或者金湖学校就读。
13.北二路以南,郑州路以东,北一路以北,东三路以西(原属胜利四中招生区域)常住居民及该区域内符合入学条件的非常住居民适龄子女,初中阶段可到金湖学校或者胜利四中就读。
14.东二路以东、北一路以南、胶州路以西、大渡河路以北常住居民子女及该区域内符合入学条件的非常住居民子女,初中阶段可到胜利四中或者市实验中学(辽河路校区)就读。
15.原开发区西界水系以东,黄河路以南,康洋路以西,府前大街以北常住居民子女及该区域内符合入学条件的非常住居民子女初中阶段可到市实验中学(辽河路校区)或者东凯中学就读。
16.原开发区西界水系以东,府前大街以南,康洋路以西,南一路以北常住居民子女及该区域内符合入学条件的非常住居民子女初中阶段可到市实验中学(运河路校区)或者东凯中学就读。
17.东二路以西、黄河路以北、荣乌高速公路以东、沙河路以南的红盾小区、金盾小区、鲁班公寓、东营市公路局东营分局居民区、瑞康如意苑和金山小区等居民区常住居民子女及该区域内符合入学条件的非常住居民子女,初中阶段可到市实验中学(辽河路校区)或者胜利锦华中学就读。
18.胶州路以东、黄河路以南、原开发区西界水系以西、辽河路以北常住居民及该区域内符合入学条件的非常住居民适龄子女,小学阶段可到市海河小学或者市晨阳学校就读;初中阶段可到市实验中学(辽河路校区)或者市晨阳学校就读。
19.康洋路以东、黄河路以南、东八路以西、府前街以北常住居民子女及该区域内符合入学条件的非常住居民子女,初中阶段可到东凯实验学校或者东凯中学就读。
20.王岗、北辛、田庄、大许和邱家村居民适龄子女,小学阶段到东三路小学就读,初中阶段到东凯中学就读;渔民小学毕业学生初中阶段到东凯中学就读。
根据东营经济技术开发区与垦利区签订的教育类事项移交协议,万里、新立、中心、九十六户和六十户村居民适龄子女,小学阶段可到永安胜利希望小学或金湖学校就读,初中阶段可到永安中学或金湖学校就读。
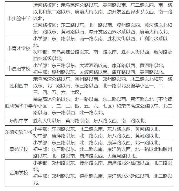
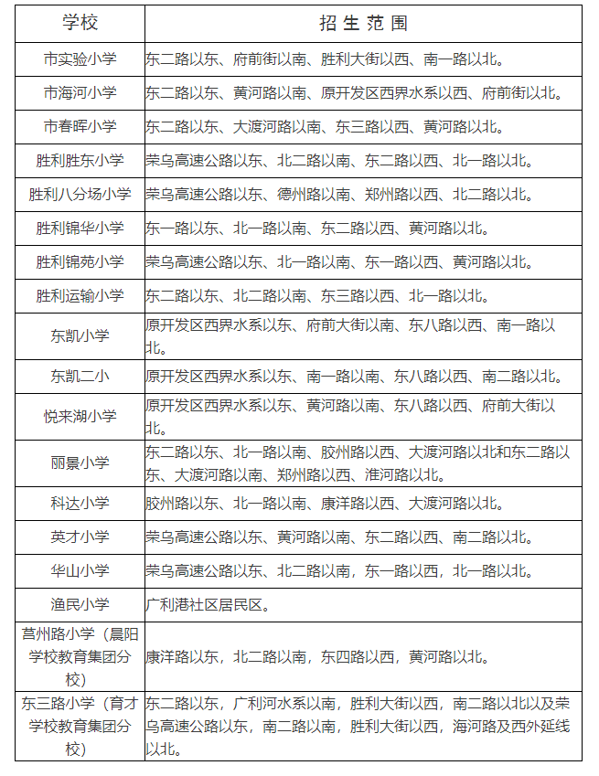
九.2022经开区中小学招生划片信息
图源:东营发布
图源:东营发布
十.2022经开区中小学招生计划
图源:东营发布
十一.2022经开区中小学招生联系电话
图源:东营发布





