2022湖南省省考疫情防控考生承诺书下载入口

教育百科2022-09-30 22:26:41佚名

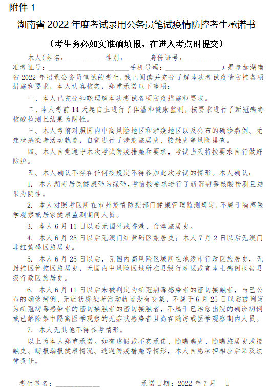
  2022年湖南省考试录用公务员笔试将于2022年7月9日、10日进行,考生需提前下载好《考生承诺书》并如实准确的填写。

  点击下载:湖南省2022年度考试录用公务员笔试疫情防控考生承诺书

  考生承诺书模板:

本文标签: ,承诺书  ,考生  ,湖南省  ,笔试  ,公务员  

相关推荐

猜你喜欢

大家正在看