2022年肇庆市中考分数线是多少?
目前肇庆市教育局尚未公布2022年肇庆市中考成绩具体查询时间,2022年肇庆市中考分数线暂未公布,小编会保持关注,持续更新!现整理肇庆市历年中考分数线,以供参考~
2021年肇庆市中考录取分数线汇总
肇庆市
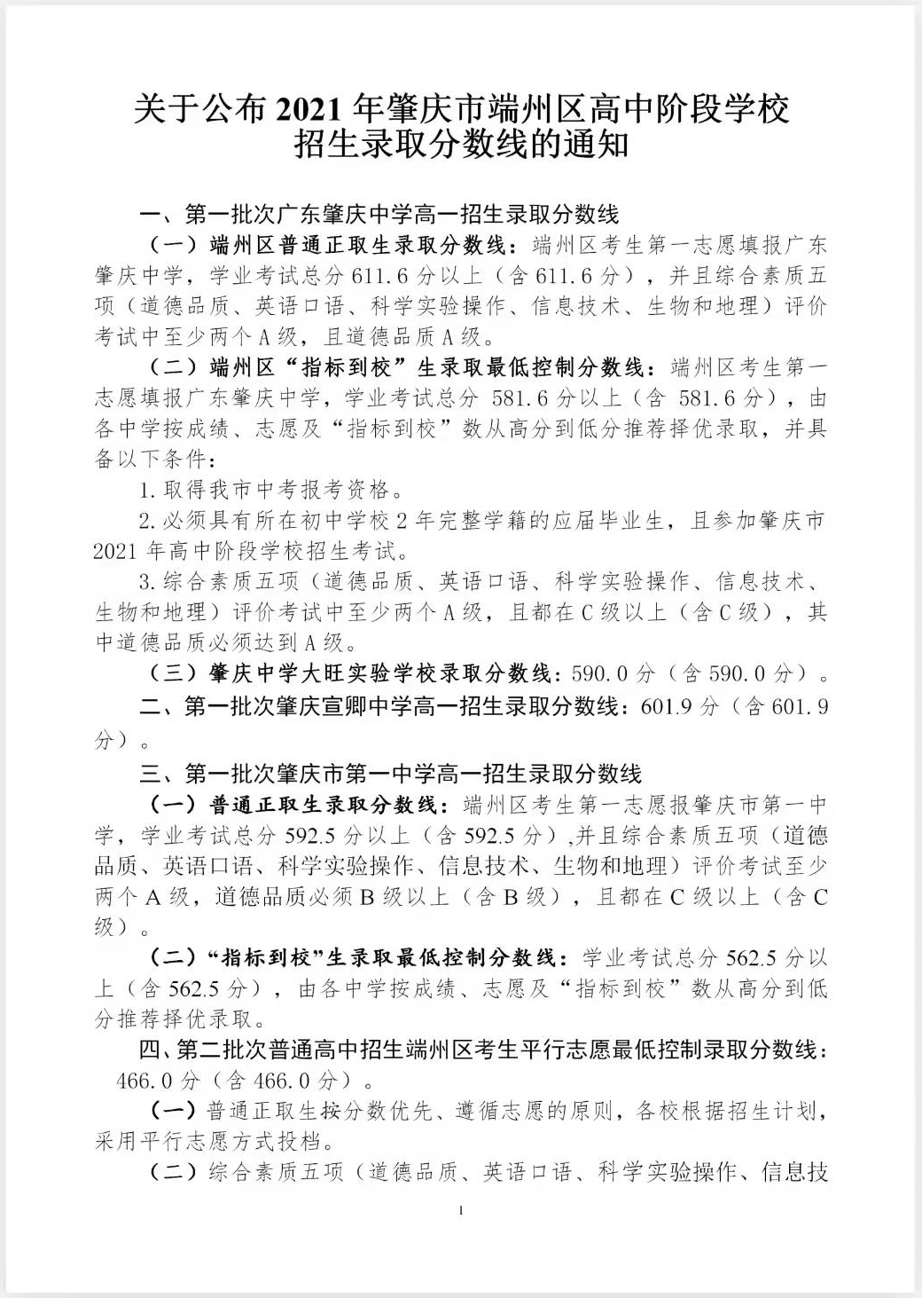
一、广东肇庆中学高一招生录取分数线
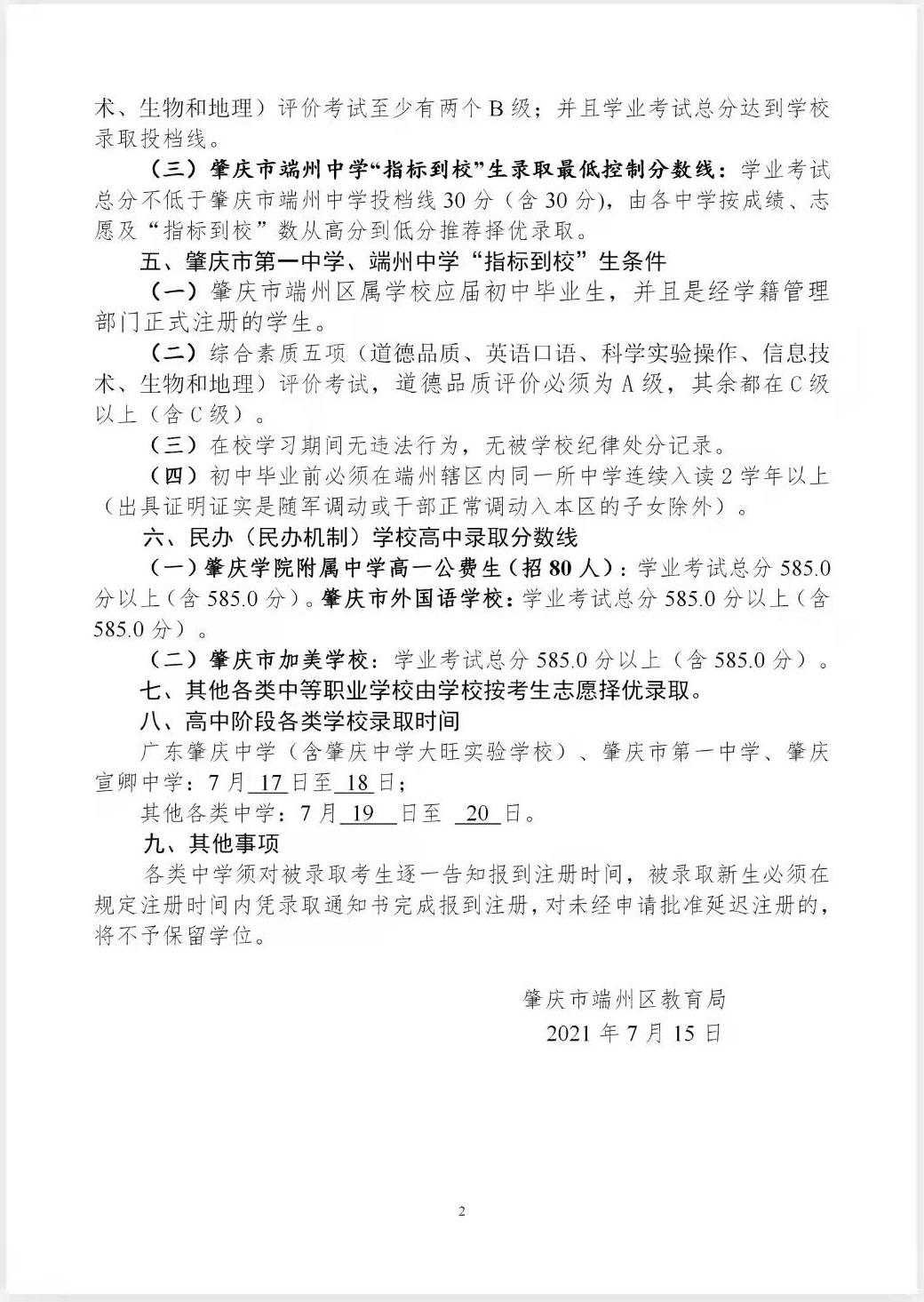
(一)端州区普通正取生录取分数线:
端州区考生第一志愿填报广东肇庆中学,学业考试总分611.6分以上(含611.6 分),并且综合素质五项(道德品质、英语口语、科学实验操作、信息技术、生物和地理)评价考试中至少两个A级,且道德品质A级。
(二)端州区“指标到校”生最低录取控制分数线:
端州区考生第一志愿填报广东肇庆中学,学业考试总分581.6分以上(含581.6分),由各中学按成绩、志愿及“指标到校”数从高分到低分推荐择优录取,并具备以下条件:
1.取得我市中考报考资格。
2.具有所在初中学校2年及以上完整学籍的应届毕业生,且参加肇庆市2021年高中阶段学校招生考试。
3.综合素质五项(道德品质、英语口语、科学实验操作、信息技术、生物和地理)评价考试中至少两个A级,且都在C级以上(含C级),其中道德品质A级。
(三)其他县(市、区)普通正取生录取分数线:
第一志愿填报广东肇庆中学,其中道德品质A级,各县(市、区)的分数线如下:
1.鼎湖区:621.7分(含 621.7 分)。
2.高要区:631.8分(含631.8分)。
3.四会市:611.6分(含611.6分)。
4.广宁县:616.8分(含616.8分)。
5.德庆县:622.3 分(含622.3分)。
6.封开县:611.6 分(含611.6 分)。
7.怀集县:611.6分(含611.6 分)。
8.高新区:617.5 分(含617.5分)。
(四)肇庆中学大旺实验学校录取分数线:
590.0分(含590.0分),综合素质五项(道德品质、英语口语、科学实验操作、信息技术、生物和地理)评价考试中至少两个A级,且都在C级以上(含C级),其中道德品质A级。
二、肇庆宣卿中学高一招生录取分数线
601.9分(含601.9分),综合素质五项(道德品质、英语口语、科学实验操作、信息技术、生物和地理)评价考试中至少两个A级,且都在C级以上(含C级),其中道德品质A级。
三、全市2021年公办普通高中学校最低录取控制分数线355.0分,民办普通高中学校最低录取控制分数线300.0分。
端州区
德庆县
封开县
一、广信中学最低录取控制分数线498.2分
二、江口中学最低录取控制分数线408.5分
三、南丰中学、封川中学最低录取控制分数线355.0分
怀集县
一、怀集县第一中学和怀集中学
录取最低控制分数线为405.4分(含政策性加分,下同)
二、怀集县第二中学
录取最低控制分数线为388.6分
三、怀集县冷坑中学
录取最低控制分数线为384分
四、肇庆市致远实验学校(民办)和肇庆市华南师范大学附属碧海湾学校(民办)
录取最低控制分数线为300分
五、怀集县第二中学征集志愿录取最低控制分数线为381.4分(含政策性加分,下同)。
六、怀集县冷坑中学征集志愿录取最低控制分数线为376.3分。
广宁县
一、广宁中学
(一)录取最低控制分数线487.6分(含487.6分)。
(二)自主招生(足球特长)录取最低控制分数线387.6分 (含387.6分),学校根据参加该校考生术科考试成绩择优录取。
二、广宁第一中学
(一)录取最低控制分数线401.3分(含401.3分)。
(二)自主招生(体艺特长)录取最低控制分数线355.0分 (含355.0分),学校根据参加该校考生术科考试成绩择优录取。
三、民办学校
民办普通高中学校录取最低控制分数线300.0分。
高要区
高要一中495分,“指标到校”生录取最低控制线466.2分。
高要二中501.7分。
新桥中学427.9分。
实验中学437.1分,“指标到校”生录取最低控制线419.4分。
民办普通高中学校最低录取控制分数线300分。
鼎湖区
一、鼎湖中学
(一)第一批:录取最低控制分数线529.2分(含529.2分)。
(二)第二批:录取“指标到校”考生350人,录取最低控制分数线429.2分(含429.2分)。
第一批录取考生不占用“指标到校”生名额,第二批分配“指标到校”生录取最低控制分数线429.2分(含429.2分),名额如在某所学校没有完成,则在全区范围内对符合录取条件的考生按中考成绩由高分至低分的顺序进行足额补录。
二、广利高级中学
(一)第一批:录取最低控制分数线407.3分(含407.3分)。
(二)第二批:根据第一批录取情况,最低补录分数控制线397.3分(含397.3分),按中考成绩由高分至低分的顺序进行补录,直至完成250人招生任务为止。
三、民办学校
民办普通高中学校录取最低控制分数线300分。





