台山市新宁中学 2022秋季七年级新生资格核查工作指引
根据《台山市台城地区2022年秋季七年级招生方案》的工作安排,报读台山市新宁中学的2021—2022学年小学应届毕业生报名资料将于7月9--10日在台山市新宁中学进行现场核查。
一、学区范围
具体学区划分以台城南区的凤凰大道南侧与北侧为界划分,南侧的属于新宁中学学区。学区划分范围:骏景湾豪庭、骏景湾悦峰、保利公馆、保利新公馆、万达广场、盛世华府、敏捷悦府、敏捷御府、雅居乐花园、海骏达花园、华浩国际城、华浩花园、翠湖豪庭、幸福里、钻石湾豪苑、钻石湾畔山豪门雅苑、天朗明庭(沙岗湖路196号)、凯旋豪庭(横湖路2号)、沙岗湖路凤凰大道南侧居民、碧桂园(碧海云天、翠林花语、翠山湖畔、翡翠香堤、澜花语岸、盈水翠庭、盈水翠苑、云水鸣翠、翠山蓝天、花满园、花园里、花地、映翠湾、繁华里、沄璟豪庭、缤纷花园)、华浩名庭、华祥名庭、龙湾三境、东原印江山、星光城、星湖壹号院、悦滨府星耀、横湖村委会凤凰大道南侧居民、廛溪村委会凤凰大道南侧居民。
二、核查流程
1.符合报读新宁中学条件的,在7月10日下午5:00前完成资料核查均有效,不存在先到先得的情况。根据防疫要求,建议家长关注台山市新宁中学公众号(或征询台城原学校班主任)明确孩子相关资料的核查时间,合理安排时间到校办理。如果当批错过的,则安排在当批后面办理。
2.为做好防疫工作,减少人员聚集,每个学生仅限一名家长入校办理资料核查手续(学生无需到校)。14天内有新冠肺炎疑似症状(如发热)、有与中高风险地区人员接触史或驻留史、有其他任何疑似情况(如身体不适)的,不准进入校园,或委托家人或朋友办理。
3.在测温区,家长需扫描出示学校场所码、行程码,保持1米以上距离,自觉接受测温,并全程戴口罩。经简单验证(户口簿或港澳台/外国籍相关证件)及体温检测正常可进入校园领取顺序号,前行到教学楼。
4.在教学楼广场前,家长了解、咨询台山市新宁中学招生相关事项。
5.家长按照现场领到的顺序号到教学楼西座八年级1一4班等待工作人员通知核查资料。
6.根据工作人员通知(叫号),家长凭纸质顺序号进入指定的核查室(教学楼东座七年级1—3班)进行资料核查、登记。
7.核查小组对符合报读条件的学生家长发放类别初核确认回执。
8.核查完成后,家长根据指引有序离校。
9.根据《台城地区2022年秋季七年级招生方案》要求,现场资料核查结束后,由有关职能部门复核资料。若发现造假,将取消入学资格并追究法律责任。
10.根据复核结果确定录取类别范围或进一步安排,关注台山市新宁中学公众号。
三、核查指引
1.核查时间:7月9—10日,上午8:30—12:00,下午2:30—5:00
2.核查地点:台山市新宁中学教学楼
⑴等候核查,教学楼西座:八年级1—4班
⑵资料核查,教学楼东座:七年级1—3班
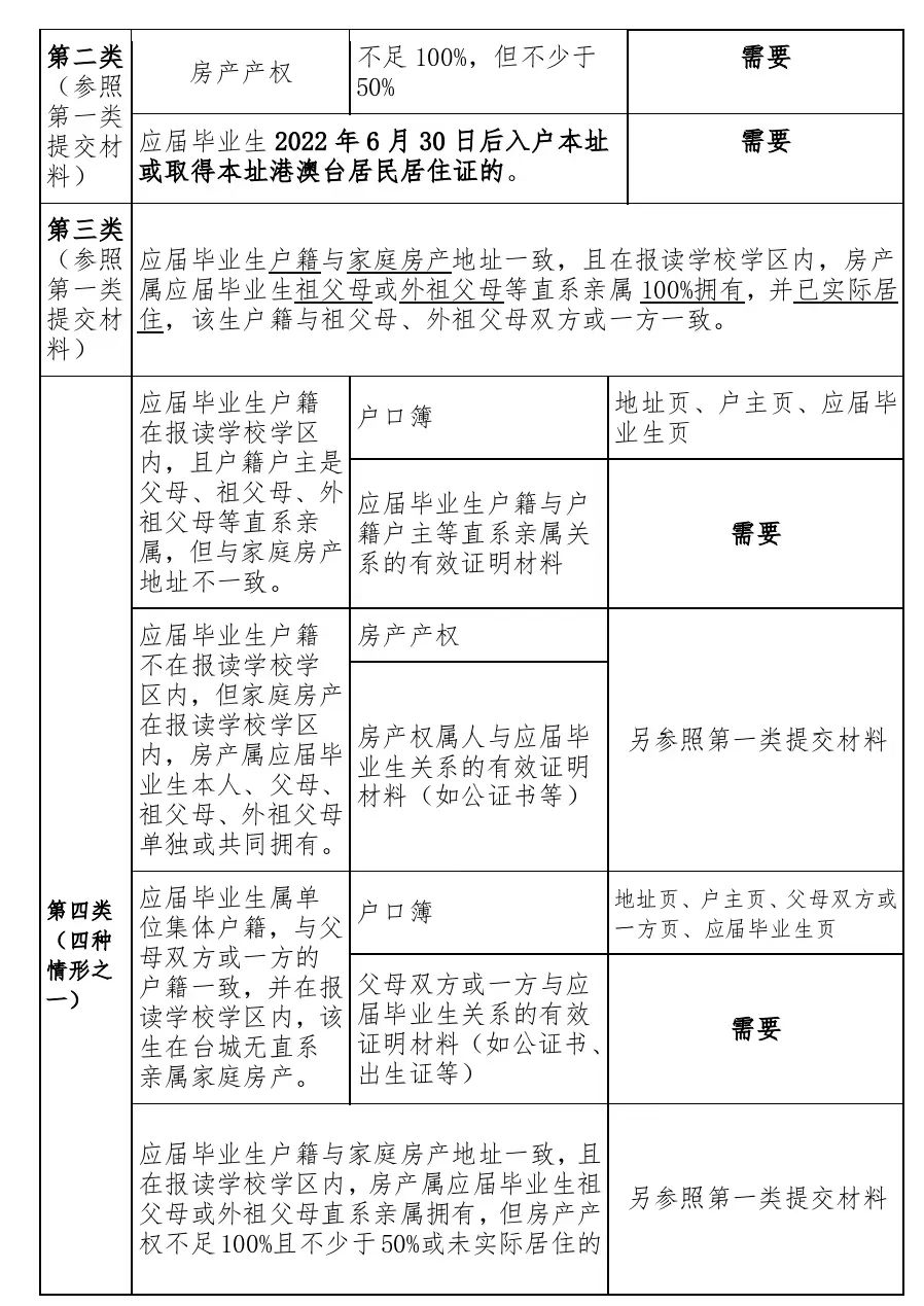
3.必备资料
四、核查流程简图
[招生时间节点及工作安排]





