一、无为市小学学区划分
1、无城城区中心学校招生学校及区域
杏花泉中心小学、杏花泉中心小学城东分校、绣溪小学、鼓楼小学、北城小学、官镇小学、三河小学。
2、无城城区市直学校招生学校及对象
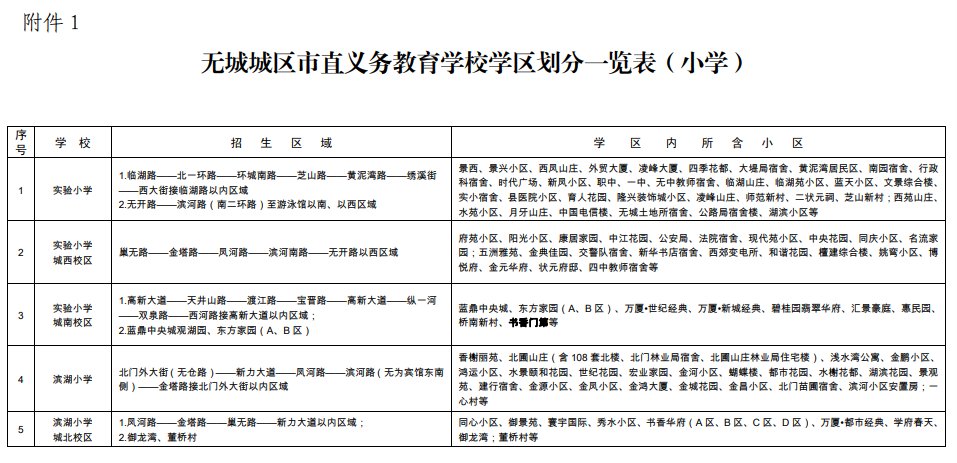
市直小学5所,分别是:实验小学、实验小学城西校区、实验小学城南校区、滨湖小学、滨湖小学城北校区。
二、无为市小学报名时间
无为市幼升小以主城区范围实行网上报名,申报就读无为市主城区所有公办小学一年级、公办初中一年级的学生都要在网上进行报名。
教育百科2022-09-29 23:36:56佚名
一、无为市小学学区划分
1、无城城区中心学校招生学校及区域
杏花泉中心小学、杏花泉中心小学城东分校、绣溪小学、鼓楼小学、北城小学、官镇小学、三河小学。
2、无城城区市直学校招生学校及对象
市直小学5所,分别是:实验小学、实验小学城西校区、实验小学城南校区、滨湖小学、滨湖小学城北校区。
二、无为市小学报名时间
无为市幼升小以主城区范围实行网上报名,申报就读无为市主城区所有公办小学一年级、公办初中一年级的学生都要在网上进行报名。