威海普通话考试当天有关要求
(一)考生经现场检测体温正常(未超过37.3℃),携带准考证、有效居民身份证、符合规定要求的核酸检测阴性证明(纸质版、电子版均可),扫描考点场所码,出示山东省电子健康通行码绿码、通信大数据行程卡绿卡,方可参加考试。未携带的不得入场。
(二)因考前防疫检查需要,请考生预留充足入场时间,建议至少提前1小时到达考点,以免影响考试。
(三)考生参加考试时应自备一次性使用医用口罩或医用外科口罩,除接受身份核验时按要求摘下口罩外,进出考点以及考试期间应全程佩戴口罩。
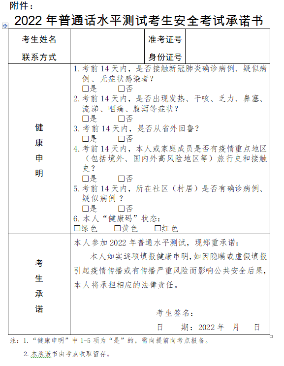
(四)请考生提前了解《2022年普通话水平测试考生安全考试承诺书》内容,按要求如实签订。

》》》点此下载:2022年普通话水平测试考生安全考试承诺书





