转学需要准备什么材料?
市民子女、随迁子女转学所需材料与上学相同。
天桥区外来务工人员随迁子女入学材料
随迁子女申请入学,其父母或其他法定监护人须准备身份证明、在济合法稳定从业证明、在天桥区合法稳定居住证明以及其他证明等材料原件及复印件。具体情况如下:
(1)身份证明
①原籍户口簿、父母身份证、由公安部门核发的目前在天桥区的天桥居住证(或暂住证)。
说明:截至2022年8月31日,随迁子女父母居住证(或暂住证)在济最近至少连续满半年。
②居住证(或暂住证)在其他区县的,不在天桥区招生范围内。根据居住证(或暂住证)在天桥区时间长短按照不同分值赋分。
③适龄儿童《出生医学证明》(当户口本监护关系不明确时)。
(2)在济南市合法稳定从业证明
①在济务工者提供:劳动合同、单位缴纳“五险”或个人缴纳社保的缴费单据。
②在济经商者提供:工商营业执照。
③其他能够证明有合法稳定就业的材料等(如:从事出租车和货车运营者等)。
★对于适龄儿童监护人从事出租车和货车运营者,可提供下列手续:
出租运营手续:驾驶证、巡游出租汽车驾驶员证或出租车类别道路运输从业资格证(济南市城市公共客运管理中心)、二代电子资格证(济南市城市公共客运管理中心)、道路运输证(济南市交通运输局)、企业驾驶证明(出租车公司)、务工人员和出租车公司签订的合法用工合同、道路运输经营许可证(济南市交通运输局)、根据《济南市网络出租车经营服务管理实施细则》网约车运营提供网络(出租)汽车驾驶员证(济南市行政审批局)、网约车(出租)运输证(济南市行政审批局)及平台网络汽车经营许可证(济南市行政审批局)。
货车运营手续:道路运输经营许可证(济南市交通运输局)、驾驶证(驾驶证要和所开的车辆匹配)、车辆行车证(山东省济南市公安局交通警察支队核发)、道路运输从业资格证(济南市交通运输局)、道路运输证(济南市交通运输局)。
(注:4.5吨以下货车2019年1月1日以后不再办理道路运输经营许可证、道路运输从业资格证和道路运输证)
说明:截至2022年8月31日,在济南合法务工最近至少连续满半年。超过一年的给予加分。
对在济务工者:提供由劳动保障部门备案的劳动合同给予加分;对务工单位在天桥区的给予加分;对单位缴纳“五险”或个人缴纳“社保”给予不同分值赋分。
对在济经商者:提供完税证明,营业地点在天桥区的给予加分。
(3)在天桥区合法稳定居住证明
房屋产权证明文件、购房合同(含缴费单据)。
说明:截至2022年8月31日以前,适龄儿童根据随迁子女父母在天桥区购房或者租房情况,按照房产证、小产权购房合同(含缴费单据)、公租房(廉租房)合同等情况给予不同分值赋分。
期房,以在天桥区实际按照租房进行赋分。
以上项目中除《医学出生证明》为适龄儿童与父母关系证明,其余申请材料均应是适龄儿童法定监护人材料。父母双方其中一人为主申请人,另一人为副申请人。基本赋分资格为主申请人各类证件齐全且至少满半年(2022年3月1日至2022年8月31日)。主申请人与副申请人赋分之和为总得分。所有按时间长短加分项均设置六年封顶,期限为2022年8月31日上推六年。在招收市民子女后,视各校空余学位,学校按照从高分到低分予以录取。
★特别提示
1.2022年随迁子女量化赋分,需要提前预约(包括赋分时间和赋分地点的预约)。
2.随迁子女法定监护人备齐所有证明材料原件及复印件。
3.随迁子女法定监护人应当本着实事求是的原则,提供真实可靠的证明材料,并对上述证明材料的真实性、合法性负责,对于弄虚作假,伪造入学条件证明信息的,一经发现,纳入教育系统诚信管理档案,依法依纪追究相应人员责任。
★根据山东省教育厅相关文件精神 “确因学位限制无法满足随迁子女入学要求的,要及早告知学生家长并说明原因。随迁子女要求回流出地入学的,流出地要妥善安排”,请无法在我区就读的随迁子女家长做好回户籍所在地上学的准备。
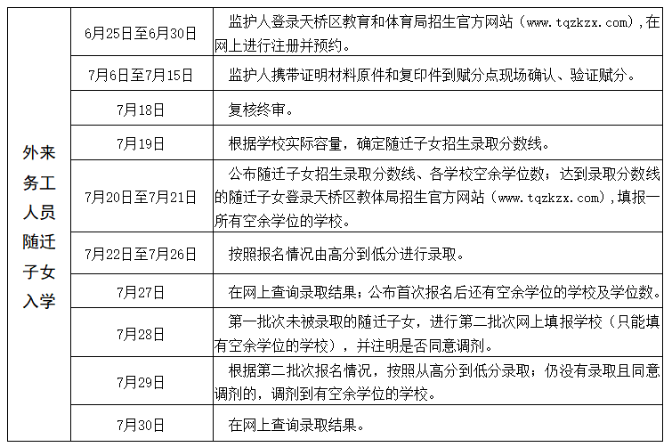
(三)随迁子女入学报名流程






