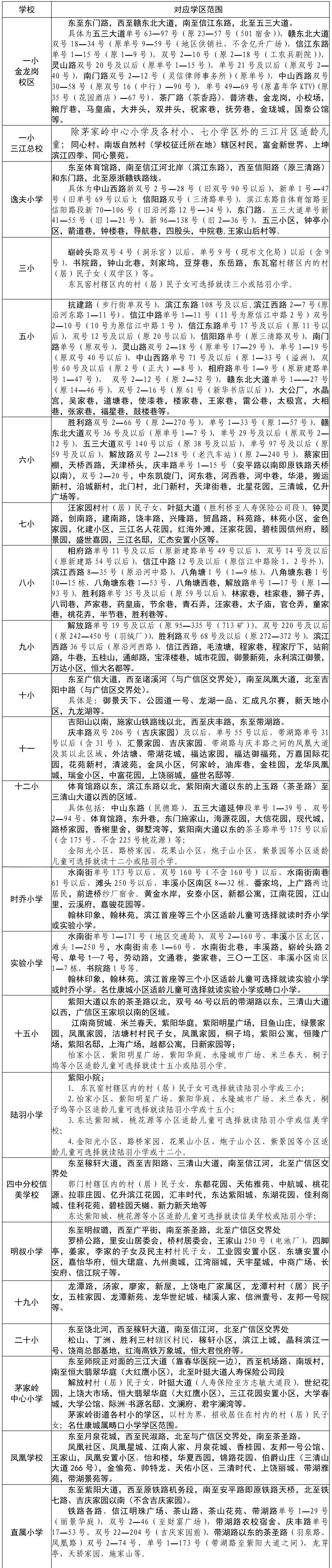
上饶信州区小学学区划分
注:此为信州区2021片区划分,仅供参考;2022片区划分暂未更新,敬请关注。
信州区小学学区有一小金龙岗校区对应片区、一小三江总校对应片区、逸夫小学对应片区、三小、五小、六小等小学对应片区。
各中小学要加大招生政策的宣传力度,增强招生工作的透明度。通过广播、电视、报纸、微信、公告等各种形式对全社会进行大力宣传,让每位学生及家长都能第一时间了解招生政策。
在校内设置招生咨询窗口和建档立卡贫困户子女报名窗口,公布招生咨询电话,自觉接受社会各界的监督,维护义务教育的公平、公正。






