2022株洲经开区(即云龙区)中小学招生工作实施方案
一、公办中小学新生入学
(一)入学条件
入读小学一年级的学生年满6周岁(2022年8月31日前满6周岁,以户口本登记的出生日期为准),且该学生未注册过义务教育阶段学籍;入读初中一年级的学生必须是应届小学毕业生。
(二)入学方式
根据适龄儿童(少年)本人户籍、父母或其他法定监护人住房或就业等情况,实施划片入学、统筹入学和直升入学。
(三)生源分类及排序
根据适龄儿童(少年)本人户籍、父母或其他法定监护人住房或就业等情况,在划定片区内按下列生源排序。
1.有户有房。适龄儿童(少年)本人、父母或其他法定监护人的户籍和房产均在株洲经开区,且户主为适龄儿童(少年)的父母或其他法定监护人,以户籍所在地为依据划片入学。
2.有户无房。适龄儿童(少年)本人、父母或其他法定监护人户籍属于株洲经开区但在经开区无房产,户主为适龄儿童(少年)的父母或其他法定监护人,以户籍所在地为依据划片入学。
3.有房无户。适龄儿童(少年)本人、父母或其他法定监护人在株洲经开区购买住房并实际居住,但户籍在株洲城市五区(指经开区、荷塘区、石峰区、天元区、芦淞区,下同)以外,以房产为依据报名。其中有多套住房的,以报名提供的住房为依据。有房无户类新生根据片区学校前两类派位后剩余学位情况实行划片入学或电脑摇号派位至周边有学位的学校。
4.无户无房。适龄儿童(少年)本人、父母或其他法定监护人在株洲经开区有稳定就业且持有经开区内合法居住证,由区教育局根据剩余学位情况,统筹安排入学。
5.九年一贯制学校的初中部可采用直升方式入学。
(四)其他情况
以下特殊情况经调查核实后,根据学位情况,由区教育局统筹安排。
1.优惠优抚对象。烈士子女、符合条件的现役军人子女、公安英模和因公牺牲伤残警察子女、消防救援人员子女、市区两级认定的高层次人才子女等优惠优抚对象,根据相关政策统筹安排。
2.特殊户籍。适龄儿童(少年)及法定监护人户籍寄挂在经开区或落户经开区单位的新生入学,由区教育局根据学校学位剩余情况于8月底统筹安排入学。
3.房户分离。适龄儿童(少年)与法定监护人同一户籍,且户籍地址与房产地址均在经开区,但分属于不同学校片区范围,由区教育局根据学校学位情况和实际居住情况统筹安排。
4.逾期补登。网络报名结束后登记的本地户籍学生,如本片区学校学位已满,则由区教育局按照“相对就近”原则统筹安排到其他学校。
二、新生报名及审核
(一)报名
所有入读株洲经开区义务教育学校的适龄儿童(少年)都必须按照时间节点登录“株洲市义务教育招生入学便民服务系统”进行网络报名,如实填报相关信息。
(二)审核
入读株洲经开区公办学校的有户有房、有户无房、有房无户这三类学生信息,通过与市公安局、市自然资源和规划局的系统数据自动对接,网上审核。入读公办学校的无房无户类学生信息,由区教育局人工网上审核。
(三)入学
报名入读株洲经开区公办学校的学生,报名信息经核验并审核通过后,由区教育局通过网络系统、短信等方式向家长发布入学安排。家长收到入学通知后,必须在规定时间内到派位学校办理确认入学手续,逾期不到,视为放弃入学资格。
三、公办中小学招生日程安排及材料要求
四、新生报名注意事项
(一)房屋产权要求
适龄儿童(少年)本人、父母或其他法定监护人提供的房屋产权证或购房合同,其产权证性质必须为住宅(不动产权证上土地用途为住宅),并拥有100%的产权,才能享受该套房业主本人或子女的入学资格。非住宅性质的房产不能作为学生申请入学依据。二手房(含继承、赠予)业主子女入学,在前业主享受入学指标期间,二手房业主不可同时享受入学指标。
(二)户口迁入时间要求
适龄儿童(少年)及父母或法定监护人的户口在入学当年6月30日前迁入片区,且符合生源类别要求的,按照有户类学生划片就近入学。
(三)信息资料上报要求
适龄儿童(少年)申请学位填报的信息和提交的资料必须真实、合法、有效。经有关部门查实存在隐瞒、欺骗、提供虚假证明材料或因材料不全,造成适龄儿童(少年)不能顺利入学的,责任由申请人承担。
(四)招生入学时间要求
报名、审核、派位、入学等招生环节均有时限要求,适龄儿童(少年)父母或其他法定监护人须在规定时间内完成相关手续的办理,逾期未办理或不服从安排的,作自动放弃学位处理。
五、插班生转学
因经开区公办中小学校学位紧张,根据湖南省《关于做好消除大班额专项规划有关工作的通知》(湘教通〔2016〕466号)和株洲市教育局《关于做好消除大班额专项规划有关工作的通知》等相关省市文件精神,为加强义务教育学生学籍异动管理,杜绝由转学造成的大班额,原则上不接收学生转学插班。
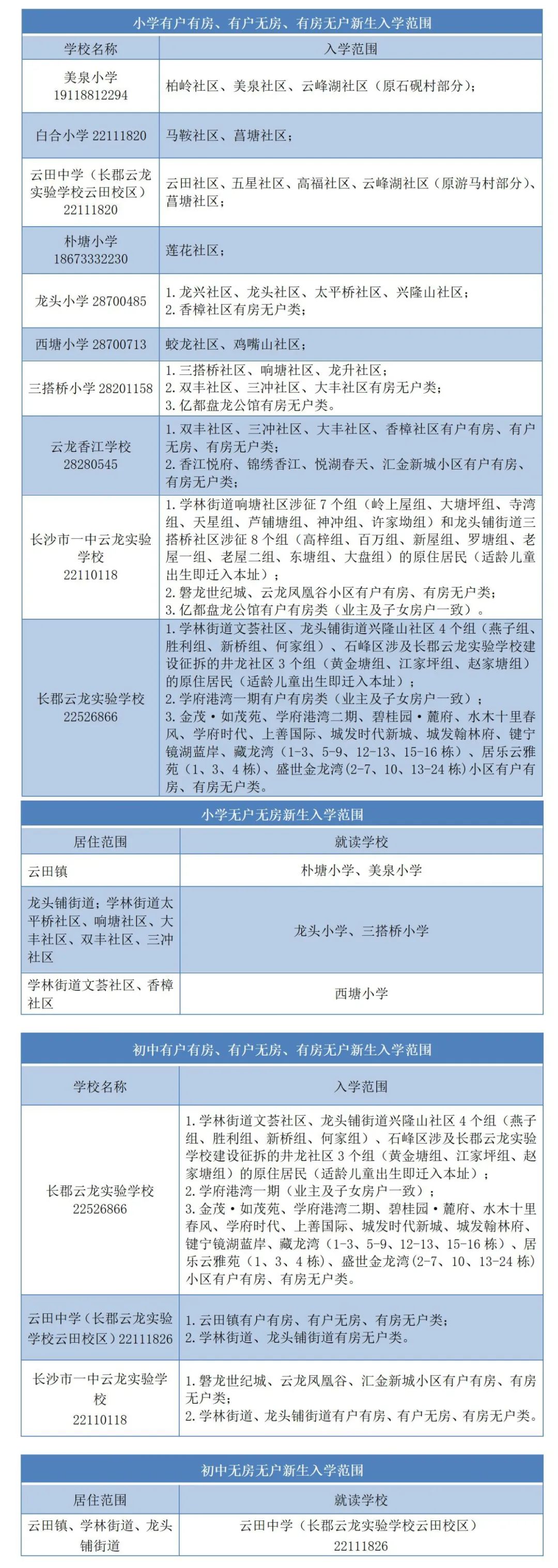
株洲经开区2022年公办学校招生
划片图公办小学
划分图公办中学
株洲经开区2022年公办学校招生范围





