居住证满半年居民子女入学
坚持以公办学校为主安排随迁子女入学。截至2022年8月31日居住证满半年的随迁子女,要在规定时间内,携带相关证明材料,就近到区内指定地点现场审核材料(线上登记或线上预约线下审核)。
1.随迁子女入学须提供以下相关材料:
⑴居住证:适龄儿童父母(双方或一方)或其他法定监护人在本区的居住证(居住证截至2022年8月31日满半年)。
⑵适龄儿童父母或法定监护人在本市经商办企业营业执照或合法的劳动合同,以及户口簿、身份证等材料。
2.区内确定以下学校为随迁子女报名现场审核材料地点:
合肥市关井小学、合肥市园上园小学学府路校区、合肥市三十头镇中心小学、合肥市东元家园小学、合肥市七里塘小学鹤翔园校区、合肥市七里塘小学北区、合肥市兴华苑第二小学、合肥市天水路小学、合肥市园上园小学喻岗分校、合肥市伦先小学、合肥市第三十中学淮合花园校区、合肥一六八新店花园学校初中部、合肥新站实验中学烈山路校区。
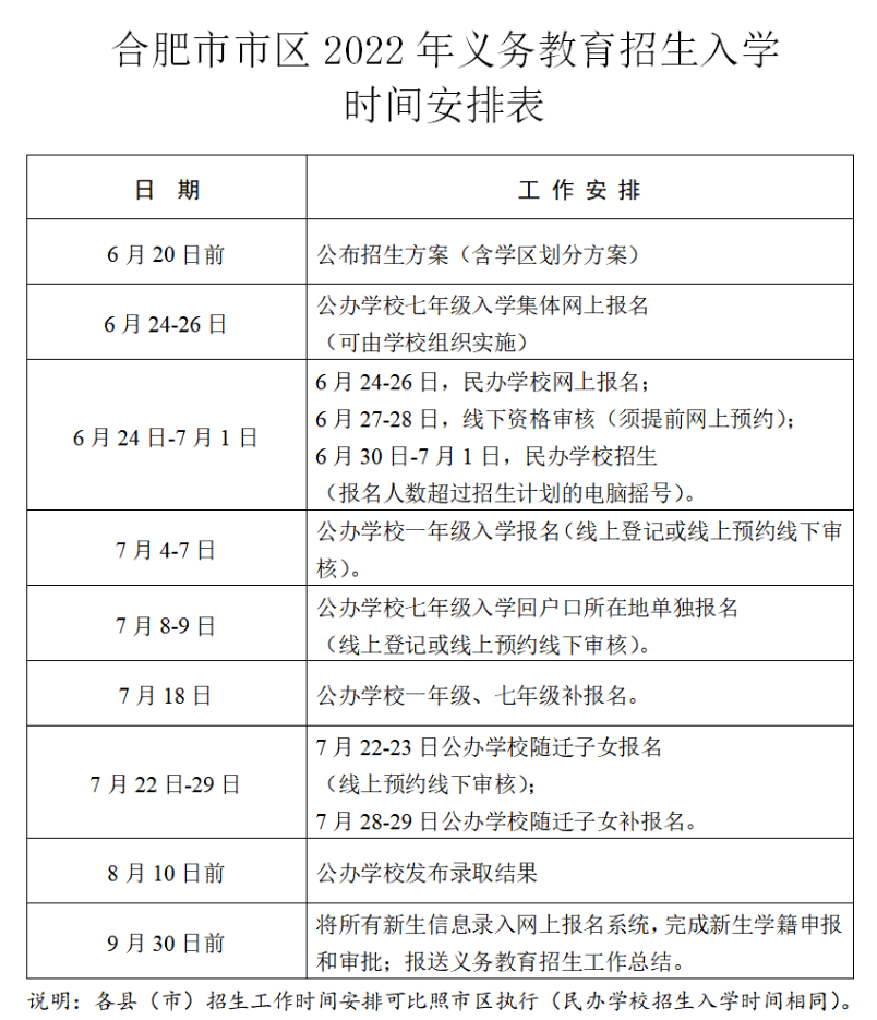
时间安排表:





