2022宁乡城区公办小学招生区域划分 2022宁乡城区公办小学招生区域划分图片

教育百科2022-09-29 10:01:52佚名

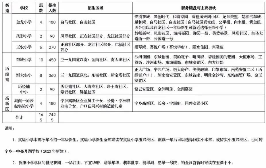
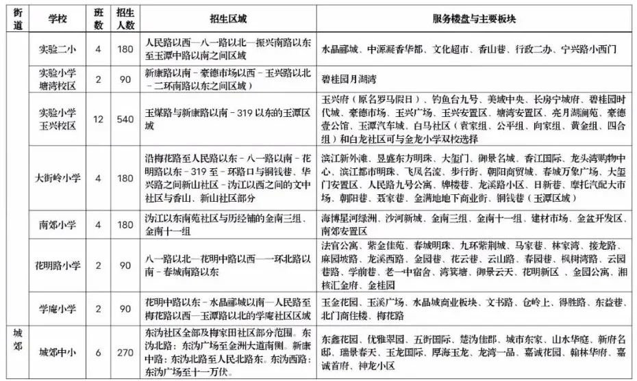
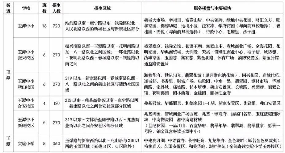
  2022年6月25—30日,宁乡市城区公办、民办小一新生在“智慧宁乡APP入学报名系统”进行入学报名,以下是2022年宁乡市城区公办小学招生区域与招生计划,供大家进行了解。

  城区公办小学招生区域与招生计划:

  

本文标签: ,宁乡  ,城区  ,招生计划  ,区域  ,小学  

相关推荐

猜你喜欢

大家正在看