2022年惠安县秋季幼儿园招生政策
为认真贯彻落实《幼儿园管理条例》《幼儿园工作规程》,以及国家、省、市关于学前教育深化改革规范发展的有关文件精神,维护教育公平,规范招生行为,现就做好2022年秋季惠安县幼儿园招生工作提出以下实施意见。
一、招生原则
2022年秋季公办幼儿园(含集体办)按照“划片招生、就近免试”原则,招收户籍在招生服务区域内符合条件的适龄幼儿入园,民办幼儿园优先招收在周边居住的适龄幼儿入园。坚持规范招生,落实招生信息公开制度,加强招生入学监督管理。
二、招生对象
符合招生政策要求的年满3周岁(2018年9月1日至2019年8月31日出生)的适龄幼儿,各类幼儿园严禁招收不足龄幼儿入园。
三、招生办法
在总体延续2021年招生办法基础上,根据上级有关文件精神和各镇学位供需等实际情况,进一步完善招生入学办法,螺城地面及城南片区公办幼儿园(含集体办)招生工作由县教育局统一组织实施。各镇中心幼儿园结合区域实际制定招生方案,于2022年6月20日前送交县教育局备案并向社会公布。
(一)公办幼儿园(含集体办)招生
1.公办幼儿园(含集体办)招收服务区域内(见附件)户籍、住房产权、实际居住地 “三一致”家庭的适龄幼儿,具体条件:
⑴适龄幼儿与其父母(或祖父母、外祖父母)户籍一致(在服务区域内并实际共同居住)、户籍与房产一致(产权性质、用途为住宅)、房产与实际居住一致。
⑵适龄幼儿落户到幼儿园招生服务区域的截止时间为2022年3月1日前。
⑶2021年3月1日以后(包括3月1日)新购房落户的,适龄幼儿的父母(或祖父母、外祖父母)拥有该实际共同居住的住房产权比例应超过50%(不包括50%,产权证或不动产登记证上没有注明共有产权人产权比例的,视为平均分配)。
预警:2023年起幼儿园招生服务区域的同一套住房每三年只能由一位适龄幼儿在该园入学(同一户主、子女多于一个的家庭除外)。如果该住房过户时学位已被占用,须待占用学位的适龄幼儿毕业后,新购房家庭的适龄子女才可以到该园入学,父母辈的房产过户给祖辈的,须待占用学位的原产权人的子女毕业后,原产权人兄弟(姐妹)的适龄子女才可以到该园入学。
⑷本片区内,因政府拆迁建设原因造成户口和住所分离的对象。
2.分类招生。
招生服务区域内符合“三一致”条件的适龄幼儿和政策性照顾对象的人数超过幼儿园招生计划数的,则采取分类招生办法,具体为:优先保证老社区户籍人口、服务区域部队子女、政策性照顾对象,同类别入学对象以户主落户招生服务区域的时间先后顺序进行招生(根据相关会议精神,七幼在优先满足隆盛房地产世纪名居小区业主适龄幼儿需求后,剩余学位按同类别入学对象方法进行招生)。因落户时间相同且符合条件人数多于招生数时,由幼儿园通过随机摇号的形式确定招生对象。
县城区域及城南片区内幼儿园在招收招生服务区域内户籍、住房产权、实际居住“三一致”以及按政策照顾对象的适龄儿童后,如有剩余学位的,可根据学位情况采用“落户、购房时间顺序”等办法招收服务区内“有户无房”“有房无户”“港、澳、台、侨籍(外籍)”等非“三一致”对象。
3.教育优待照顾对象。
⑴驻惠部队、现役军人子女(须提供县人武部或泉州军分区政治工作处确认的证明等有效证件)。
⑵烈士子女、孤儿(须出具惠安县民政局证明,其监护人须户口属本片区且居住在本片区域)。
⑶一级至四级残疾人民警察、军人子女(须出具惠安县残联证明)。
⑷受市级以上(含市级)表彰的见义勇为者子女(须提供市级以上表彰材料)。
⑸符合我县高层次人才引进政策规定的,须提供县委人才工作领导小组或其办公室的相关证明材料。
⑹国家综合性消防救援队伍人员子女(须提供泉州市消防救援支队政治部确认的证明)。
⑺其他符合政策性照顾对象。
(二)民办幼儿园招生
1.民办幼儿园应优先招收户籍在本园所在区域的适龄幼儿和辖区内外来务工人员随迁适龄幼儿入园就读。
2.民办幼儿园根据设立时核定的办学规模,制订招生方案,并向社会公布,接受监督。要严格按县教育局核准的招生计划控制班生额,不得进行不实宣传,不得超计划招生。民办幼儿园招生工作、教育质量纳入年检范畴。
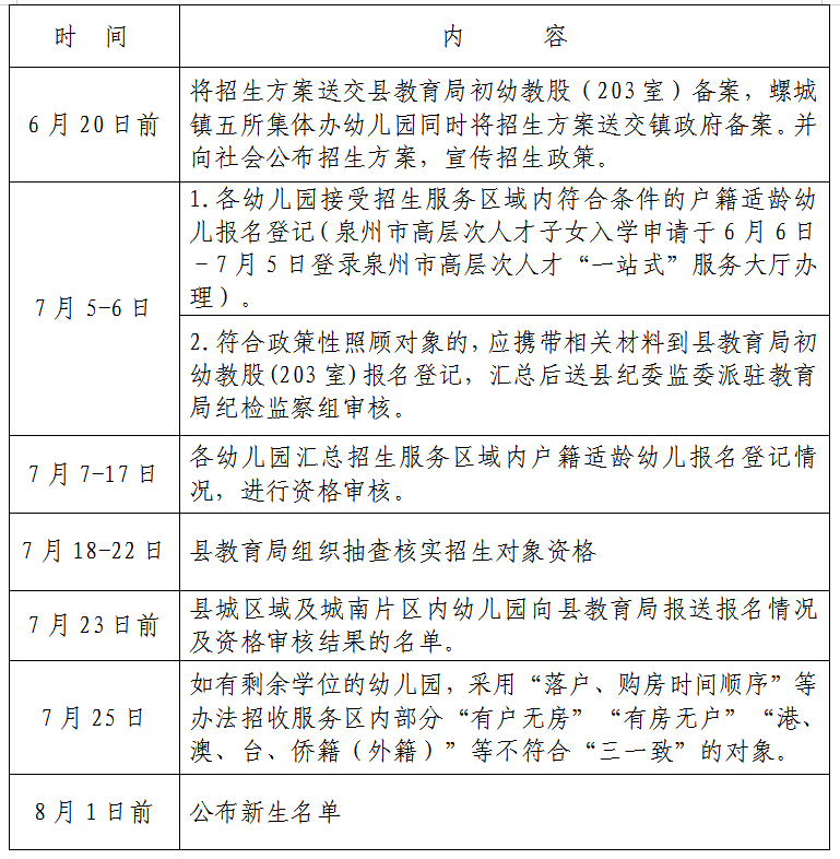
四、招生时间和程序
(一)公办幼儿园(含集体办)

(二)民办幼儿园
6月20日前各民办幼儿园将办园规模、招生计划数、招生方案送所属镇中心幼儿园审核后向社会发出招生通告,7月5日开始招生,招生结果于8月10日前送镇中心幼儿园审核后,公布招生结果。
(三)未按时报名适龄幼儿的入园处理
因故不能如期到园报名的,应于招生报名登记前向幼儿园提出书面申请,经幼儿园同意,可适当推迟报名时间,未经批准或超过报名期限的,视为自动放弃报名资格。
五、收费标准
各园收费标准要严格按照县教育局、财政局、发改局等部门联合下发的文件规定执行,严格执行收费许可项目和标准收费,严禁收取与入园挂钩的“借读费”“赞助费”等。
六、注意事项
(一)各级各类幼儿园必须按照有关规定制订幼儿园招生工作方案,同时按招生时间安排和程序认真组织实施。公办(含集体办)幼儿园在规定时间内接受服务片区适龄儿童的报名后,如有剩余学位(含中、大年段)可扩大招生范围,具体招生办法应纳入各园的具体招生工作方案中,并及时发布通告,确保2022年秋季满额招生。
(二)招生工作实行幼儿园法人负责制。各幼儿园要认真做好招生前的各项准备工作,在招生过程中应认真、细致、妥善地处理好各种问题,对家长要热情接待、耐心解释,确保招生工作顺利、有序、规范进行。
(三)各镇中心幼儿园要负责指导辖区内公办、民办幼儿园招生工作,严格控制班生规模,统筹、协调解决招生问题。
(四)适龄幼儿入园前应当经医疗卫生机构进行健康检查,合格后方可入园。对生活确有困难的适龄幼儿,要通过资助和补贴的办法,保障其能享受最基本的学前教育服务。
(五)县教育局将会同有关部门对幼儿园招生工作、公办率、入园率开展督查,协调解决本区域幼儿园招生工作中出现的突出问题,对在招生工作中出现的违纪违规行为将予以严肃处理,确实保障幼儿园招生工作有序进行。
七、2022年秋季公办、集体办幼儿园招生计划数及片区一览表






