2022年惠安县秋季幼儿园招生时间安排
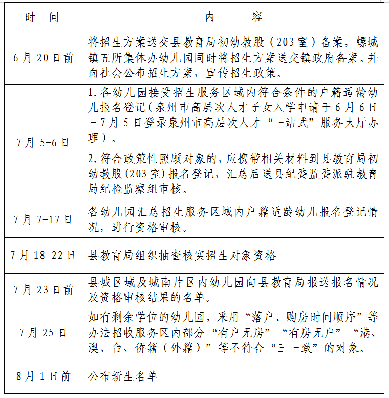
(一)公办幼儿园(含集体办)

(二)民办幼儿园
6月20日前各民办幼儿园将办园规模、招生计划数、招生方案送所属镇中心幼儿园审核后向社会发出招生通告,7月5日开始招生,招生结果于8月10日前送镇中心幼儿园审核后,公布招生结果。
(三)未按时报名适龄幼儿的入园处理
因故不能如期到园报名的,应于招生报名登记前向幼儿园提出书面申请,经幼儿园同意,可适当推迟报名时间,未经批准或超过报名期限的,视为自动放弃报名资格。
教育百科2022-09-27 20:57:28佚名
2022年惠安县秋季幼儿园招生时间安排
(一)公办幼儿园(含集体办)

(二)民办幼儿园
6月20日前各民办幼儿园将办园规模、招生计划数、招生方案送所属镇中心幼儿园审核后向社会发出招生通告,7月5日开始招生,招生结果于8月10日前送镇中心幼儿园审核后,公布招生结果。
(三)未按时报名适龄幼儿的入园处理
因故不能如期到园报名的,应于招生报名登记前向幼儿园提出书面申请,经幼儿园同意,可适当推迟报名时间,未经批准或超过报名期限的,视为自动放弃报名资格。