一、招生学校及对象
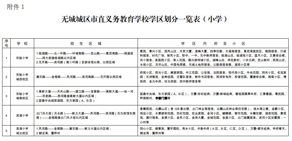
1.市直小学5所,分别是:实验小学、实验小学城西校区、实验小学城南校区、滨湖小学、滨湖小学城北校区。
小学一年级招生对象:年满6周岁(2016年8月31日以前出生)的无城城区户籍儿童、外来人员随迁子女。
2.市直初中8所,分别是:实验中学、无为二中、无为三中、无为三中城南校区、无为三中城北校区、无为三中城东分校、无为四中、无为六中。
初中七年级招生对象:小学毕业的无城城区户籍的学生、外来 人员随迁子女。
二、招生办法
1.符合“两个一致”优先保障入学。作为适龄儿童少年入学依据的房产须为法定监护人或本人拥有且为完全产权,其用途(性质)须为住宅用房,非住宅用房不作为入学依据。
2.外来人员随迁子女入学,依据无城城区居住证地址统筹安排。
3.属下列情况之一,本年度按下列规定办理。
①确已入住新购住房或回迁安置房、已入城区户籍暂未办理房产证的,按实际居住地入学。
②无城城区原征迁户未安置的,按原房产证地址入学。
③无城城区户籍、本人及其法定监护人没有无城城区房产的, 统筹安排入学。
④无为市非无城城区户籍适龄儿童,本人及其法定监护人持有无城城区房产的,统筹安排入学。
⑤对第二代确因在城区无住宅用房、祖孙三代户籍在一起且婚后一直随其父母或岳父母(第一代)三代同住一处的,第二代的适龄子女(第三代)入学,可依第一代房产材料审定。
三、报名方式
无城城区市直义务教育招生(幼升小、小升初)继续实行网上 报名登记。家长通过皖事通或芜湖智慧教育应用平台的报名窗口上传报名信息;学校通过政府大数据系统对幼升小、小升初报名信息进行校验审核,通过幼升小、小升初网上报名系统进行学生入校分配。具体报名时间、日程安排等相关事宜见《关于做好 2022 年芜湖市义务教育网上报名审核工作的通知》(芜教基〔2022〕27 号)。义务教育网上报名提交的户口和房产等证件经审核后,原则上不得变动,新生入学报到注册时必须上交审验。
四、附则
其它未尽事宜由教育局基教股负责解释。
附件
1.无城城区市直义务教育学校学区划分一览表


2.无城城区中心学校一年级新生招生咨询电话






