芦淞区2022年公办小学招生范围
▲城区公办初中招生范围示意图
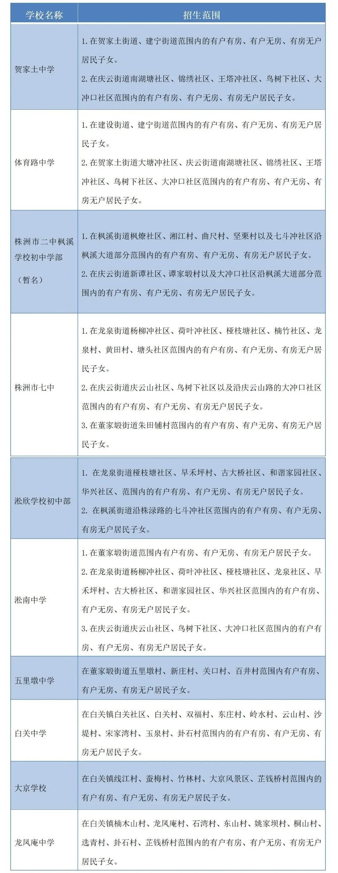
芦淞区2022年公办初中招生范围
义务教育学生入学基本条件:
1.入读小学一年级的学生必须年满6周岁【当年8月31日(含)之前】,且该学生未注册过义务教育阶段学籍。出生日期以适龄儿童户口本登记的为准,如果入学儿童未年满6周岁,
系统无法通过报名,系统将提示“该儿童由于小龄不能报名”。入读初中一年级的学生必须是应届小学毕业生。 2.入学报名时,家长应提供适龄儿童(少年)本人及父母或其他法定监护人的户口簿、出生证和不动产权证(或房屋所有权证、购房合同) 或居住证等资料。
各县市区教育局招生咨询电话如下:
天元区教育局:28665166
荷塘区教育局:28477193
芦淞区教育局:28580677
石峰区教育局:22529883
云龙区教育局:28689772
渌口区教育局:27617258
醴陵市教育局:23282925
攸 县 教育局:24228059
茶 陵 教育局:25220378
炎 陵 教育局:22036215
相关阅读:





