廊坊四六级考试需要带哪些证明材料?
一、考生防护提醒
1.考生要注意科学防疫,在考试前14天及考试期间避免参加聚会、聚餐等聚集性活动,减少进入人员密集的公共场所,乘坐公共交通工具时做好个人防护;不接触有非低风险地区旅行居住史、境外人员接触史的人员。
2.所有考生提前申请“河北健康码”和“通信大数据行程卡”,如实填写个人信息,并在“河北健康码”中每天连续打卡上报考前14天体温。考前14天内出现发热、干咳等症状的考生,应立即向考点报告,并按规定及时就医。
二、考生进入考点、考场前须准备的证明材料
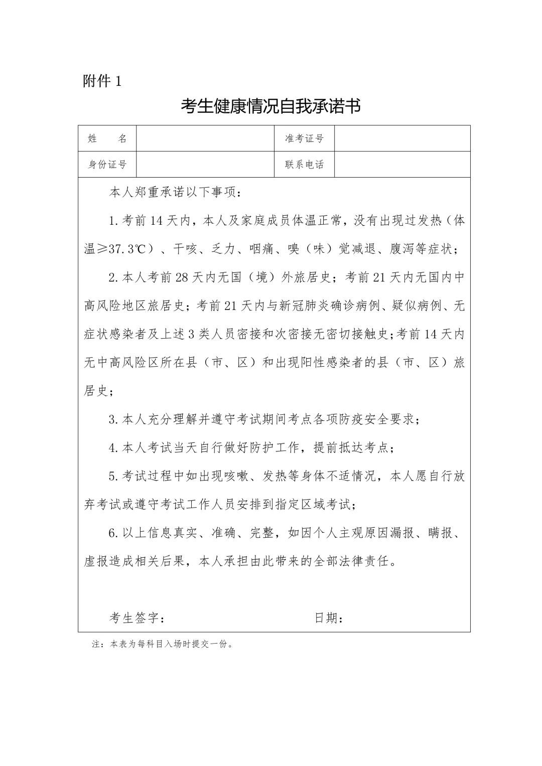
3.在高校考点参加考试的本校封闭管理的在校生,每次进入考点时,需出示电子或考前一日内彩色打印“河北健康码”(含“通信大数据行程卡”)(附件3)、本人签字的《考生健康情况自我承诺书》(附件1)、有效身份证件、准考证等4项材料。如健康码、行程卡非绿码,或考前 14 天内有发热(体温≥37.3℃)、干咳、乏力、咽痛、嗅(味)觉减退、腹泻等症状经治疗症状好转的,必须出示7日内和48小时内两次核酸检测阴性证明(7日内和48小时内时间计算截止至首场考试开考前,所有两次核酸检测采样时间均需至少间隔24小时)。
4.除第3条所列考生以外其他所有考生,每次进入考点时,要出示电子或考前一日内彩色打印“河北健康码”(含“通信大数据行程卡”)(附件3)、本人签字的《考生健康情况自我承诺书》(附件1)、有效身份证件、准考证、本人7日内和48小时内两次核酸检测阴性证明(7日内和48小时内时间计算截止至首场考试开考前,所有两次核酸检测采样时间均需至少间隔24小时)等5项材料。
廊坊市教育考试院
0316-5908640
咨询电话工作时间:工作日,上午9:00-11:30,下午14:00-17:00





