2022浙江高考成绩查询入口
6月26日左右,可以登录浙江省教育考试院网站https://www.zjzs.net/moban/index/index.html查看高考成绩。
2022浙江省高考成绩查询和志愿填报日程
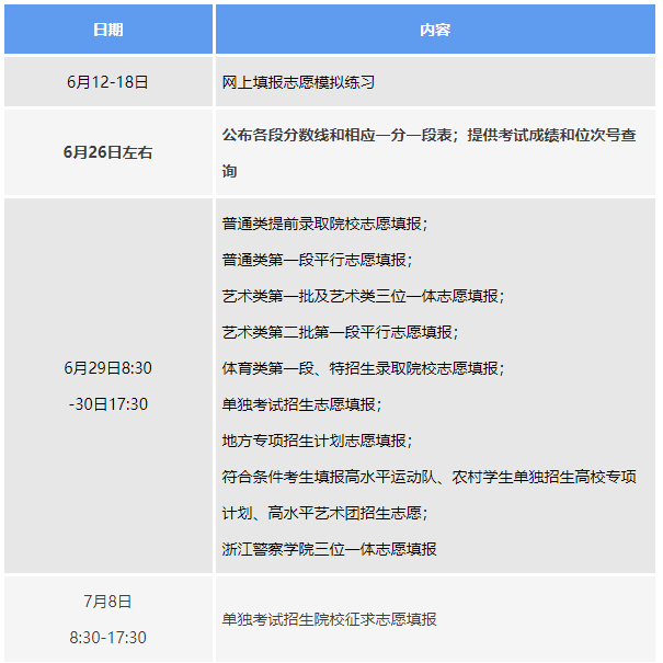
成绩查询和各类别、各段志愿填报时间如下:
注:各类别是否征求志愿视缺额计划情况而定。
教育百科2022-09-26 18:14:27佚名
2022浙江高考成绩查询入口
6月26日左右,可以登录浙江省教育考试院网站https://www.zjzs.net/moban/index/index.html查看高考成绩。
2022浙江省高考成绩查询和志愿填报日程
成绩查询和各类别、各段志愿填报时间如下:
注:各类别是否征求志愿视缺额计划情况而定。