2022年全国硕士研究生招生考试江南大学考点重要提醒
江南大学作为无锡市教育考试院(3215)的分考点,将承担无锡地区四千多名考生的考试组织工作。以下内容仅适用于在江南大学考场参加考试的考生。
一、考试时间
2022全国硕士研究生招生考试初试时间:2021年12月25日、26日每天上午8:30-11:30,下午14:00-17:00。
超过3小时或有使用画板等特殊要求的考试科目在12月27日进行(起始时间8:30,截止时间由招生单位确定,不超过14:30)。
提醒:考生至少提前1小时到达考点,每场考试开考前30分钟,考生凭准考证和有效身份证件有序进入考场,开考15分钟后迟到考生不得进入考场,考试结束前不得提前交卷。
二、考试地点
考生可乘坐地铁1号线(“江南大学”站)、公交105路或128路(“江大东门”站)到达我校东门进入考点。
提醒:
今年无锡市教育考试院(3215)共设置了7个分考点,请考生注意查看本人准考证上“考试地点”,提前规划好行程,确保按时平安到达考场。
1.江南大学(地址:无锡市蠡湖大道1800号)
2.无锡机电高等职业技术学校(地址:无锡市旺庄路东路169号)
3.无锡学院(地址:无锡市锡山大道333号)
4.无锡市积余实验学校(地址:无锡市春申路164号)
5.无锡市商业职业技术学院(地址:无锡市钱胡路809号)
6.无锡市新吴区第一实验学校(地址:无锡市旺庄西路18号)
7.无锡太湖学院(地址:无锡市钱荣路68号)
三、考前准备
考生应认真阅读《无锡市教育考试院考生健康应试须知》和江苏省教育考试院《关于进一步做好我省2022年全国硕士研究生招生考试防疫工作的公告》(扫码查看),做好以下准备:
1.考生须按要求提前下载和签署《江苏省2022年全国硕士研究生招生考试健康应试承诺书》,于第一场开考前交所在考场监考老师
点击下载:
2.考生须在参加考试前连续14天通过“苏康码”界面进行健康申报;尽量保持在江苏省境内,尽量减少不必要的跨市流动,避免去中高风险地区和人流密集的公共场所
3.苏康码异常或特殊情况考生须在考前联系无锡市教育考试院以确定考试安排(电话:0510-82705476)
4.如“通信大数据行程卡”显示考生考前14天内有无锡市以外活动记录的,还须提供12月23日(含)以后的核酸检测阴性报告,方可参加考试。
5.考试当天有发热或咳嗽等呼吸道症状的考生须提供12月23日(含)以后的核酸检测阴性证明,签订《发热或呼吸道异常症状考生管理承诺书》,经考点防疫工作组评估同意后方可参加考试。
6.提前准备好口罩(一次性医用口罩或医用外科口罩,发热或咳嗽等呼吸道症状考生须准备N95口罩),做好个人防护。
四、入校要求
考试当日,考生仅限在学校东门进出校园。
考生凭本人准考证、苏康码、行程卡,佩戴口罩有序进入考点,须携带核酸检测阴性报告的考生应先到校门口的医护点进行登记核验后方可进入校园。
送考人员和送考车辆一律不得进入校园,送考车辆在校门口即停即走,不得滞留在校门附近。
选择单独自驾前往江南大学参加考试的考生,请于24日11:00前在“2022年研究生考试座次查询”系统(识别下方二维码进入)登记完整的车牌号(如:苏BAT111,英文字母须大写,中间不要加任何符号或者空格),考试期间从东门免费进出校园。未在规定时间内登记或未登记成功的车辆从东门以计时缴费方式进出校园。
因考试当日进入学校东门的车流量较大,学校周边交通较为拥堵,建议考生预留充足的时间,优先选择地铁等公共交通前来参加考试。
五、考场安排
我校所有考场均安排在第一教学楼。因校园疫情防控需要,校外考生不可提前进校查看考场,考场教室对照情况将于12月24日下午在学校主页上公布,请考生及时查看。
江南大学考点平面示意图:
六、入场要求
第一教学楼南、北侧均设置了入场通道,考生凭本人准考证,佩戴口罩有序通过测温点后进入教学楼到达对应考场,经考场监考老师核验准考证、有效身份证件、健康应试承诺书等后进入考场。
体温超过37.3°C的考生须在医护点进行复测,服从现场防疫工作人员的管理。
七、考场规则
考试全部在标准化考场进行,考试全过程都将接受视频监控。考生应严格遵守《考场规则》,认真履行本人签署的《考生诚信考试承诺书》相关承诺,遵守考试纪律,珍惜个人名誉,争当诚信公民。
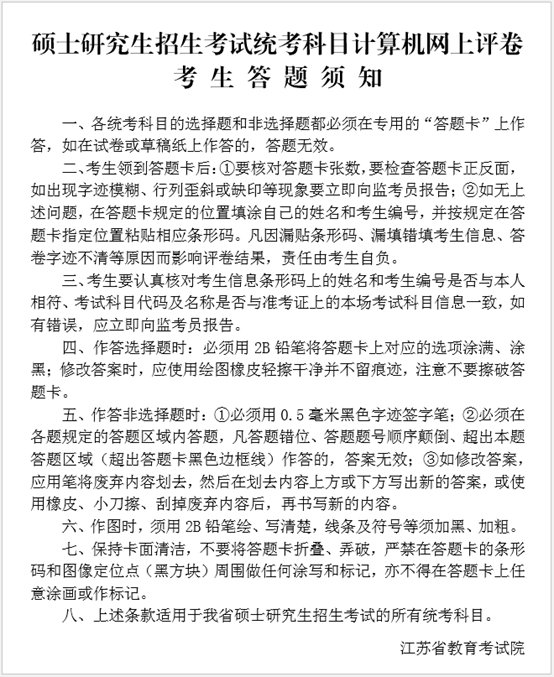
八、答题须知
各科目的所有试题都必须在答题卡(或答题纸)上作答,如在试卷或草稿纸上作答的,答题无效。
考生应提前了解江苏省教育考试院发布的《硕士研究生招生考试统考科目计算机网上评卷考生答题须知》,按要求进行统考科目答题卡的填写。
九、就餐休息
12月25、26日中午,学校在第一食堂二楼设置校外考生用餐专区,校外考生可自行购买餐券用餐;学校开放文浩馆观众厅、图书馆大厅供考生休息。
十、考场卫生
我校所有考场均将按严格按照防疫要求进行消毒,请广大考生安心考试;考场内备有免洗消毒液供考生使用。
十一、其他
请考生继续坚持苏康码健康填报,注意保持身体健康。考试期间,健康异常考生应服从考点防疫工作组的管理。





