吴川市梅菉街道2022年秋季小学一年级招生工作方案
为进一步规范城区小学招生管理,促进教育公平,依法保障 适龄儿童接受义务教育权益,根据《中华人民共和国义务教育法》 《中华人民共和国民办教育促进法》《中共中央国务院关于深 化教育教学改革全面提高义务教育质量的意见》《广东省教育厅 关于进一步规范普通中小学招生入学工作的指导意见》《湛江市 教育局关于进一步规范义务教育招生入学工作的意见》等法律法规及相关政策文件精神,结合梅录街道的实际情况,制定本方案。
一、指导思想
深入贯彻党的十九大精神,以办人民满意的教育为宗旨,进 一步规范招生行为,使招生工作有利于素质教育实施,有利于小 学布局调整,有利于促进义务教育均衡优质发展,确保义务教育阶段适龄儿童就近入学,确保梅菉街道2022年小学招生任务的完成。
二、组织领导
(一)成立梅菉街道小学招生工作领导小组,由梅菉中心小 学、梅菉街道各小学有关负责人组成。小学招生工作在市教育局及梅菉街道小学招生领导小组的直接领导下精心组织、严密有序地开展工作。
(二)各小学相应成立一年级招生工作领导小组,由校长任 组长,学校班子等有关人员为成员。领导小组具体做好本校一年级招生的宣传、发动以及适龄儿童报名、审核、地段生招生录取等工作。
三、招生原则
(一)坚持政府统筹。 将小学入学工作作为政府行为予以保 障,优先发展义务教育阶段学校,保证辖区内义务教育学位,尤 其是公办学位满足符合条件的户籍适龄儿童和异地务工人员随 迁子女的入学需求。
(二)坚持属地管理。 小学的招生工作由梅菉街道小学招生 工作领导小组组织实施。市教育局将加强监督指导,招生计划、 招生方案报市教育局审定后公布,招生录取结果报市教育局备案和审定,从源头上控制大班额、大校额现象。
(三)坚持免试就近入学。 公办小学按照就近入学原则,按学区范围招生,民办小学按政策规定及主管部门核定的招生范围招生。
(四)坚持公平、公正、公开。梅熹中心小学及招生学校将 招生办法、招生计划、招生范围、录取名单、工作日程安排、联 系部门、咨询及监督电话等,向社会公布,做到制度公开、信息 公开、办事公开。做好信访接待工作,及时回应社会关切。突出 重点地区,着力聚焦主城区择校问题;突出热点学校,严格控制 跨学区择校;突出重点时段,提前做好招生工作预案和政策解读工作。
(五)坚持"一人一籍、籍随人走".全面应用全国学籍系 统组织招生工作,严格实行"一人一籍、籍随人走",加强招生 计划管理,确保招生入学工作有序进行。
四、招生对象
(一)公办小学招生对象
年满六周岁(即2016年8月31日及以前出生)且符合下列条件之一的适龄儿童,属公办小学的招生对象。
1."人户一致"(梅菉户籍地址与居住地房产证地址一致或同一学区)的适龄儿童;
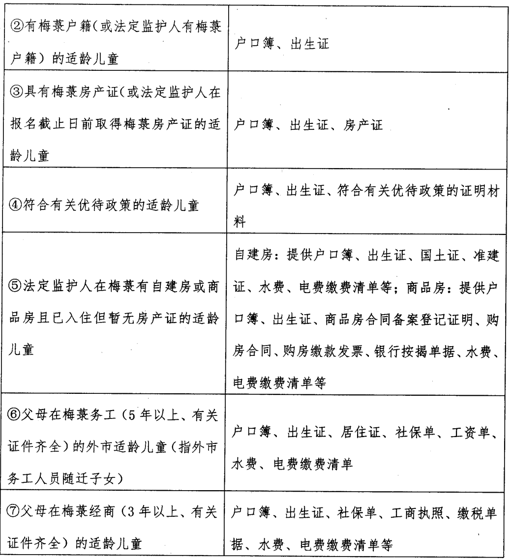
2.有梅菉户籍(或法定监护人有梅隶户籍)的适龄儿童;
3.具有梅菉房产证(或法定监护人在报名截止日前取得梅菉房产证)的适龄儿童;
4.符合有关优待政策的适龄儿童;
5.法定监护人在梅菉有自建房或商品房且已入住但暂无房产证的适龄儿童;
6.父母在梅菉务工(5年以上、有关证件齐全)的外市适龄儿童(指外市务工人员随迁子女);
7.父母在梅菉经商(3年以上、有关证件齐全)的适龄儿童。
(二)民办小学招生对象
法定监护人在梅菉街道居住的适龄儿童。
五、招生计划

六、招生范围
七、招生办法
分公办小学和民办小学两类学校招生
(一)公办小学招生
1.招生方式
采取划片、按录取类别的先后顺序和志愿相结合的方式招生。
(1)"人户一致"(梅菉户籍地址与居住地房产证地址一致) 的儿童安排入读对口学区学校。
(2)有菉隶户籍(或法定监护人有梅菉户籍)的适龄儿童。
(3)按照《湛江市人民政府关于进一步促进湛江市房地产市场平稳健康发展的意见》(湛府〔2015〕16号),在梅菉街道内 已经拥有住房并于报名截止日前取得房地产权证的,接受户主提 出子女入学的申请,享受户籍适龄儿童同等待遇安排入读对口学校。
(4)赴鄂抗击新冠肺炎疫情一线医务人员子女、军人子女、消防救援人员子女、公安英烈和因公牺牲伤残公安民警子女、因 公殉职基层干部子女、在当地居住或工作的有突出贡献的专家子 女、湛江市高层次人才子女、华侨子女等优待对象的适龄子女入 读义务教育阶段学校,按照省、市、县有关优待政策执行。
(5)按照吴川市人民政府《关于法定监护人在梅菉街道购买 商品房其子女就读小学初中待遇问题的批复》(吴府函(2016) 15号),市教育局《关于法定监护人在梅蒙街道有自建房其子 女就读小学初中待遇问题的意见》(吴教〔2016〕56号),非 梅慕街道户籍学生,其法定监护人在梅慕已购买商品房或有自建 房,且具备相应条件的,可享受与梅菉户籍学生就读小学的同等待遇。
(6)外市人员在梅菉街道务工5年以上(含5年),在当地有 稳定工作,有稳定住所,有稳定收入,并缴纳社保费,其子女属 随迁子女,采取根据个人志愿的方式安排公办小学学位。
(7)在梅菉街道连续经商3年以上(含3年)、依法纳税, 并能提供相关证明材料(工商执照、税务登记证、社保单、纳税 单等),其子女采取根据志愿的方式安排公办小学学位。
2、招生顺序
以学校为招生单位,按照学校招生对象类别的先后顺序录取。
录取顺序为: (1)录取"人户一致"(梅菉户籍地址与居 住地房产证地址一致或同一学区)的适龄儿童;(2)录取有梅 菉户籍(或法定监护人有梅菉户籍)的适龄儿童;(3)录取具有梅菉房产证(或法定监护人在报名截止日前取得梅菉房产证的 适龄儿童;(4)录取符合有关优待政策的适龄儿童;(5)录取 法定监护人在梅菉有自建房或商品房且已入住但暂无房产证的 适龄儿童;(6)录取父母在梅菉务工(5年以上、有关证件齐 全)的外市适龄儿童(指外市务工人员随迁子女);(7)录取 父母在梅菉经商(3年以上、有关证件齐全)的适龄儿童。
招生时按上述顺序依次录取,直至录完相应学校的招生计划 为止。(1)如果某所学校(例如沿江小学、梅菉中心小学等) 录取至某类学生时,由于招生学位限制,无法完成该类学生的录 取,则按主要类别证件颁发时间先后顺序录取。(2)按招生对 象顺序未被录取的儿童,依照志愿顺序,再按主要类别证件颁发 时间的先后顺序,安排到有学位的公办小学就读。(3)仍未被 录取的儿童,如果服从分配,由招生领导小组统筹安排到有学位 的学校就读。(4)还未完成招生计划的学校,由街道招生领导 小组根据其它学区儿童志愿情况,依照志愿顺序安排适龄儿童到 该校就读。
(二)民办小学招生
民办小学必须严格遵守义务教育免试入学规定,不得通过考试或变相考试等方式选拔学生。按照"谁审批、谁负责"的原则, 将民办小学招生纳入审批地统一管理,与公办学校同步招生,不得以面试、面谈、人机对话、简历材料等任何形式为依据选择生源。对报名人数超过招生计划数的民办学校,全部实行电脑随机摇号录取,由主管部门统一组织实施。电脑随机录取工作要做到全程录像,并邀请公证机构人员、纪检人员、人大代表、政协委员、新闻媒体代表和学生家长代表全程监督。任何民办义务教育学校不得拒绝接收经电脑派位确定录取资格且在规定时间内报 到的学生。
(三)做好特殊群体入学工作
一是做好随迁子女的入学。坚持"两为主、两纳入",即严 格按照"以流入地政府为主、以公办学校为主,同时将常住人口 纳入区域教育发展规划、将随迁子女教育纳入财政保障范围"的 原则,落实国家、省、市有关异地务工人员随迁子女入学问题的 政策规定,完善随迁子女义务教育政策,保障随迁子女接受义务 教育的权利。对港澳居民随迁子女来我省接受义务教育阶段实行 “欢迎就读、一视同仁、就近入学"政策。
二是妥善安排残疾儿童入学。按照"全覆盖、零拒绝"的要求,根据适龄残疾儿童少年的实际制订教育安置方案,通过普通学校就读、特殊教育学校 就读、送教上门等多种方式,逐一做好入学安置工作。公办学校不得拒绝接收具有接受普通教育能力的残疾适龄儿童随班就读。
三是做好优抚对象的入学工作。按政策妥善做好赴鄂抗击新冠肺 炎疫情一线医务人员子女、消防救援人员子女、军人子女、公安 英烈和因公牺牲伤残公安民警子女、因公殉职基层干部子女、在当地居住或工作的有突出贡献的专家子女、湛江市高层次人才子女、华侨子女等优待对象的适龄子女入学工作。
各小学根据学校招生计划、本校生源及本文的规定,拟好本校的招生操作细则,于7月5日前送梅菉中心小学。
(四)做好招生审核等后续工作
(1)招生过程中,梅菉街道小学招生工作领导小组根据实际 情况,对儿童的入学条件(年龄、学籍等)进行校对;对生源不 足或生源过多的学校进行调整;对重报、重录、漏录、漏报、错 录的予以更正,确保城区适龄儿童100%入学。
(2)学校新生录取名单拟定后,由梅菉中心小学(原教办)把新生名册纸质版和电子版,送市教育局审核备案。
(3)确定录取名单后由学校公示3天,公示期满后,由梅菉 中心小学(原教办)统一发放一年级新生入学通知书,新生凭通 知书到学校注册。
八、招生准备
(一)报名时间: 6月21日至25日
(二)报名办法
1、公办小学招生报名办法: 网上报名。
(1)适龄儿童根据实际情况分7个类别进行报名:
(2)报名流程
属公办小学招生对象的适龄儿童由家长登录 梅菉街道2022年秋季小学一年级招生管理系统, 网址“http: //wcyzjy.cn/mljb2022”或用手机进入梅菉街道2022年秋季小学一年级招生报名系统(点击进入)进行网上报名。
第一步: 选择“公办小学报名"
第二步: 开始报名
填写《梅菉街道小学2022年秋季(公办)一年级招生报名表》相关信息,确认无误后,点击"提交"。提交成功后记录好 新生的报名号,初始密码为身份证号码后6位(可修改密码,确 保信息安全).
第三步: 修改:在报名结束截止日期前,已提交的个人信息如果需要更正的还可以修改再提交。
第四步: 打印《梅菉街道小学2022年秋季(公办)一年级 招生报名表》一式两份。
(3)提交材料
从网上打印的《梅菉街道小学2022年秋季(公办)一年级招生报名表》一式两份,以及携带报名时所需要材料的原件、复 印件(A4 纸一式两份),按照各校审核日期,带齐以上材料到学校提交审核。各校审核日期分别安排如下: 梅菉中心小学、城 建小学、瓦窑小学6月27日,新华小学、建兴小学6月28日, 沿江小学6月29日,梅菉小学、向阳小学6月30日。
2、民办小学招生报名办法: 网上报名。
报名流程
属民办小学招生对象的适龄儿童由家长登录梅菉街道2022年秋季小学一年级招生报名系统,
网址"http: //wcyzjy.cn/mljb2022 ”"或用手机微信扫描梅菉街道2022年秋季小学一年级招生报名二维码(点击击进入)进行网上报名。
第一步: 选择"民办小学报名"
第二步: 开始报名
填写《梅菉街道2022年秋季小学(民办)一年级招生报名表》相关信息,确认无误后,点击"提交"。提交成功后记录好新生的报名号,初始密码为身份证号码后6位(可修改密码,确保信息安全)。
第三步: 修改: 在报名结束截止日期前,已提交的个人信息 如果需要更正的还可以修改再提交。
第四步: 打印《梅菉街道2022年秋季小学(民办)一年级 招生报名表》一式两份。
提交材料: 从网上打印的《梅菉街道2022年秋季小学(民 办)一年级招生报名表》一式两份,以及携带报名时所需要材料的原件、复印件(A4纸一式两份),带齐以上材料于6月27日到报读学校提交审核。
(三)材料复核
报名后,由梅菉街道小学招生领导小组组织招生学校对家长 网上提交的证件原件进行核对。复印件由负责报名的两名审核人员审核并签名确认。
九、招生时间
招生工作安排在8月中旬。
十、工作要求
(一)招生工作涉及千家万户,各小学必须认真做好广泛的宣传、发动工作,确保辖区内6周岁适龄儿童100%按时入学。
(二)中心小学要做好招生的各项准备工作。负责本街道学 生网上报名工作的组织与协调,在网上监控本街道学生网上报名 工作的进度,检查、督促做好网上报名及填报志愿的组织工作。 各小学要指派专人为不具备上网条件的学生提供支持和便利,帮 助学生完成填报志愿工作。
(三)加强组织指导。我局与梅菉街道小学招生工作领导小 组要组织人员到学校协调、指导招生工作。
(四)加强学籍管理,严格实行一生一籍。新生凭入学通知 书到学校注册后,学校收回通知书作为办理学籍的依据。开学一 周内,学校把一年级新生名册报中心小学审核盖章,再由学校进 行新生学籍建档工作。
(五)严肃招生纪律。教育部门和学校要进一步完善招生监 察工作机制,增强工作责任感。对弄虚作假骗取学位的,一经查 实,取消录取资格。对提供假证件,假证明的,在审核过程中工 作马虎,把关不严,造成严重错误的,一经查实,追究当事人及 有关单位领导的责任。坚决禁止学校和个人私自招生,坚决治理 招生乱收费。学校不得擅自接收没有梅菉中心小学发放的《新生 入学通知书》的学生,凡不按规定招收的学生一律不予办理学籍,退回原籍入学,并要追究经办人和学校领导的责任。主动接受群 众监督,认真对待群众来信来访,依法依规严肃查处招生入学工 作过程中的违纪违规案件,确保小学招生入学工作规范有序进行。
十一、招生解释
本方案由梅菉街道小学招生工作领导小组或市教育局基础 教育股负责解释。





