北京市研考已走错考点:
考研地点安排:
考研防疫要求:
北京考研共设有58个考点,北京教育考试院提醒,有些考点地址容易混淆,有些考点有两个校区,考生要看清准考证上的信息,仔细区别,提前熟悉设计出行路线和时间。由于进入考点前要查验的证件和材料较多,考生务必提早到达考点。
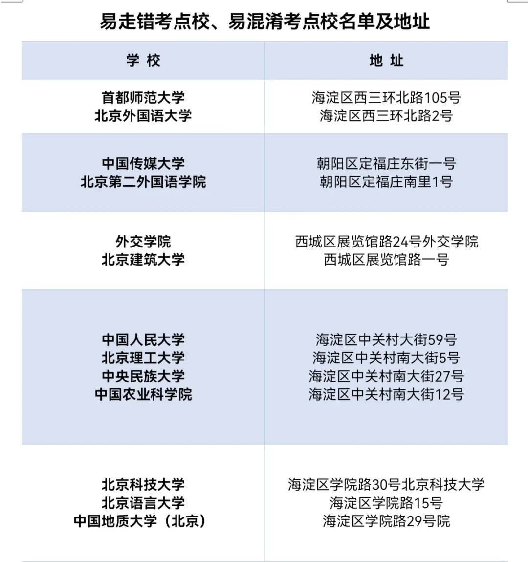
有的考点地址容易混淆,比如,首都师范大学考点,地址为海淀区西三环北路105号,北京外国语大学考点地址是海淀区西三环北路2号。两校同处海淀区西三环北路,地址门牌号有所差别,考生要加以注意。
北京第二外国语学院和中国传媒大学考点同处于朝阳区定福庄,但中国传媒大学地址为朝阳区定福庄东街一号,北京第二外国语大学地址则为朝阳区定福庄南里1号。
此外,北京建筑大学和外交学院同处于西城区,但北京建筑大学地址为西城区展览馆路一号,外交学院地址则是西城区展览馆路24号。
针对以上地址容易混淆的高校考点,考生一定要在考前与准考证上的地址核对,以免出现混淆。有的区域有多所高校考点,考生也要注意分辨。
比如,中国人民大学、中央民族大学、北京理工大学和中国农业科学院都处于海淀区中关村大街,还有都位于学院路的北京科技大学、北京语言大学和中国地质大学(北京)。
还有部分高校考点名称只有一字之差。
比如,中央音乐学院和中国音乐学院,中央戏剧学院和中国戏曲学院,北京工业大学和北方工业大学等。
这些考点有的虽只有一字之差,却位于两个不同的区,考生一定不要看错。
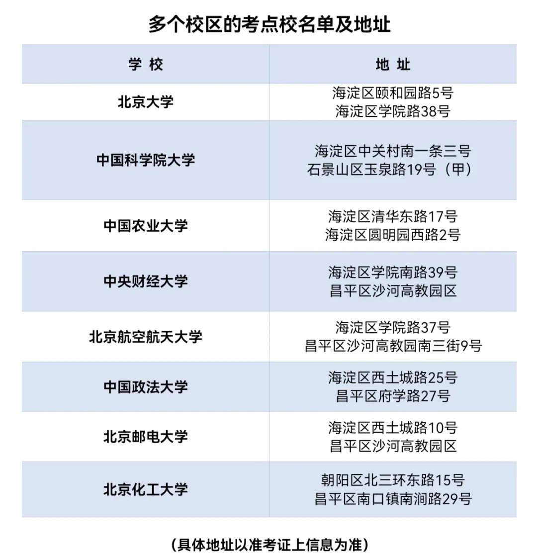
此外,部分考点有多个校区,考生要辨清自己要到哪个校区参加考试。
比如,北京大学考点,在校本部和医学部校区均设有考场。





