2022年卫生专业技术资格考试审核材料有哪些
一、历史考生报名需提交审核材料
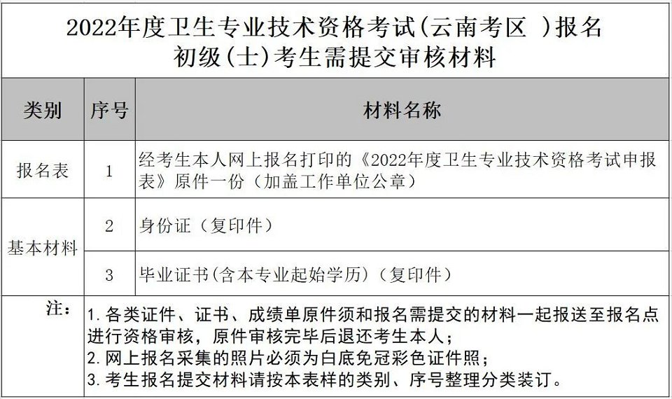
二、报名初级(士)考生需提交审核材料
三、报考初级(师)考生需提交审核材料

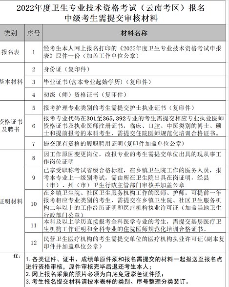
四、报名中级考生需提交审核材料

➤准考证打印时间
报名完成的考生将于2022年4月1日至4月17日访问中国卫生人才网或昆明卫生人才网下载打印准考证。(准考证是参加考试的重要身份证明,请妥善保管,并注意准考证上考试时间、考场地址,仔细阅读考生须知等重要信息)。
➤考试时间
2022年度卫生专业技术资格考试,考试时间为2022年4月9、10、16、17日,具体考试时间请以准考证上时间为准,请各位考生提前做好出行规划。





