区属公办幼儿园(包括公办独立园和公办小学附属园)
1.坚持平台招生。区属公办幼儿园招生纳入“四川省幼儿园招生入学服务管理系统”统一管理,凡未通过“四川省幼儿园招生入学服务管理系统”的招生均属无效招生,不予注册学籍。
2.坚持信息公开。招生前,幼儿园应向社会公告招生信息,主动接受社会监督。
3.坚持就近入园。幼儿园要积极创造条件,招收园所周边区域适龄儿童入园(公办独立幼儿园实行划片招生)。
4.坚持大龄优先。报名的适龄幼儿超过计划人数时,幼儿园应首先满足年龄大的幼儿入园。
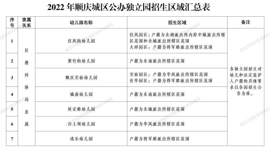
附招生划片表格:
来源:南充见
报名网上填报指南(点击查看)
其他说明:
我区公办幼儿园招生共分两批次(不含民办幼儿园),第一批次为公办小学附属幼儿园,第二批次为公办独立幼儿园。每一批次每名适龄幼儿只能申报一个学位。已被我区第一批次录取的(含已录取但未按规定时间在网上进行学位确认的),报名平台将不再受理第二批次的报名。





