2022成都龙泉驿区网上报名系统入口网址:https://online.cdzk.org/
一、招生对象
公办幼儿园和普惠性民办园优先招收年满3周岁(即2018年9月1日—2019年8月31日间出生)户籍在幼儿园划定服务范围内幼儿入园。
二、招生原则
公办幼儿园和普惠性民办园坚持公开公平、适龄优先、划片招生、免试入园的原则,小班实行秋季集中统一招生。除普惠性民办园外的其他民办园依照报区教育局备案后的招生简章依法进行自主招生,优先满足户籍幼儿入园需求。
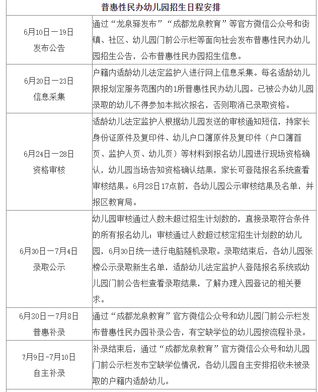
三、招生日程安排


教育百科2022-09-23 09:52:07未知
2022成都龙泉驿区网上报名系统入口网址:https://online.cdzk.org/
一、招生对象
公办幼儿园和普惠性民办园优先招收年满3周岁(即2018年9月1日—2019年8月31日间出生)户籍在幼儿园划定服务范围内幼儿入园。
二、招生原则
公办幼儿园和普惠性民办园坚持公开公平、适龄优先、划片招生、免试入园的原则,小班实行秋季集中统一招生。除普惠性民办园外的其他民办园依照报区教育局备案后的招生简章依法进行自主招生,优先满足户籍幼儿入园需求。
三、招生日程安排

