锦江区2022年小学划片范围
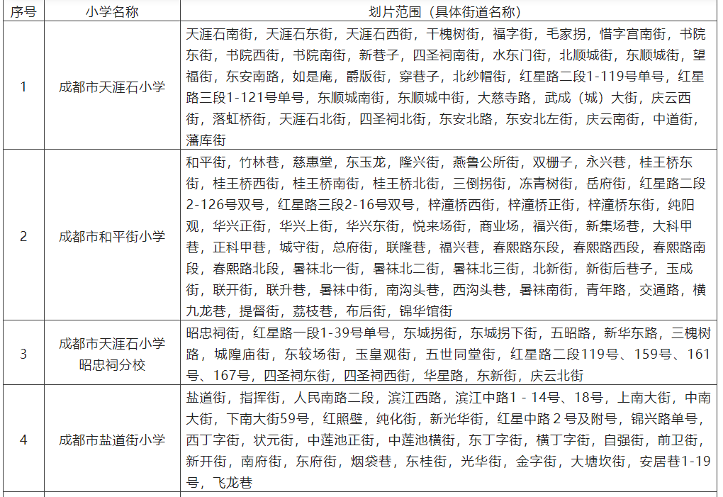
成都市天涯石小学:天涯石南街,天涯石东街,天涯石西街,干槐树街,福字街,毛家拐,惜字宫南街,书院东街,书院西街,书院南街,新巷子,四圣祠南街,水东门街,北顺城街,东顺城街,望福街,东安南路,如是庵,爵版街,穿巷子,北纱帽街,红星路二段1-119号单号,红星路三段1-121号单号,东顺城南街,东顺城中街,大慈寺路,武成(城)大街,庆云西街,落虹桥街,天涯石北街,四圣祠北街,东安北路,东安北左街,庆云南街,中道街,藩库街
更多消息详见下图!(点击图片可查看大图)






教育百科2022-09-23 09:35:25未知
锦江区2022年小学划片范围
成都市天涯石小学:天涯石南街,天涯石东街,天涯石西街,干槐树街,福字街,毛家拐,惜字宫南街,书院东街,书院西街,书院南街,新巷子,四圣祠南街,水东门街,北顺城街,东顺城街,望福街,东安南路,如是庵,爵版街,穿巷子,北纱帽街,红星路二段1-119号单号,红星路三段1-121号单号,东顺城南街,东顺城中街,大慈寺路,武成(城)大街,庆云西街,落虹桥街,天涯石北街,四圣祠北街,东安北路,东安北左街,庆云南街,中道街,藩库街
更多消息详见下图!(点击图片可查看大图)





