金牛区2022年义务教育阶段学校招生入学工作实施细则
一、总体要求
01、坚持就近入学
公办学校实行按户籍划片入学或划片电脑随机录取。区教育局依据适龄儿童少年人数,遵循入学划片历史沿革,结合学校分布、学校规模、交通状况、新建小区、街道和人口变动等因素,科学制定各校招生计划和划定服务范围。学位紧张的学校,可实行一套房屋优先解决一个家庭的户籍适龄儿童就近划片入学。加强宣传解读, 合理引导家长预期。
在金牛区审批的民办学校优先满足金牛区学生入学需求,经区教育局和市教育局同意后,可招收本市户籍、随迁子女及其他符合政策的适龄儿童,但不得在成都市外区域招生。
02、坚持免试入学
严格执行义务教育适龄儿童少年免试入学规定,保障所有符合条件的适龄儿童少年均有一个公办学位。义务教育学校不得以笔试、面试、面谈、评测等任何名义、任何形式选拔义务教育阶段学生,严禁以各类考试、竞赛、培训成绩或证书证明等作为招生入学依据,严禁与社会培训机构挂钩招生,严肃查处“小考”、“占坑”考试等违规招生行为。
03、坚持公民同招
公办、民办学校实行同步招生。金牛区公办、民办义务教育学校招生入学及录取工作均纳入全市义务教育招生入学平台统一管理。
在金牛区审批的民办学校,其招生计划、录取人数和补录计划须报区教育局审核后由市教育局统一公布。优先满足金牛区内学生入学需求,招生报名人数超过核定招生计划数的民办学校,实行电脑随机录取;未超过核定招生计划数的,直接录取全部报名学生。民办学校补录仍未完成的招生计划,不再招生。
被民办学校和公办学校同时录取的学生需完成学位最终确认。适龄儿童法定监护人逾期不确认的,默认为公办学位;放弃已确认学位的,由区教育局统筹安排公办学位。子弟学校学位主要用于保障本单位职工子女入学。
二、小学入学
入学对象
公办小学入学对象:2022年8月31日前(含8月31日)年满六周岁的金牛区户籍适龄儿童、符合条件的随迁子女及其他符合政策的适龄儿童。
民办小学入学对象:2022年8月31日前(含8月31日)年满六周岁的成都市户籍适龄儿童、随迁子女及其他符合政策的适龄儿童。
信息采集
本区户籍适龄儿童法定监护人于5月9日—20日登录“成都市义务教育招生入学服务平台”进行网上信息采集。
随迁子女法定监护人于4月20日—5月20日,登录“成都市义务教育招生入学服务平台”后,进入“成都市随迁子女就学服务管理平台”进行申请办理。
在金牛区申请就读小学的军人、烈士、公安英模和因公牺牲伤残警察、高层次人才、进藏干部、“成都工匠”等优抚对象子女、集体户子女、在金牛区居住的港澳台及外籍适龄儿童,须在5月9日—27日,向区教育局提交资料进行信息采集并审核。
公办小学入学
就读公办小学的本区户籍适龄儿童,5月30日—6月2日,由法定监护人持适龄儿童与其同一户籍的本区居民户口簿和实际居住地证明(法定监护人实名所属房产证明等),到区教育局指定的登记点进行现场审核。
公办小学学位确定。根据入学登记的实际情况,对与法定监护人户籍所在地一致,且户籍所在地与实际居住地一致的适龄儿童优先保障划片入学(房屋产权证持有人为适龄儿童的法定监护人,且该房产为监护人100%产权,同时满足该房屋地址与适龄儿童所在的户口薄地址一致);再根据登记入学人数和学校资源分布情况,在区域内统筹安排其他适龄儿童入学。公办小学现场审核工作结束后至新学期开学前,户籍从外地迁入、或因其他各种原因未进行信息采集和现场审核的本区户籍适龄儿童申请就读公办小学的,由区教育局根据学位情况统筹安排入学。
民办小学入学
民办小学网上报名。6月13日—16日,本市户籍适龄儿童、随迁子女及其他符合政策的适龄儿童自愿进行民办小学网上报名,须进入“成都市义务教育招生入学服务平台”,选择“民办小学报名”进行填报。
民办小学组织录取。6月21日,区教育局组织民办小学电脑随机录取并公布结果。6月24日,民办学校未完成招生计划需补录的,由区教育局审核后,报市教育局统一公布补录计划。6月25日,未完成招生计划的民办小学补录报名,符合条件的适龄儿童可报名参加补录,其中,实行电脑随机录取的民办小学,补录对象为已参加该校报名但未被该校录取的符合条件的学生;未实行电脑随机录取的民办小学,补录对象为未被成都市民办小学录取的符合条件的学生。6月27日,区教育局组织开展民办小学补录并公布结果。
民办小学学位确认。已被民办小学录取的适龄儿童,家长须于6月22日—23日,在网上系统中进行公办、民办学位的最终确认。逾期未确认学位的,默认为公办学位。已确认民办小学学位但又放弃的,须在新学期开学前向区教育局提出申请,其公办学位由区教育局统筹安排。
入学告知
公办、民办小学完成招生入学录取工作后,以发布公告、发放入学通知书等形式告知适龄儿童家长入学报到相关信息。
符合条件的随迁子女通过“成都市随迁子女就学服务管理平台”查看统筹安排的就读学校,并在规定时间内办理入学报到。
三、初中入学
信息采集
在金牛区小学就读的所有小学毕业生均须于4月20日—27日,登录“成都市义务教育招生入学服务平台”,进入毕业信息采集系统,完成个人信息的核对、校正。区教育局根据信息采集和资格审查结果,为符合条件的学生编定报名流水号,用于学位确定及查询。
在金牛区外、成都市内就读的金牛区户籍小学毕业生须在毕业信息采集前向现就读小学提供户口簿和监护人房产证明,由现就读小学在毕业信息采集系统中上传材料,经金牛区教育局审查后,在金牛区升学。
在成都市外小学就读、回金牛区就读初中的金牛区户籍小学毕业生,须在4月20日—27日的工作日到区教育局,出示户口簿、监护人房产证明、学籍证明及家长申请,经审查后进行信息采集。
随迁子女且需在金牛区升学的小学毕业生,申请人于4月20日—5月20日,登录“成都市义务教育招生入学服务平台”后进入“成都市随迁子女就学服务管理平台”进行申请办理。
在金牛区申请就读初中的军人、烈士、公安英模和因公牺牲伤残警察、高层次人才、进藏干部、“成都工匠”等优抚对象子女、集体户子女、在金牛区居住的港澳台及外籍适龄儿童,须在4月20日—5月27日,向区教育局提交资料进行信息采集并审核。
公办初中入学
市直属学校录取
6月17日—20日,市直属学校网上报名,每位符合条件的学生可自愿填报一所市直属学校。6月29日,市教育局组织开展市直属学校电脑随机录取并公布结果;被市直属学校录取的学生不再参加民办学校电脑随机录取以及金牛区公办学校划片入学或多校划片电脑随机录取;被市直属学校电脑随机录取的金牛区小学毕业生,其法定监护人放弃该学位的,由区教育局统筹安排公办学位。
金牛区公办初中学校录取
区教育局按照统一政策、统一时间、统一录取办法、统一工作程序的管理办法,组织开展区域内学校划片入学或电脑随机录取。部分学位紧缺片区优先保障与法定监护人户籍所在地一致,且户籍所在地与实际居住地一致的适龄儿童划片入学或划片电脑随机录取。
民办初中入学
民办初中网上报名
6月10日—11日,民办一贯制学校在籍小学毕业生,自愿直升本校初中部的通过“成都市义务教育招生入学服务平台”报名参加直升;已经参加校内直升的学生,不再参加其他民办学校和公办学校录取。未在规定时间内网上申请参加直升的,视为放弃本校直升。6月14日,区教育局组织开展民办一贯制学校直升生电脑随机录取并公布结果。
6月17日—20日,本市户籍适龄儿童、本市学籍小学毕业生、随迁子女及其他符合政策的学生自愿进行民办初中网上报名,须进入“成都市义务教育招生入学服务平台”,选择“民办学校小升初网上报名”进行填报。
民办初中学校录取
6月29日,市教育局组织开展市直管民办学校电脑随机录取并公布结果。 6月30日,区教育局组织开展区域内民办初中电脑随机录取并公布结果。
7月11日,民办学校未完成招生计划需补录的,经区教育局审核后,报市教育局公布补录计划。7月12日,未完成招生计划的民办初中补录报名,符合条件的适龄儿童可报名参加补录。其中,实行电脑随机录取的民办学校,补录对象为已参加该校报名但未被该校录取的符合条件的学生;未实行电脑随机录取的民办学校,补录对象为未被成都市民办学校录取的符合条件的学生。7月14日,区教育局组织开展民办初中补录并公布结果。
民办一贯制学校具有本校学籍的小学毕业生可自愿直升本校初中部,由学生及其家长向学校提交书面申请,直升学生名单经学校理事会审议通过后,学校于规定时间前报送区教育局核定。符合直升条件的一贯制小学毕业生,须在6月10日—11日登录“成都市义务教育招生入学服务平台”申请参加直升,若直升人数超过本校初中核定招生计划,在本校自愿直升的小学毕业生中实行电脑随机录取;若直升人数少于本校初中核定招生计划,直接录取全部报名学生。其空余学位实行网上报名,电脑随机录取。已经参加校内直升的学生,不再参加其他民办初中学校网上填报志愿和电脑随机录取。
民办初中学位确认
被民办初中学校录取的小学毕业生(含电脑随机录取和一贯制学校直升),家长应于7月8日—9日在网上系统中进行学位最终确认。逾期未确认学位的,默认为公办学位。已确认民办初中学位但又放弃的,须在新学期开学前向区教育局提出申请,由区教育局统筹安排公办学位。
入学告知
公办、民办初中完成招生入学录取工作后,家长可通过“成都市义务教育招生入学服务平台”查询学位相关信息。
符合条件的随迁子女通过“成都市随迁子女就学服务管理平台”查看统筹安排的就读学校。
学生在7月13日—15日到录取学校办理入学报到手续。
四、其它群体入学
随迁子女
随迁子女法定监护人于4月20日—5月20日期间,通过登录“成都市义务教育招生入学服务平台”,进入“成都市随迁子女就学服务管理平台”进行申请办理。经审核,符合条件的随迁子女申请就读金牛区公办小学,由区教育局统筹安排入学。在金牛区小学毕业且符合条件的随迁子女,纳入划片范围升学;在金牛区以外小学毕业且符合条件的随迁子女,由区教育局统筹安排升学。
7月15日前,区教育局通过“成都市随迁子女就学服务管理平台”等告知随迁子女就读学校安排情况。
残疾儿童
各学校要妥善做好金牛区户籍适龄残疾儿童少年教育安置工作,逐一核实未入学适龄残疾儿童少年数据,确保“应进全进”。学校不得拒绝接收具有接受普通教育能力符合条件的适龄残疾儿童少年随班就读。残疾学生纳入中小学学籍管理。
优抚对象子女
对符合条件的现役军人子女、烈士子女、公安英模和因公牺牲伤残警察子女、高层次人才子女、国家综合性消防救援队伍人员子女、直接参与救治新冠肺炎患者的一线医务工作者子女、“成都工匠”子女、进藏干部职工子女及其他各类优抚对象子女,按照相关规定落实好教育优待政策。
集体户子女
适龄儿童少年法定监护人一方为成都市金牛区集体户籍,适龄儿童少年本人为成都市外户籍的,由法定监护人提出申请,并出具适龄儿童少年户籍证明、法定监护人户籍证明、监护关系证明、金牛区合法居住证明、成都市社保和中心城区(5+2区域)内的劳动合同等材料,由区教育局根据学位情况统筹安排入学。
在蓉港澳台及外籍适龄儿童少年
按照《成都市教育局关于印发<成都市在蓉港澳台适龄儿童少年入学办法(试行)>的通知》(成教函〔2020〕39号)和《成都市教育局关于印发<成都市在蓉外籍适龄儿童少年入学办法(试行)>的通知》(成教函〔2020〕38号)要求办理。持旅行证入境适龄儿童少年在蓉就学,由监护人向其户籍地教育行政部门提出申请,经审核符合条件的,由区教育局根据学位情况统筹安排入学。
其他
双胞胎(多胞胎)参加电脑随机录取时,家长可于规定时间内自愿提出 “双胞胎(多胞胎)绑定”电脑随机录取申请。因电脑随机录取导致多子女不能同时就读同一学校(校区)的,家长可通过“成都市义务教育招生入学服务平台”申请同一学段其他子女与已按政策入学子女就读同一学校,区教育局参照家长意愿根据学位情况统筹安排。
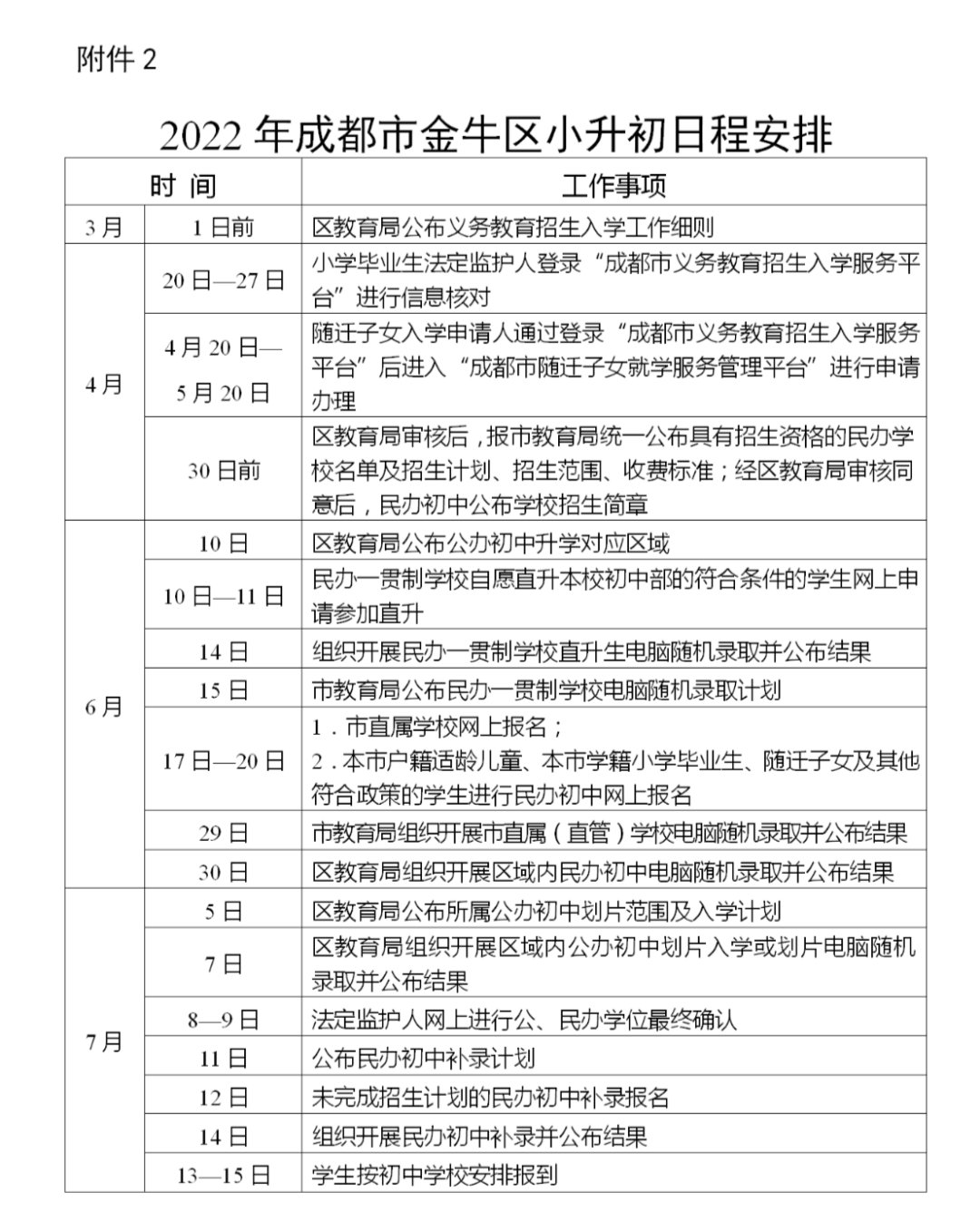
日程安排


普通教育科电话:87769786、87798210





