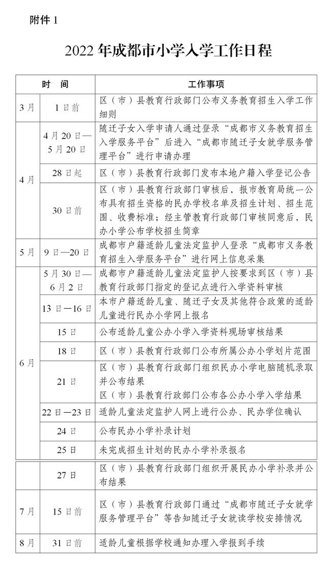
2022年成都市小学入学:
4月20日一5月20日:随迁子女入学申请人通过登录“成都市义务教育招生入学服务平台”后进入“成都市随迁子女就学服务管理平台”进行申请办理
5月9日—20日:成都市户籍适龄儿童法定监护人登录“成都市义务教育招生入学服务平台”进行网上信息采集
6月13日一16日:本市户籍适龄儿童、随迁子女及其他符合政策的适龄儿童进行民办小学网上报名
成都市义务教育招生入学服务平台:http://ywzsrx.cdzk.org/

教育百科2022-09-23 05:30:06佚名
2022年成都市小学入学:
4月20日一5月20日:随迁子女入学申请人通过登录“成都市义务教育招生入学服务平台”后进入“成都市随迁子女就学服务管理平台”进行申请办理
5月9日—20日:成都市户籍适龄儿童法定监护人登录“成都市义务教育招生入学服务平台”进行网上信息采集
6月13日一16日:本市户籍适龄儿童、随迁子女及其他符合政策的适龄儿童进行民办小学网上报名
成都市义务教育招生入学服务平台:http://ywzsrx.cdzk.org/
