简阳市2022年义务教育入学指南
(一)总体要求
一、坚持就近入学
公办学校实行按户籍划片入学或多校划片电脑随机录取入学。城区常住人口中适龄儿童逐年增加,学位供给紧张,可实行一套房屋优先解决一个家庭的户籍适龄儿童就近划片入学,其他迁入的适龄儿童统筹安排入学,在确保房屋无其他家庭适龄儿童作为居住地申请了学位的情况下,2023年起,可实行适龄儿童入读划片范围内的学校落户须满一年的调整,即当年入学的户籍适龄儿童须于前一年的8月31日前落户,不满一年的统筹安排入学。保障所有符合条件的义务教育阶段适龄儿童少年均有一个公办学位。
民办学校(简阳通材实验学校)优先满足我市学生入学需求,经市教育局和成都市教育局同意后,可招收成都市其他区(市)县户籍、随迁子女及其他符合政策的适龄儿童,但不得在成都市外招生。
二、坚持免试入学
义务教育学校不得以笔试、面试、面谈、评测等任何名义、任何形式选拔义务教育阶段学生,严禁以各类考试、竞赛、培训成绩或证书证明等作为招生入学依据,严禁与社会培训机构挂钩招生。组织开展专项治理,严肃查处“小考”、“占坑”考试等违规招生行为。
三、坚持公民同招
公办、民办学校实行同步招生。简阳市义务教育学校招生入学及录取工作均纳入全省、全市义务教育招生入学平台统一管理。民办学校(简阳通材实验学校)招生计划、录取人数和补录计划由教育局审核后报成都市教育局统一公布。民办学校(简阳通材实验学校)报名数超过招生计划时,实行电脑随机录取。
四、坚持“两个一致”优先
坚持“两个一致”优先。优先安排与法定监护人户籍地一致、且户籍地与实际居住地一致的适龄儿童就近入学。再根据入学人数、学校资源分布情况及适龄儿童户籍地,统筹安排家庭实际居住地与户籍所在地不相符的适龄儿童少年、随迁子女、重大项目拆迁未安置人员子女、港澳台适龄少年儿童和外籍适龄儿童。优抚对象子女根据相关政策安排学位。
(二)小学招生入学
招生对象
公办小学:2022年8月31日前(含8月31日)年满六周岁的简阳市户籍适龄儿童,符合条件的随迁子女、其他符合政策适龄儿童。
民办小学:2022年8月31日前(含8月31日)年满六周岁的成都市户籍适龄儿童,符合条件的随迁子女、其他符合政策适龄儿童。
入学程序
1、入学申请及信息采集
简阳市户籍适龄儿童法定监护人于5月9日—20日登录“成都市义务教育招生入学服务平台”进行网上信息采集。
随迁子女法定监护人于4月20日—5月20日,登录“成都市义务教育招生入学服务平台”后,进入“成都市随迁子女就学服务管理平台”进行申请办理。(网上申请有困难的家长,可到教育局或学区教育督导组,在相关工作人员指导下进行网上申请)
符合条件的军人、国家综合性消防救援队伍人员、烈士、公安英模和因公牺牲伤残警察、高层次人才、“成都工匠”(含简阳工匠)、简阳籍进藏干部等优抚对象子女,集体户、在简阳居住的港澳台及外籍适龄儿童在规定时间内到简阳市教育局完成信息采集。
2、公办小学资料审核
户籍地就读资料审核。简阳市户籍申请在户籍地划片学校就读的适龄儿童,5月30日——6月2日到教育局指定的登记点进行资料审核。
随迁子女资料审核。各部门于5月份工作日,在网上对随迁子女申请人上传的资料、联网资料进行审核。
3、公办小学学位确定
根据入学登记的实际情况,对与法定监护人户籍所在地一致,且户籍所在地与实际居住地一致的适龄儿童优先保障划片入学(房屋产权证持有人为适龄儿童的法定监护人,且该房产为监护人100%产权,同时满足该房屋地址与适龄儿童所在的户口簿地址一致);再根据登记入学人数和学校资源分布情况,在区域内通过电脑随机录取等方式统筹安排其他适龄儿童入学。
公办小学现场资料审核工作结束(6月2日)后,至新学期开学(8月31日)前,户籍新迁入或因其他原因没有采集信息和现场审核的适龄儿童,申请就读公办学校的,由教育局和相关学区教育督导组根据学位情况统筹安排入学。
民办小学入学
民办小学网上报名
6月13日—16日,成都市户籍适龄儿童、随迁子女及其他符合政策的适龄儿童自愿进行民办小学网上报名,须进入“成都市义务教育招生入学服务平台”,选择“民办小学报名”进行填报。
民办小学组织录取
6月21日,简阳市教育局组织简阳通材实验学校小学电脑随机录取并公布结果。
若简阳通材实验学校未完成招生计划需补录,按以下程序进行补录:
6月24日,由简阳市教育局审核后,报成都市教育局统一公布补录计划。6月25日,补录报名,符合条件的适龄儿童可报名参加补录,若简阳通材实验学校实行了电脑随机录取,补录对象为已参加该校报名但未被该校录取的符合条件的学生;未实行电脑随机录取,补录对象为未被成都市其他民办小学录取的符合条件的学生。6月27日,简阳市教育局组织简阳通材实验学校开展小学补录并公布结果。
民办小学学位确认
已被民办小学录取的我市户籍适龄儿童,家长须于6月22日—23日,在网上系统中进行公办、民办学位的最终确认。逾期未确认学位的,默认为公办学位。已被民办学校电脑随机录取但又放弃学位的简阳市户籍适龄儿童,其公办学位由简阳市教育局和相关学区教育督导组统筹安排。未被民办学校录取的我市户籍适龄儿童,仍按户籍划片就近入学就读公办学校。
三、初中招生入学
招生对象
公办初中:招收简阳市户籍小学毕业生,符合条件的随迁子女及其他符合政策适龄儿童、少年。
民办初中:招收成都市户籍小学毕业生,符合条件的随迁子女及其他符合政策适龄儿童、少年。
入学程序
01、信息采集与核对
在简阳市小学就读的所有小学毕业生均须于4月20日—27日,登录“成都市义务教育招生入学服务平台”,进入毕业信息采集系统,完成个人信息的核对、校正。
在简阳市外成都市内就读的简阳市户籍小学毕业生须在信息采集前向现就读小学提供户口簿,由现就读小学在毕业信息采集系统中上传材料进行信息核对。
在成都市外小学就读,需回简阳市就读初中的简阳市户籍小学毕业生,申请人须在4月20日-27日的工作日,携带户口簿和学籍证明,到简阳市教育局进行信息采集。
随迁子女需在简阳市升学的小学毕业生,申请人于4月20日—5月20日,登录“成都市义务教育招生入学服务平台”后,进入“成都市随迁子女就学服务管理平台”进行申请办理。(网上申请有困难的家长,可到教育局或学区教育督导组,在相关工作人员指导下进行网上申请)。
符合条件的军人、国家综合性消防救援队伍人员、烈士、公安英模和因公牺牲伤残警察、高层次人才、“成都工匠”(含简阳工匠)、简阳籍进藏干部等优抚对象子女,集体户、在简阳居住的港澳台及外籍适龄儿童在规定时间内到简阳市教育局完成信息采集。
02、公办初中资料审核
户籍地就读资料审核。简阳市户籍申请在户籍地划片学校就读的小学毕业生,5月30日—6月2日到教育局指定的登记点进行资料审核。
随迁子女入学资料审核。各部门于5月份工作日,在网上对随迁子女申请人上传的资料、联网资料进行审核。
03、公办初中学位确定
对与法定监护人户籍所在地一致,且户籍所在地与实际居住地一致的小学毕业生优先保障划片入学(房屋产权证持有人为学生的法定监护人,且该房产为监护人100%产权,同时满足该房屋地址与学生所在的户口簿地址一致);再根据入学人数和学校资源分布情况,在区域内通过电脑随机录取等方式统筹安排其他小学毕业生。
公办初中现场资料审核工作结束(6月2日)后,至新学期开学(8月31日)前,户籍新迁入或因其他原因没有采集信息和现场审核的小学毕业生,申请就读公办学校的,由教育局和相关学区教育督导组根据学位情况统筹安排入学。
民办初中入学
民办初中网上报名
6月10日—11日,简阳通材实验学校在籍小学毕业生,自愿直升本校初中部的通过“成都市义务教育招生入学服务平台”报名参加直升。若直升人数超过本校初中核定招生计划,在本校自愿直升的小学毕业生中实行电脑随机录取;若直升人数少于本校初中核定招生计划,直接录取全部报名学生。其空余学位实行网上报名,电脑随机录取。已经参加校内直升的学生,不再参加其他民办学校和公办学校录取。未在规定时间内网上申请参加直升的,视为放弃本校直升。若通材实验学校直升人数超过核定招生计划,6月14日,教育局组织开展简阳通材实验学校直升生电脑随机录取并公布结果。
6月17日—20日,成都市户籍适龄儿童、符合条件的随迁子女及其他符合政策的学生自愿进行民办初中网上报名,须进入“成都市义务教育招生入学服务平台”,选择“民办学校小升初网上报名”进行填报。
民办初中学校录取
若简阳通材实验学校报名人数超过招生计划,6月30日,简阳市教育局组织开展该校初中电脑随机录取并公布结果。
若简阳通材实验学校未完成招生计划需补录,7月11日,经教育局审核后,报成都市教育局公布补录计划,7月12日,进行补录报名,符合条件的适龄儿童可报名参加补录。若学校实行了电脑随机录取,补录对象为已参加该校报名但未被该校录取的符合条件的学生;若未实行电脑随机录取,补录对象为未被成都市其他民办学校录取的符合条件的学生。7月14日,教育局组织开展简阳通材实验学校补录并公布结果。
民办初中学位确认
被民办初中学校录取的小学毕业生(含电脑随机录取和一贯制学校直升),家长应于7月8日—9日在网上系统中进行学位最终确认。逾期未确认学位的,默认为公办学位。已确认民办初中学位但又放弃的简阳市户籍小学毕业生,其公办学位由简阳市教育局和相关学区教育督导组统筹安排。未被民办学校录取的我市户籍小学毕业生,仍按户籍划片就近入学就读公办学校。
(四)其它群体入学
优抚对象子女
对符合条件的军人、烈士、公安英模和因公牺牲伤残警察、高层次人才、国家综合性消防救援队伍人员、直接参与救治新冠肺炎患者的一线医务工作者、“成都工匠”(含简阳工匠)、简阳籍进藏干部职工及其他各类优抚对象的子女,按照相关规定落实好教育优待政策。
残疾儿童
做好残疾儿童入学。学校加强与镇(街道)联系,摸清辖区内适龄残疾儿童入学情况,确保“应进全进”。义务教育学校不得拒绝接收具有接受普通教育能力的适龄残疾儿童随班就读,做好不能到校学习的残疾儿童学籍管理和送教上门工作。
重大项目拆迁未安置人员子女
我市重大项目拆迁未安置人员子女,于4月30日前到户籍地镇(街道)提交资料并进行申请。教育局和相关部门复核通过后,根据学位情况统筹安排入学。
集体户子女
适龄儿童少年法定监护人(父或母)一方或双方为简阳市集体户籍,适龄儿童少年本人为外地户籍的,由法定监护人一方(父或母)于5月工作日,向其户籍所在地学区教育督导组提出申请,并出具适龄儿童户籍证明、法定监护人户籍证明、监护关系证明、居住证明、成都市社保和劳动合同等材料,由法定监护人一方户籍所在地学区教育督导组根据学位情况统筹安排入学。
在简港澳台及外籍适龄少年儿童
按照成都市教育局及相关部门要求办理。持旅行证入境适龄少年儿童在简阳入学,由监护人向教育局提出申请,经审核符合条件的,教育局统筹安排公办学位。
其他
双胞胎(多胞胎)子女参加电脑随机录取时,家长可自愿提出申请“双胞胎(多胞胎)绑定”电脑随机录取。因电脑随机录取导致多子女不能同时就读同一学校的,家长可通过“成都市义务教育招生入学服务平台”申请其他子女与在读子女就读同一学校,学区教育督导组参照家长意愿根据本辖区学校学位情况统筹安排。家长申请多子女就读同一初中学校的,其他子女与已入学子女应间隔在两个年级以内。
温馨提示
因身体或其他原因,需延缓一年接受义务教育的小学适龄儿童,由其监护人持相关印证材料,向适龄儿童户籍地服务学校提出缓学申请,经所属镇(街道)政府审核并交教育局备案后方可缓学,不得擅自以在家学习替代国家统一实施的义务教育。
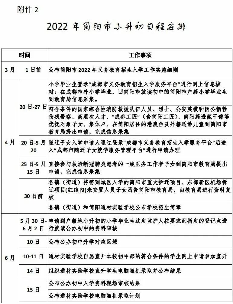
日程安排


咨询电话:
简阳市教育局基础教育科 27215517





