乐山市卫生健康委员会关于2022年医师资格考试报名资格审核有关事项公告
各位考生:
根据《国家卫生健康委员会医师资格考试委员会公告》(2021年第3号)和《四川省医师资格考试领导小组公告》(2022年第1号)要求,为做好疫情防控常态化下医师资格考试工作,确保我市2022年医师资格考试报名资格审核工作顺利进行,现就2022年医师资格考试报名资格审核有关事项公告如下:
一、线上审核
2022年四川省实行网上报名资格审核。考生需严格按照《四川省医师资格考试领导小组公告》(2022年第1号)要求上传报名相关资料。上传报名资料明细和具体操作流程详见四川省医疗卫生服务指导中心微信公众号。报名点线上审核时间为2022年2月7日-2月12日,线上审核期间,考生需积极配合报名点完善相关资料。
二、现场审核
报名点现场审核时间为2022年2月14日-2月22日,所有报考考生(包括实践技能考试免试考生)须先按要求完成网上报名相关资料上传后,再携带相关报名资料原件到报名点进行现场审核。
(一)审核地点
考生医疗机构所在的县(市、区、自治县)卫生健康局、乐山高新区公共服务局和各有关医疗单位(下表第13和14所列医疗机构)。
(二)审核具体安排
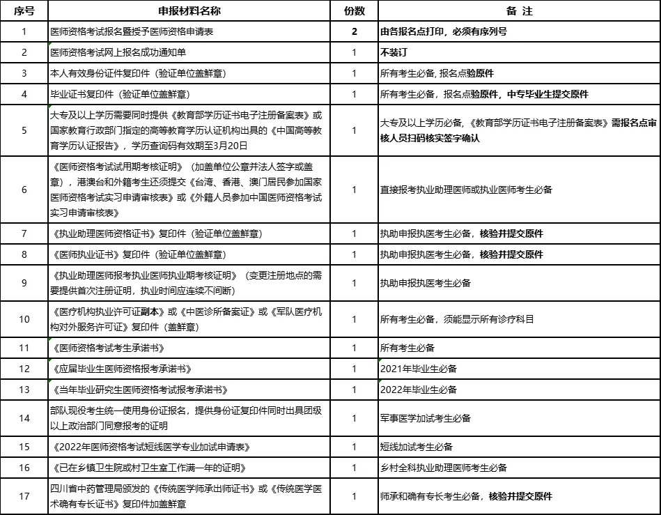
(三)审核提交材料
(四)审核注意事项
1.现场审核合格考生,报名点须打印2份《医师资格考试报名暨授予医师资格申请表》,考生本人需逐字核对信息后签字,一经确认不得修改。
2.所有报考考生(包括实践技能考试免试考生)均需携带相关报名资料原件到报名点进行现场审核。
3.考生报名表上联系电话务必准确畅通。
4.对审核中发现“利用伪造证件、证明及其他虚假材料报名的”,按照《医师资格考试违纪违规处理规定(2014版)》,做出“当年考试成绩无效,在2年内不得报考医师资格”的处理;对于“代替他人或者让他人代替自己参加考试的”,按照《中华人民共和国刑法修正案(九)》第二十五款,作出“处拘役或管制,并处或者单处罚金”的处理,并按照《医师资格考试违纪违规处理规定(2014版)》,作出“当年考试成绩无效,终身不得报考医师资格”的处理。
5.请考生自觉佩戴一次性医用口罩前往报名点进行现场审核,并听从报名点工作人员安排,考试期间按照考点疫情防控要求执行。
三、其他事项
医师资格考试报名资格有关规定及考试相关信息,各报名点和考生可登录国家卫生健康委和国家中医药管理局网站查询,或者登录国家医学考试网和中国中医药考试认证网查询。
国家卫生健康委网址:http://www.nhc.gov.cn/;
国家中医药管理局网址:http://www.satcm.gov.cn/;
国家医学考试网网址:https://www.nmec.org.cn/;
中国中医药考试认证网网址:http://www.tcmtest.org.cn/。
国家医学考试网微信公众号:国家医学考试中心;
四川省医疗卫生服务指导中心微信公众号:四川省医疗卫生服务指导中心;
乐山市卫生健康委员会官微:健康乐山。乐山考点咨询电话:0833-2495079。
乐山市卫生健康委员会
2022年2月8日





