哈尔滨南岗区公办初中实行对口招生:
公办初中招收对口小学毕业生和统筹安排的小学毕业生。从2018年小学新生入学年级开始,对口初中如果学位充足,则继续实行对口直升政策;学位紧张的初中学校,只有符合“两个一致”原则的小学毕业生方可直升对口初中,其它情况由区教育局统筹安置。
哈尔滨南岗区民办初中招生政策:
1、严格执行按行政区域免试入学政策。
按照《省教育厅关于进一步做好全省普通中小学招生入学有关工作的通知》(黑教基函[2022]69号)、《黑龙江省民办中小学校招生工作实施方案》(黑教规[2020]1号)的相关精神和要求,坚持民办义务教育学校招生纳入审批地统一管理,民办小学招收入学前年满6周岁(截至入学当年8月31日)有一定学习能力的儿童,民办初中应招收小学应届毕业生。民办小学、民办初中要优先满足学校所在区、县(市)学生(户籍或学籍在审批地)入学需求。当民办学校在本区符合条件的报名人数小于招生计划数时,经区教育局同意,剩余计划可以跨区(没有民办义务教育学校的区优先)招收适龄儿童、小学应届毕业生。
2.科学核定招生计划。
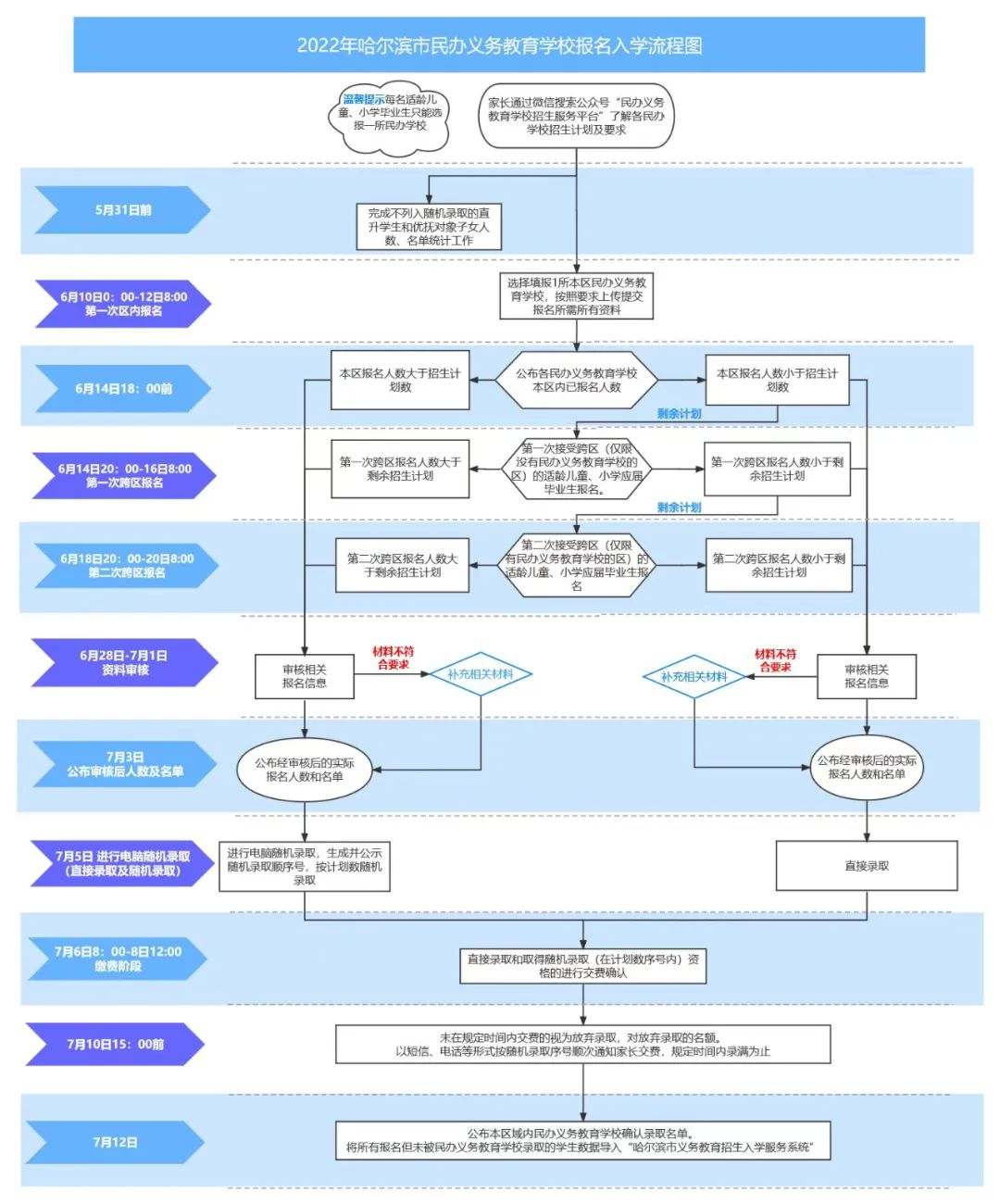
民办义务教育学校要根据办学标准、核准登记的办学层次、办学规模和办学条件, 5月31日前向南岗区教育局申报本年度学校招生计划。区教育局将依据区域内生源数量、学校布局等因素核定民办义务教育学校招生计划,并及时向社会公布。民办义务教育学校招生计划一经审核通过后不得随意调整。未经区教育局批准的招生计划无效,严禁无计划、超计划招生,严禁擅自招收已被其他学校录取的学生,违规招收的学生将不予办理学籍。民办义务教育学校招生纳入我区优质均衡区建设指标,严禁超标准班额,对现有“大校额”学校要严格控制并逐年削减招生计划,确保在我区达到优质均衡时限内实现不超标准校额。
3.及时公布招生信息。
民办义务教育学校招生简章要报区教育局审核备案,并于6月6日前面向社会公布。招生简章应包含学校名称、学校地址、办学基本条件、收费标准、招生计划数、住宿情况、公开承诺、招生咨询电话等内容。严禁以高额物质奖励、虚假宣传等不正当手段招揽生源。
4.严禁提前组织招生。
民办义务教育学校招生时间由区教育局统一规定并向社会发布,严禁民办义务教育学校以任何名义、任何形式提前组织报名、开展招生。严禁将小学未毕业学生或无小学学籍的学生招收到民办初中学校就读。
5、优化报名录取手段。
从2020年起民办义务教育学校招生通过“黑龙江省民办义务教育学校招生服务平台”实现信息发布、政策解读、网上报名、填报志愿、随机录取、一键分班、公开公示等功能,并全程接受社会监督。
6、严格规范招生方式。
民办义务教育学校严格执行免试入学政策。对报名人数(户籍或学籍在审批地)超过招生计划的学校,实行电脑随机录取,随机录取比例为当年招生计划(进行电脑随机录取计划数)的100%。报名人数(户籍或学籍在审批地)未超过当年招生计划的,直接录取。还有剩余招生计划的,可以跨区(没有民办义务教育学校的区优先)招收适龄儿童、小学应届毕业生,跨区报名人数超过剩余计划数的,按剩余计划数100%电脑随机录取。跨区报名人数未超过剩余计划数的,直接录取。九年一贯制民办义务教育学校小学部毕业生可以根据学生意愿直升本校初中部,直升学生不列入随机录取范围,拟直升学生数大于初中部招生计划数的,也须采取随机录取方式确定直升名额。高校举办的义务教育阶段附属学校,高校教职工子女可采取直升方式入学,附属学校仍有空余学位的采取电脑随机录取方式在招生范围内公开招生。高层次人才、现役军人、烈士等优抚对象子女选择民办义务教育学校的,享受与公办义务教育学校同等入学政策。
7.严密制定招生流程。
民办公办义务教育学校实行同步招生,义务教育阶段适龄学生只可选择公办或民办其中一种入学方式,不可兼报。所有报名民办义务教育学校的适龄儿童、少年,均视为放弃公办小学学区或公办初中对口资格。报名民办义务教育学校的,每名学生只能选报1所。通过“黑龙江省民办义务教育学校招生服务平台”按报名志愿随机确定录取顺序号,在规定时间内录满(完)为止。电脑随机录取由区教育局统一组织实施,并在有关部门及相关人员共同监督下进行。未被录取的学生由区教育局统筹安排入学。报名但未被录取的适龄儿童和小学毕业生,在原学区小学、对口初中有学位的前提下,将统筹安排到原学区小学、对口初中就读;如果没有学位,将统筹安排到相对就近其他学校就读。
8.严肃招生工作纪律。
民办学校招生结果经公示后统一办理学籍,严禁擅自更改录取结果。严禁民办义务教育学校采取电脑随机录取以外方式招生。严禁出现人籍分离、空挂学籍、学籍造假等现象,不得为违规转学学生办理学籍转接。





