2022年辽宁省普通高等学校招生报名流程
一、报名方法:网上报名
1.符合报名条件的考生登录辽宁招生考试之窗网站(www.lnzsks.com)或使用Chrome、360(极速模式)、IE9及以上浏览器登录“普通高校招生统一考试信息服务平台”,认真阅读考生须知,网上签订《2022年辽宁省普通高等学校招生统一考试考生诚信高考承诺书》,如实填报本人基本信息及报考信息(首次登录须进行注册)。
2.考生选择下载并打印《2022年辽宁省普通高等学校招生考生思想品德考核表》(除省内普通高中应届考生外的全部考生填写)、《2022年外省户籍迁入辽宁省(身份证号非“21”开头)考生普通高考报名审核表》、《2022年辽宁省进城务工人员随迁子女考生普通高考报名审核表。
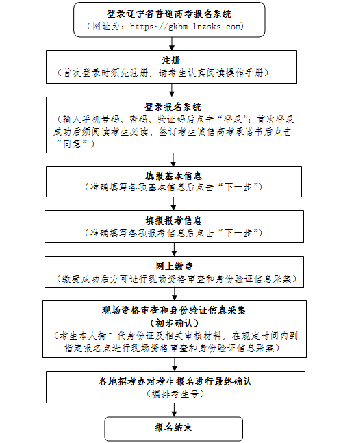
二、报名流程
三、注意事项:
1.普通类考生报名
①考生仅参加普通高考文化课考试,不参加艺术类、体育类专业加试,需在报考类型中选择普通高校招生普通类考生报名。
②考生参加普通高考报名,同时参加高职单招、高水平运动队、高水平艺术团、运动训练专业、武术与民族传统体育专业、飞行技术专业、残障考生特殊教育单独招生等其中一项或多项考试报名,请在“兼报其他报考类型”中选择其他相应报考类型。
③需参加普通高考的少年班考生须选择普通类考生报名,不需参加普通高考的少年班考生须选择单考单招报名。
2.艺术类考生报名
考生参加普通高考,还需参加辽宁省或高校组织的艺术类专业加试,需在报考类型中选择普通高校招生艺术类考生报名。若同时参加高职单招、高水平运动队、运动训练专业、武术与民族传统体育专业、飞行技术专业、残障考生特殊教育单独招生等其中一项或多项考试报名,请在“兼报其他报考类型”中选择其他相应报考类型。
3.体育类考生报名
考生参加普通高考,还需参加辽宁省组织的体育类专业加试,需在报考类型中选择普通高校招生体育类考生报名。若同时参加高职单招、高水平运动队、运动训练、武术与民族传统体育专业、飞行技术专业、残障考生特殊教育单独招生等其中一项或多项考试报名,请在“兼报其他报考类型”中选择其他相应报考类型。
4.单考单招考生报名
①考生不参加普通高考,仅参加高职单招考试、残障考生特殊教育单独招生、保送生招生、少年班(不需参加普通高考)、运动训练、武术与民族传统体育专业招生等其中一项或多项考试报名,需在报考类型中选择单考单招报名。
②参加单考单招的考生在普通高考报名后,还须携带招生高校要求的有关证件和辽宁省普通高考网上报名所取得的普通高考考生号到有关招生高校参加报名、考试等。
5.报考运动训练、武术与民族传统体育专业的考生
①考生需参加由国家体育总局组织的文化课全国统一考试及体育专项考试。请考生及时关注国家体育总局网站相关招生信息。
②符合试点高校高水平运动队报名条件且获得一级运动员、运动健将、国际健将称号之一,拟申请高校单独招生考试资格的考生,需参加由国家体育总局组织的文化课全国统一考试。
四、网上缴费
1.不参加普通高考的单考单招考生不需缴纳报考费用。参加统一高考、艺术类省统考、体育类专业考试、外语口语考试的考生需缴纳考试费用。
2.考生网上填写本人基本信息、报考信息并保存成功后方可进行网上缴费。
3.参加艺术类省统考、体育类专业考试的考生在缴纳高考报名费的同时还须缴纳专业统考费用;报考戏剧与影视学类的考生按专业缴纳考试费;报考音乐舞蹈类的考生按“专门化”缴纳考试费。艺术类考生可在专业考试时间不冲突的情况下,兼报各艺术类专业。





