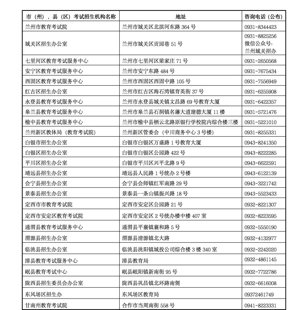
2022甘肃高考报名咨询电话




报名时间
2021年11月1日-15日
报名环节
甘肃省普通高考报名分为“网上报名”“现场确认”和“专项资格审查”三个阶段。
“现场确认”和“专项资格审查”两个环节由各市(州)于2021年11月15日后视当地疫情防控情况自行安排。
网上信息采集
考生自行登录报名网址www.ganseea.cn,阅读《2022年高考报名流程》,按照流程完成报名。
点击查看:
教育百科2022-09-21 12:23:50未知
2022甘肃高考报名咨询电话




报名时间
2021年11月1日-15日
报名环节
甘肃省普通高考报名分为“网上报名”“现场确认”和“专项资格审查”三个阶段。
“现场确认”和“专项资格审查”两个环节由各市(州)于2021年11月15日后视当地疫情防控情况自行安排。
网上信息采集
考生自行登录报名网址www.ganseea.cn,阅读《2022年高考报名流程》,按照流程完成报名。
点击查看: