太原市2022年中等职业学校毕业生对口升学考试考生告知书
太原市2022年中等职业学校毕业生对口升学考试于6月7、8日举行,为保障广大考生健康平安考试,按照太原市招生考试委员会有关文件精神,现将太原市2022年中等职业学校毕业生对口升学考试疫情防控要求公告如下:
1.参加考试的考生从考前第14天开始,每日体温测量和健康状况监测,根据太原市常态化疫情防控每周进行一次核酸检测。如出现体温异常及身体异常情况的,要及时报告报名点学校及太原市招生考试管理中心,并提供必要的材料。
2.如考生为新冠肺炎确诊病例、无症状感染者、疑似患者、确诊病例密切接触者、密切接触者的密切接触者,须经卫生健康部门、疾控机构和医疗机构等逐一进行专业评估。已治愈未超过14天的病例、不能排除感染可能的发热患者,须经卫生健康部门、疾控机构和医疗机构等进行专业评估,综合研判其是否可以正常参加考试。
3.凡筛查发现考前14天内有中高风险地区以及重点疫情地区(根据研判动态调整)旅居史、14天内有病例报告但尚未调整风险等级地市旅居史等特殊情况的考生按所在县(市、区)有关疫情防控规定,参照第二条规定进行处理。
4.所有考生进入考点必须佩戴口罩、接受体温测量、出示考前48小时内核酸检测阴性证明(纸质版)、手机动态健康码、行程卡。如当日体温超过37.3℃,可进行一次复测,复测体温仍高于37.3℃的,根据疫情防控要求进行处置。
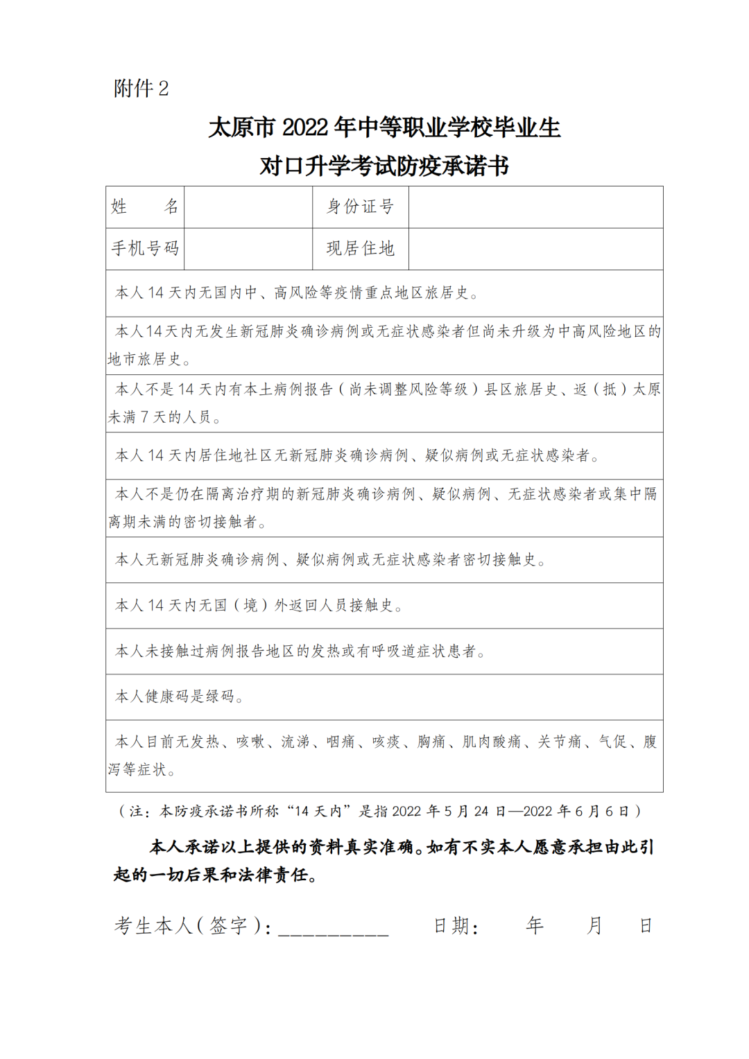
5.考生首场考试进入考场时,将携带的事先装订的《考生诚信考试承诺书》(随准考证已发放)《对口升学考试考生健康状况监测登记表》(附件1)《对口升学考试防疫承诺书》(附件2)和48小时核酸检测阴性证明(纸质版)交本场监考老师。
6.考生进入考场后,低风险区的考生可自主决定是否佩戴口罩,非低风险区考生考试期间全程佩戴口罩。
7.考生从居住地到考点途中要采取严格的防护措施,考试期间全程做到“两点一线”,不得参加与考试无关的聚集性活动。
8.请考生提前一小时到达考点,以免排队拥堵。
考前太原市疫情防控如有新要求,我们将在公众号上及时公布,请考生关注本公众号!
附件1:健康状况监测登记表
附件2:对口升学考试防疫承诺书





