健康管理师考生个人健康承诺书如何打印?
下载链接:
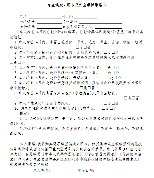
模板
考前须知
为确保2020年卫生健康行业职业技能鉴定考试安全、顺利实施,保障广大考生和工作人员身体健康,根据国家及山东省疫情防控的有关规定,按照山东省卫生健康委员会医疗管理服务中心《2020年山东省卫生健康行业职业技能鉴定考试疫情防控工作方案》要求,考生考前须采取自查自报方式进行健康监测。
一、考前监测
考生自考前14天起,每天采取自查自报方式进行健康监测,考前一天填写《考生健康申明卡及安全考试承诺书》。瞒报、虚报个人旅居史和健康症状的,将依法依规予以处理。考生须在考前14天通过微信搜索“山东电子健康通行卡”,或支付宝首页搜索“山东电子健康通行卡”申领山东省健康通行码。
二、考试期间
考生进入考场前进行身份核验和体温检测,上交《考生健康申明卡及安全考试承诺书》,出示“健康码”,全程佩戴一次性医用外科口罩(禁止佩戴带有呼吸阀口罩),自行准备未开封的一次性乳胶手套(一场次一副)。对于口腔修复工和助听器验配师实操考核项目,考生需自行准备未开封的一次性乳胶手套、护目镜、防护面屏,并全程佩戴,做好防护措施。
三、交通出行防护
考生须遵循“两点一线”出行模式,“点对点”往返住所和考场。在保障安全的前提下,尽量选择步行、骑行、私家车往返考场。出行期间要备齐口罩(一次性使用医用口罩或医用外科口罩)、手套、纸巾、速干手消毒剂等防护用品,严格做好个人防护,全程佩戴口罩。乘坐公共交通工具的,要佩戴一次性手套,减少接触公共物品和部位,尽量保持与其他人员的距离,注意保持手卫生,减少在交通场站等人员密集场所停留时间。考生乘坐出租车或网约车赴考场的,提前预约车辆,乘坐时在后排落座,下车后应及时做好手卫生。
四、考生属于以下情形的,纳入考场所在地疫情防控体系,视情况确定是否参加考试:
(1)治愈出院的确诊病例和无症状感染者,应持考前7天内的健康体检报告,体检正常、肺部影像学显示肺部病灶完全吸收、2次间隔24小时核酸检测(痰或咽拭子+粪便或肛拭子)均为阴性的可以参加考试。
(2)开考前14天内有发热、咳嗽等症状已痊愈或能排除传染病的,持医疗机构出具的诊断证明和考前48小时内的核酸检测阴性报告可以参加考试。
(3)属于以下情形的,不得参加考试:①确诊病例、疑似病例、无症状感染者和尚在隔离观察期的密切接触者;②开考前14天内有发热、咳嗽等症状未痊愈且未排除传染病者;③14天内有疫情重点地区旅居史者;④有境外旅居史且入境未满14天者;⑤有境外旅居史且入境满14天但未满28天,无近14天内2次核酸检测(间隔24小时)和1次血清抗体检测阴性证明者。
请广大考生自觉配合疫情防控工作,认真进行自查自报,并在考试结束后迅速离场,不扎堆不聚集,保证本次考试顺利、平稳进行。





